GM Service Manual Online
For 1990-2009 cars only

Exterior Lights Schematics Domestic

Figure 1:

Cell 110: PARK LPS, TURN B/U, HAZARD, STOP Fuses


Object Number: 311272  Size: FS
Lighting Systems Components Domestic
Exterior Lights Circuit Description Domestic
Cell 110: Hazard Warning Switch, Turn/Hazard Lamp Flasher, G201
Power Distribution Schematics Domestic
Interior Lights Schematics
Cell 34: Gasoline Engine
Interior Lights Schematics
Fuse Block Schematics Domestic
Cell 110: R100, Front Side Marker Lamps, Front Park and Turn Signal Lamps, G108, G109
Cell 110: Taillamps, Rear Park and Turn Signal Lamps, Center High Mounted Stoplamps, License Lamp, G400, G401
Cell 110: Hazard Warning Switch, Turn/Hazard Lamp Flasher, G201
Cell 110: Hazard Warning Switch, Turn/Hazard Lamp Flasher, G201
Cell 110: Hazard Warning Switch, Turn/Hazard Lamp Flasher, G201
Cell 110: Taillamps, Rear Park and Turn Signal Lamps, Center High Mounted Stoplamps, License Lamp, G400, G401
Figure 2:

Cell 110: Hazard Warning Switch, Turn/Hazard Lamp Flasher, G201


Object Number: 311274  Size: FS
Lighting Systems Components Domestic
Exterior Lights Circuit Description Domestic
Cell 110: R100, Front Side Marker Lamps, Front Park and Turn Signal Lamps, G108, G109
Cell 110: PARK LPS, TURN B/U, HAZARD, STOP Fuses
Cell 110: PARK LPS, TURN B/U, HAZARD, STOP Fuses
Cell 110: PARK LPS, TURN B/U, HAZARD, STOP Fuses
Cell 110: PARK LPS, TURN B/U, HAZARD, STOP Fuses
SIR Caution
Ground Distribution Schematics Domestic
Handling ESD Sensitive Parts Notice
Cell 110: R100, Front Side Marker Lamps, Front Park and Turn Signal Lamps, G108, G109
Cell 110: Taillamps, Rear Park and Turn Signal Lamps, Center High Mounted Stoplamps, License Lamp, G400, G401
Cell 110: R100, Front Side Marker Lamps, Front Park and Turn Signal Lamps, G108, G109
Cell 110: Taillamps, Rear Park and Turn Signal Lamps, Center High Mounted Stoplamps, License Lamp, G400, G401
Cell 110: Taillamps, Rear Park and Turn Signal Lamps, Center High Mounted Stoplamps, License Lamp, G400, G401
Cell 110: Taillamps, Rear Park and Turn Signal Lamps, Center High Mounted Stoplamps, License Lamp, G400, G401
Figure 3:

Cell 110: R100, Front Side Marker Lamps, Front Park and Turn Signal Lamps, G108, G109


Object Number: 311275  Size: FS
Lighting Systems Components Domestic
Exterior Lights Circuit Description Domestic
Cell 110: Front Side Marker Lamps, Front Park and Turn Signal Lamps,G108, G109 (Composite)
Cell 110: Hazard Warning Switch, Turn/Hazard Lamp Flasher, G201
Cell 110: PARK LPS, TURN B/U, HAZARD, STOP Fuses
Cell 110: Hazard Warning Switch, Turn/Hazard Lamp Flasher, G201
Cell 110: Hazard Warning Switch, Turn/Hazard Lamp Flasher, G201
Ground Distribution Schematics Domestic
Figure 4:

Cell 110: Front Side Marker Lamps, Front Park and Turn Signal Lamps, G108, G109 (Composite)


Object Number: 311277  Size: FS
Lighting Systems Components Domestic
Exterior Lights Circuit Description Domestic
Cell 110: Taillamps, Rear Park and Turn Signal Lamps, Center High Mounted Stoplamps, License Lamp, G400, G401
Cell 110: R100, Front Side Marker Lamps, Front Park and Turn Signal Lamps, G108, G109
Cell 110: R100, Front Side Marker Lamps, Front Park and Turn Signal Lamps, G108, G109
Cell 110: R100, Front Side Marker Lamps, Front Park and Turn Signal Lamps, G108, G109
Cell 110: R100, Front Side Marker Lamps, Front Park and Turn Signal Lamps, G108, G109
Ground Distribution Schematics Domestic
Figure 5:

Cell 110: Taillamps, Rear Park and Turn Signal Lamps, Center High Mounted Stoplamps, License Lamp, G400, G401


Object Number: 311281  Size: FS
Lighting Systems Components Domestic
Exterior Lights Circuit Description Domestic
Cell 110: Front Side Marker Lamps, Front Park and Turn Signal Lamps,G108, G109 (Composite)
Cell 110: Hazard Warning Switch, Turn/Hazard Lamp Flasher, G201
Cell 110: PARK LPS, TURN B/U, HAZARD, STOP Fuses
Cell 110: PARK LPS, TURN B/U, HAZARD, STOP Fuses
Cell 110: Hazard Warning Switch, Turn/Hazard Lamp Flasher, G201
Cell 110: Hazard Warning Switch, Turn/Hazard Lamp Flasher, G201
Cell 110: Hazard Warning Switch, Turn/Hazard Lamp Flasher, G201
Ground Distribution Schematics Domestic
Ground Distribution Schematics Domestic
Ground Distribution Schematics Domestic

Exterior Lights Schematics Export

Figure 1:

Cell 110: Headlamp Switch, DRL, Rear Park Lamp Relay, TCC/Stop Lamp


Object Number: 355733  Size: FS
Lighting Systems Components Export
Exterior Lights Circuit Description Export
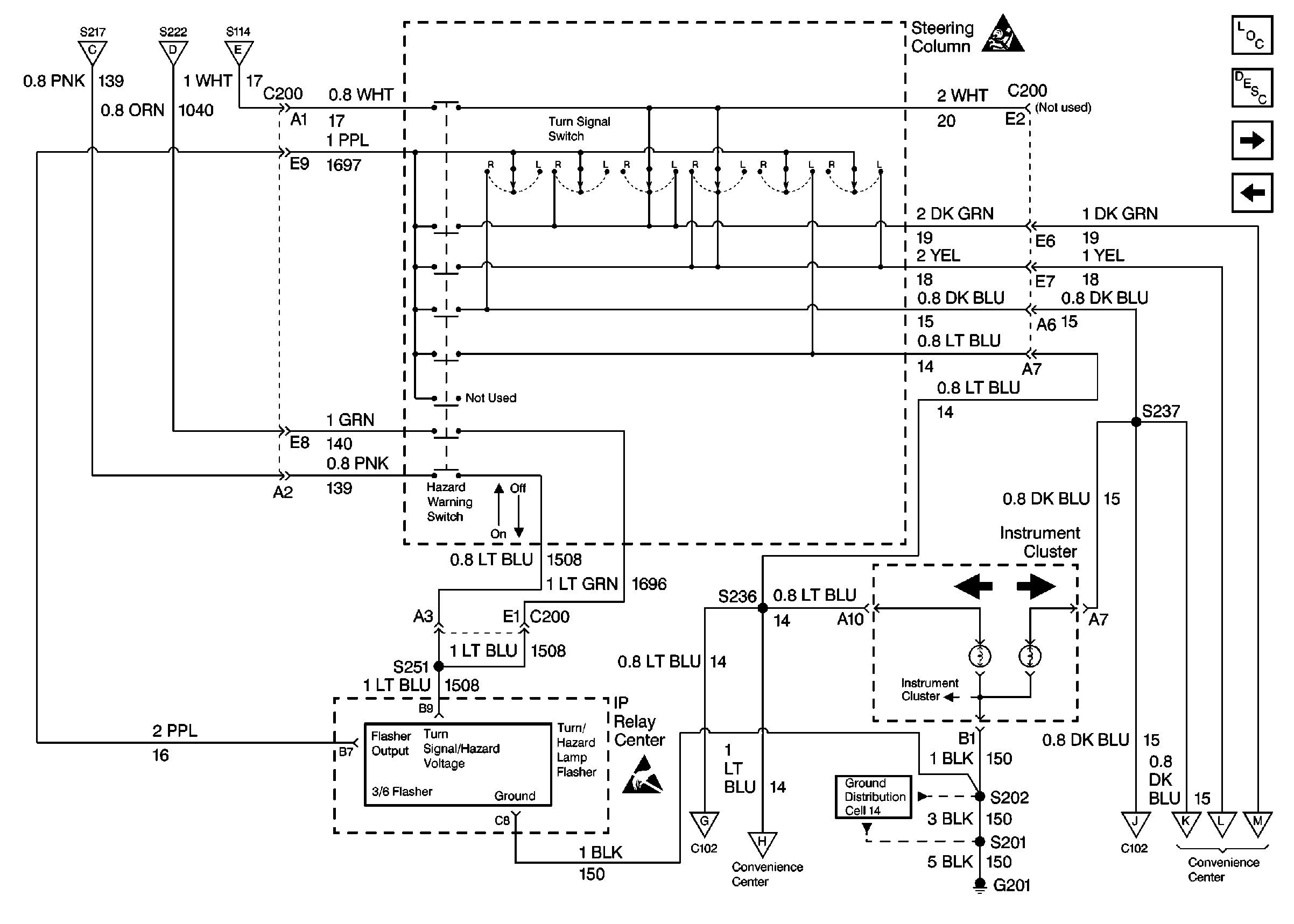
Cell 110: Turn Signal Switch, Hazard Warning Lamp
Power Distribution Schematics Export
Power Distribution Schematics Export
Power Distribution Schematics Export
Power Distribution Schematics Export
Fuse Block Schematics Export
Interior Lights Schematics
Cell 34: Gasoline Engine
Interior Lights Schematics
Cell 110: Front Lamps
Cell 110: Turn Signal Switch, Hazard Warning Lamp
Cell 110: Turn Signal Switch, Hazard Warning Lamp
Cell 110: Turn Signal Switch, Hazard Warning Lamp
Cell 110: Turn Signal Switch, Hazard Warning Lamp
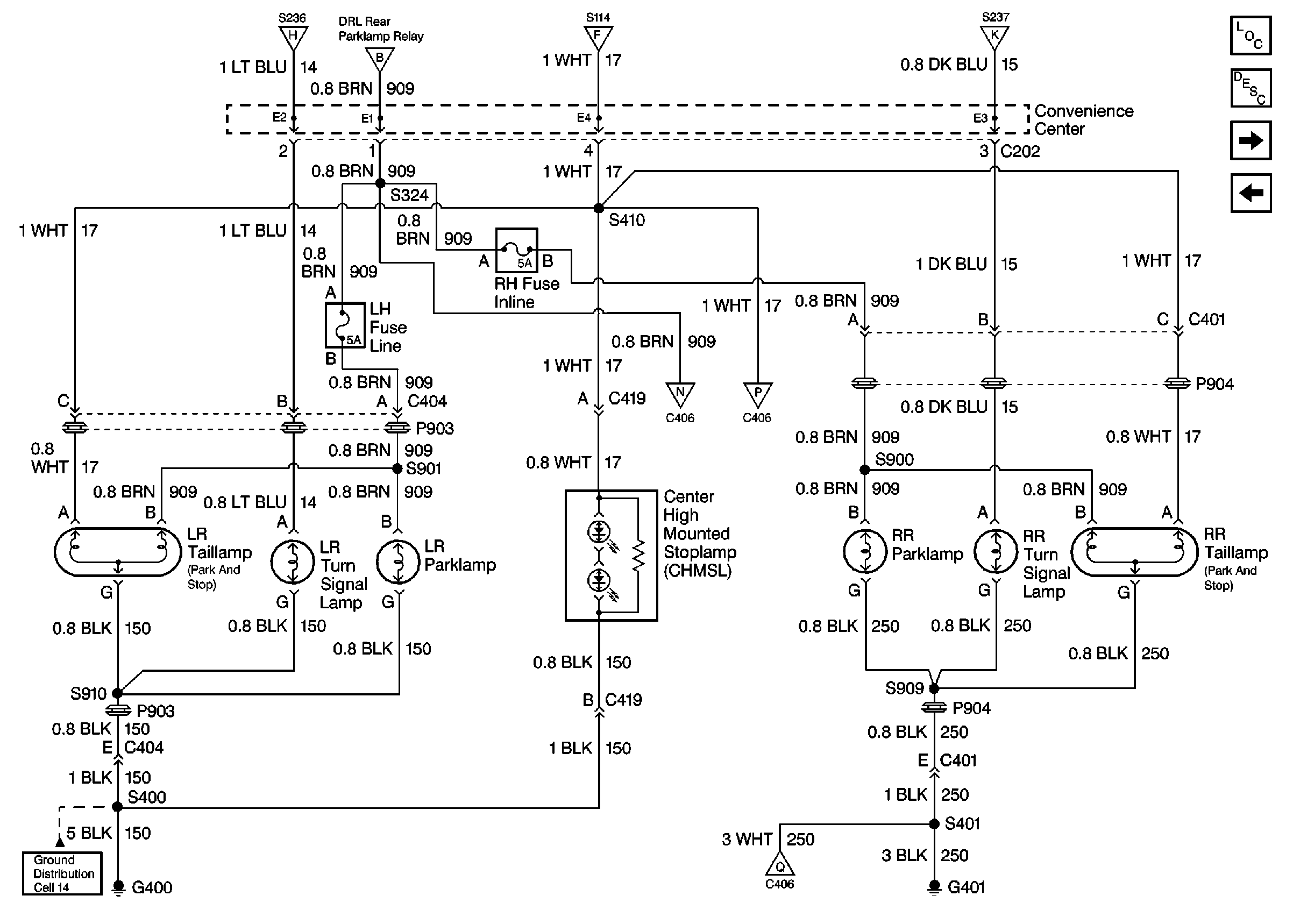
Cell 110: Rear Lamps
Figure 2:

Cell 110: Turn Signal Switch, Hazard Warning Lamp


Object Number: 355757  Size: FS
Lighting Systems Components Export
Exterior Lights Circuit Description Export
Cell 110: Front Lamps
Cell 110: Headlamp Switch, DRL, Rear Park Lamp Relay, TCC/Stop Lamp
Cell 110: Headlamp Switch, DRL, Rear Park Lamp Relay, TCC/Stop Lamp
Cell 110: Headlamp Switch, DRL, Rear Park Lamp Relay, TCC/Stop Lamp
Cell 110: Headlamp Switch, DRL, Rear Park Lamp Relay, TCC/Stop Lamp
SIR Handling Caution
Handling ESD Sensitive Parts Notice
Cell 110: Front Lamps
Cell 110: Rear Lamps
Ground Distribution Schematics Export
Cell 110: Front Lamps
Cell 110: Rear Lamps
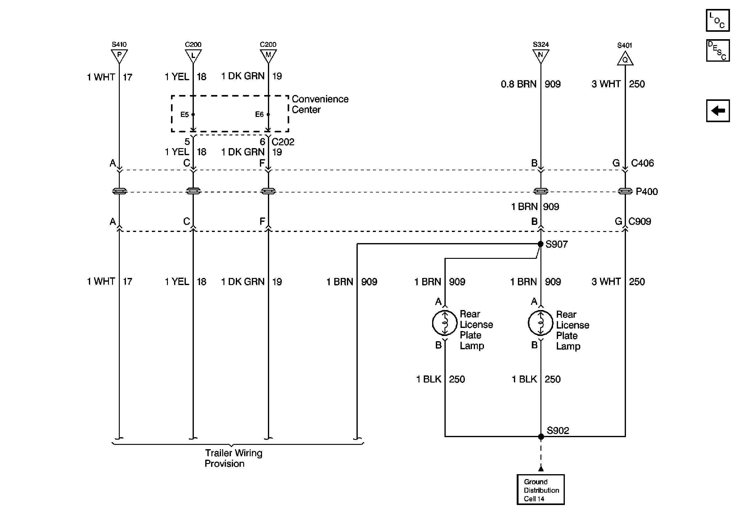
Cell 110: Rear License Plate Lamp
Cell 110: Rear License Plate Lamp
Figure 3:

Cell 110: Front Lamps


Object Number: 355764  Size: FS
Lighting Systems Components Export
Exterior Lights Circuit Description Export
Cell 110: Rear Lamps
Cell 110: Turn Signal Switch, Hazard Warning Lamp
Cell 110: Headlamp Switch, DRL, Rear Park Lamp Relay, TCC/Stop Lamp
Cell 110: Turn Signal Switch, Hazard Warning Lamp
Cell 110: Turn Signal Switch, Hazard Warning Lamp
Ground Distribution Schematics Export
Figure 4:

Cell 110: Rear Lamps


Object Number: 355769  Size: FS
Lighting Systems Components Export
Exterior Lights Circuit Description Export
Cell 110: Rear License Plate Lamp
Cell 110: Front Lamps
Cell 110: Turn Signal Switch, Hazard Warning Lamp
Cell 110: Headlamp Switch, DRL, Rear Park Lamp Relay, TCC/Stop Lamp
Cell 110: Headlamp Switch, DRL, Rear Park Lamp Relay, TCC/Stop Lamp
Cell 110: Turn Signal Switch, Hazard Warning Lamp
Cell 110: Rear License Plate Lamp
Cell 110: Rear License Plate Lamp
Ground Distribution Schematics Export
Cell 110: Rear License Plate Lamp
Figure 5:

Cell 110: Rear License Plate Lamp


Object Number: 355776  Size: FS
Lighting Systems Components Export
Exterior Lights Circuit Description Export
Cell 110: Rear Lamps
Cell 110: Rear Lamps
Cell 110: Turn Signal Switch, Hazard Warning Lamp
Cell 110: Turn Signal Switch, Hazard Warning Lamp
Cell 110: Rear Lamps
Cell 110: Rear Lamps
Ground Distribution Schematics Export