GM Service Manual Online
For 1990-2009 cars only
Makes
🢒
Chevrolet
🢒
2001
🢒
Express
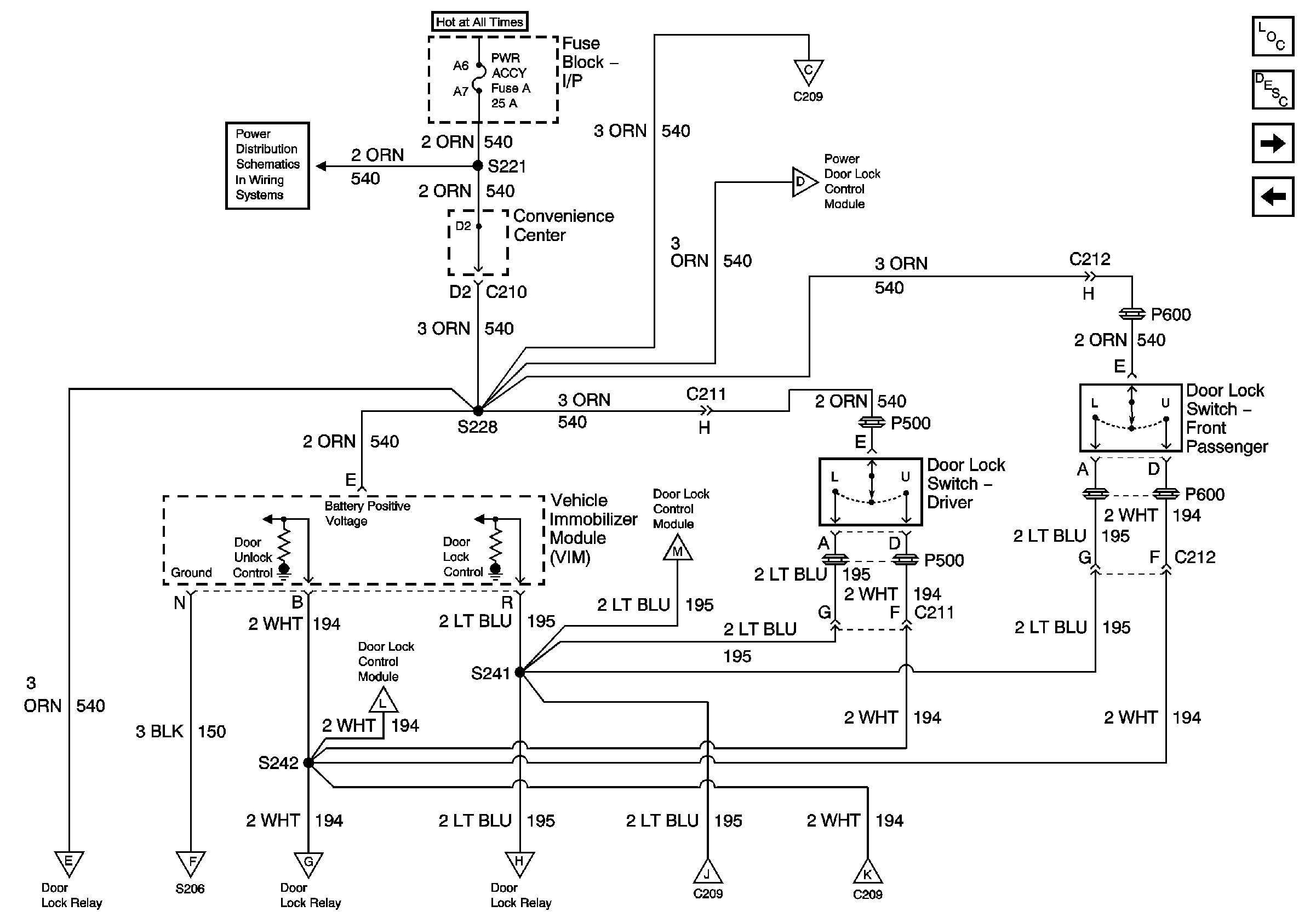
🢒 I/P Fuse Block, Power Door Lock Switch, VIM (Export Only)
I/P Fuse Block, Power Door Lock Switch, VIM (Export Only)
I/P Fuse Block, Power Door Lock Switch, VIM (Export Only)
Master Electrical Component List
Theft Systems Description and Operation
Power Door Lock Module, Door Jamb Switch, Door Lock Switch (Export Only)
VIM, Lighting Control, I/P Fuse Block (Export Only)
Power Accessory Fuse
Power Door Lock Module, Door Jamb Switch, Door Lock Switch (Export Only)
Power Door Lock Module, Door Jamb Switch, Door Lock Switch (Export Only)
Power Door Lock Module, Door Jamb Switch, Door Lock Switch (Export Only)
Power Door Lock Relay, VIM (Export Only)
Power Door Lock Relay, VIM (Export Only)
Power Door Lock Module, Door Jamb Switch, Door Lock Switch (Export Only)
Power Door Lock Module, Door Jamb Switch, Door Lock Switch (Export Only)