GM Service Manual Online
For 1990-2009 cars only
Makes
🢒
Chevrolet
🢒
2002
🢒
Express
🢒 Sunshade, Ashtray and IP Compartment Lamps
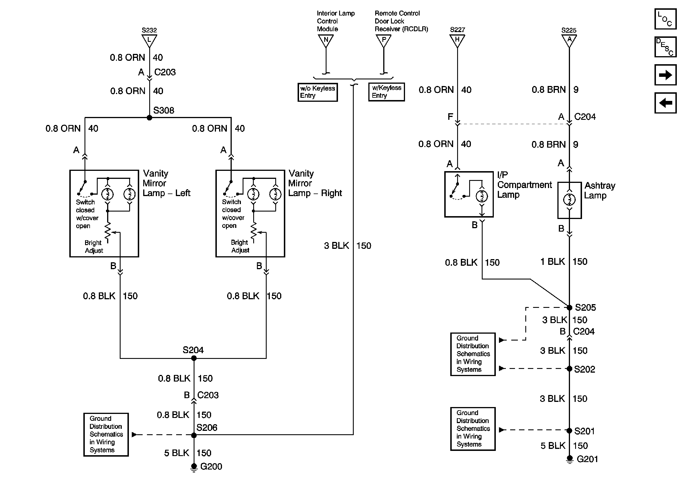
Sunshade, Ashtray and IP Compartment Lamps
Sunshade, Ashtray and IP Compartment Lamps
Master Electrical Component List
Interior Lighting Systems Description and Operation
Door Jamb Switches
Dome and Reading Lamps with Y91
CTSY Fuse
CTSY Fuse
CTSY Fuse
CTSY Fuse
PWR ACCY, GAUGES and PARK LPS Fuses
G200
Components through S202 and S205 to G201
G201