GM Service Manual Online
For 1990-2009 cars only
Makes
🢒
Chevrolet
🢒
2005
🢒
Express
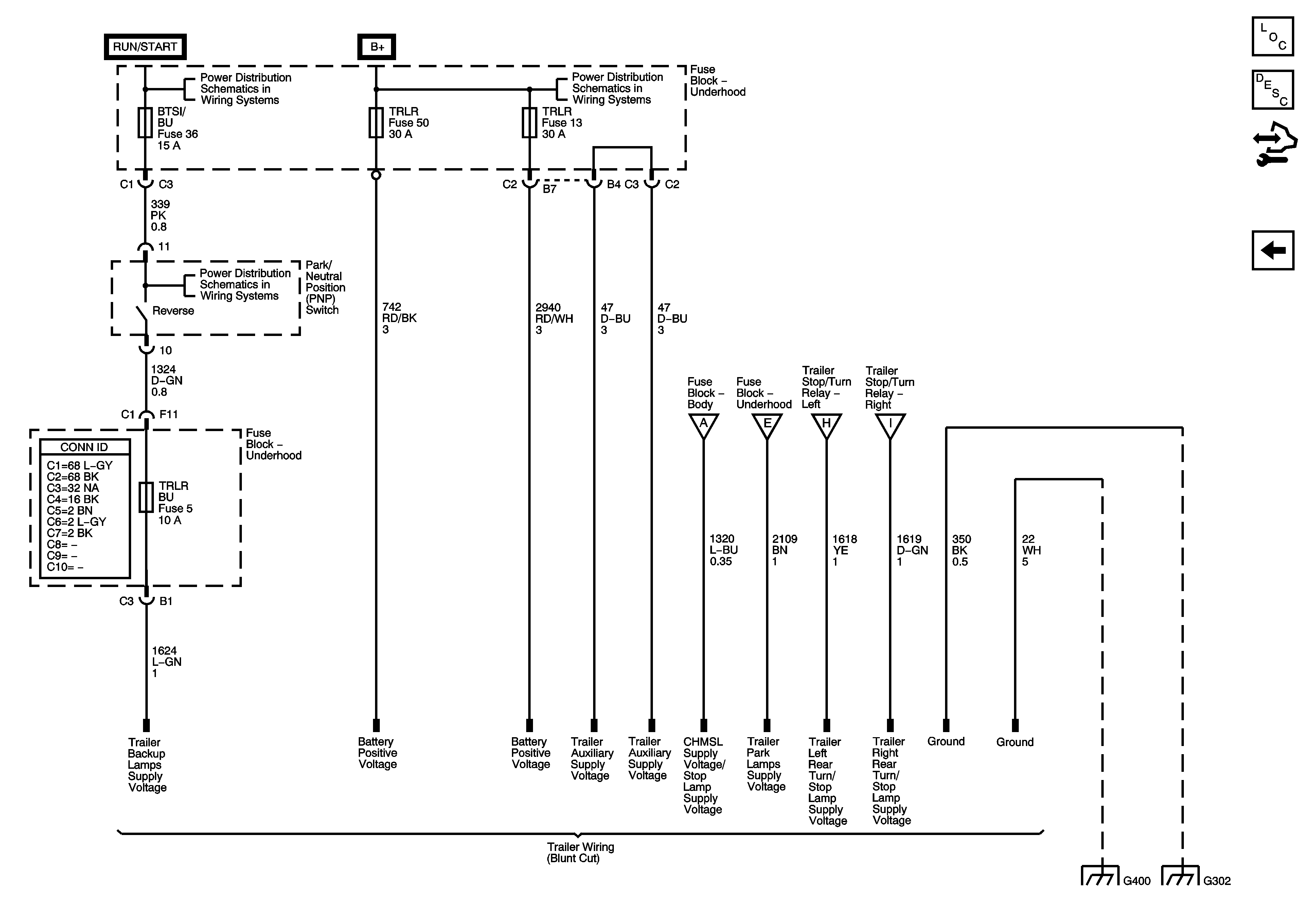
🢒 Backup (Cutaway) and Trailer Wiring
Backup (Cutaway) and Trailer Wiring
Backup (Cutaway) and Trailer Wiring
Master Electrical Component List
Exterior Lighting Systems Description and Operation
Control Module References
Backup (Except Cutaway), Park/Turn, and Marker Lamps
Ignition Switch - ACCY/RUN, RUN/START Bus Bars and IGN B Fuse
B+ Bus - Underhood Fuse Block
BTSI, BTSI/BU, O2A, O2B, PCM IGN 1, SPARE and TRLR BU Fuses
Hazard, Turn and Stop Lamp Signals
Headlamp and Panel Dimmer Switch Signals and Park Lamp Relay Control
Tail/Stop and License Lamps
Tail/Stop and License Lamps
G400
G302