GM Service Manual Online
For 1990-2009 cars only
Makes
🢒
Chevrolet
🢒
2000
🢒
Lumina
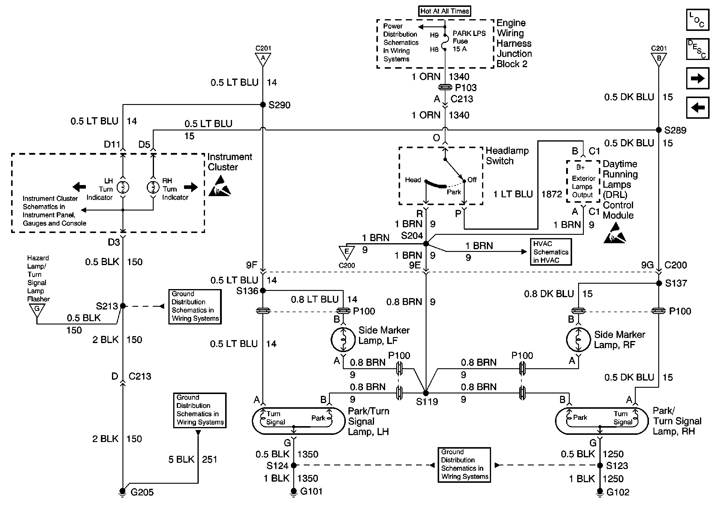
🢒 Fuse Distribution, Headlamp Switch, Instrument Cluster, Park/Turn Signal and Side Marker Lamps
Fuse Distribution, Headlamp Switch, Instrument Cluster, Park/Turn Signal and Side Marker Lamps
Fuse Distribution, Headlamp Switch, Instrument Cluster, Park/Turn Signal and Side Marker Lamps
Lighting Systems Components
Exterior Lights Circuit Description
CHMSL, License, Tail/Stop/Turn Signal and Side Marker Lamps
Fuse Distribution, Flasher and Turn Signal Switch
Fuse Distribution, Flasher and Turn Signal Switch
Fan #3, PARK LPS, HORN, ABS, IGN SW 1 Fuses, HD LPS Circuit Breaker, and Electronic Brake Control Relay (ABS)
Fuse Distribution, Flasher and Turn Signal Switch
Instrument Cluster: Analog Schematics
Fuse Distribution, Flasher and Turn Signal Switch
Handling ESD Sensitive Parts Notice
G205 (1 of 2)
G205 (1 of 2)
CHMSL, License, Tail/Stop/Turn Signal and Side Marker Lamps
G101 and G102
HVAC Blower Control Schematics
Handling ESD Sensitive Parts Notice