GM Service Manual Online
For 1990-2009 cars only
Makes
🢒
Chevrolet
🢒
2008
🢒
Optra
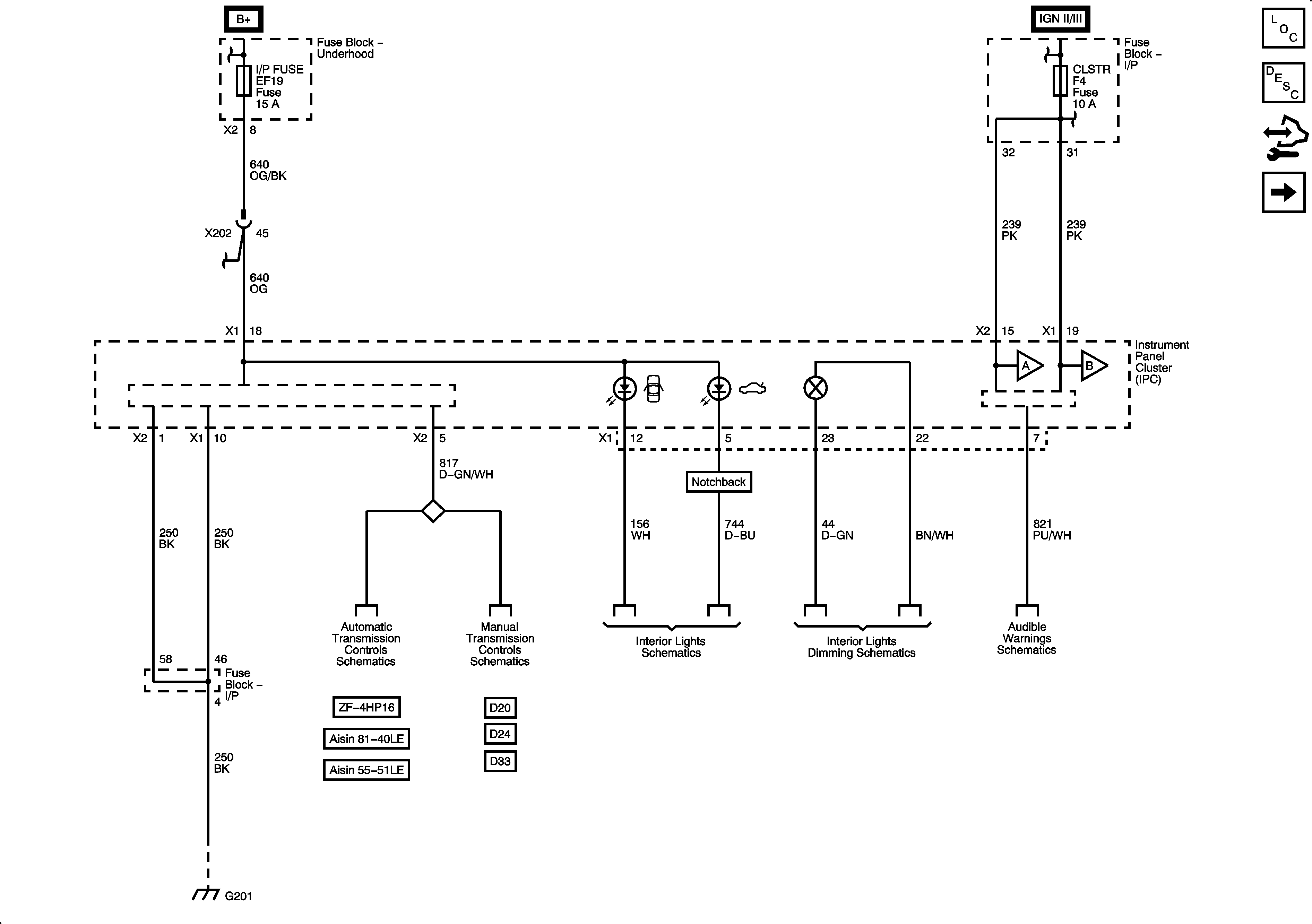
🢒 Power, Ground, I/P Illumination, and Door Open Indicators
Power, Ground, I/P Illumination, and Door Open Indicators
Power, Ground, I/P Illumination, and Door Open Indicators
Master Electrical Component List
Control Module References
Gages
Fuse Block - Underhood B+ Bus, 1 of 3
Fuse Block - Underhood B+ Bus, 1 of 3
Fuse Block - Underhood B+ Bus, 1 of 3
Fuse Block - Underhood B+ Bus, 1 of 3
Gages
Power Steering, Shift Program, Air Bags, TPMS, ABS, TCS, Park Brake, and Charging Warning Lamps
Vehicle Speed Signal
Vehicle Speed and Input Speed Sensors
Input Shaft, Output Shaft, and Vehicle Speed Sensors (VSS)
D20
D16
D20
Interior Lights
Interior Lights Dimming Schematics
Audible Warnings
G201 - 1 of 2