GM Service Manual Online
For 1990-2009 cars only
Makes
🢒
Chevrolet
🢒
2000
🢒
S10 Pickup - 2WD
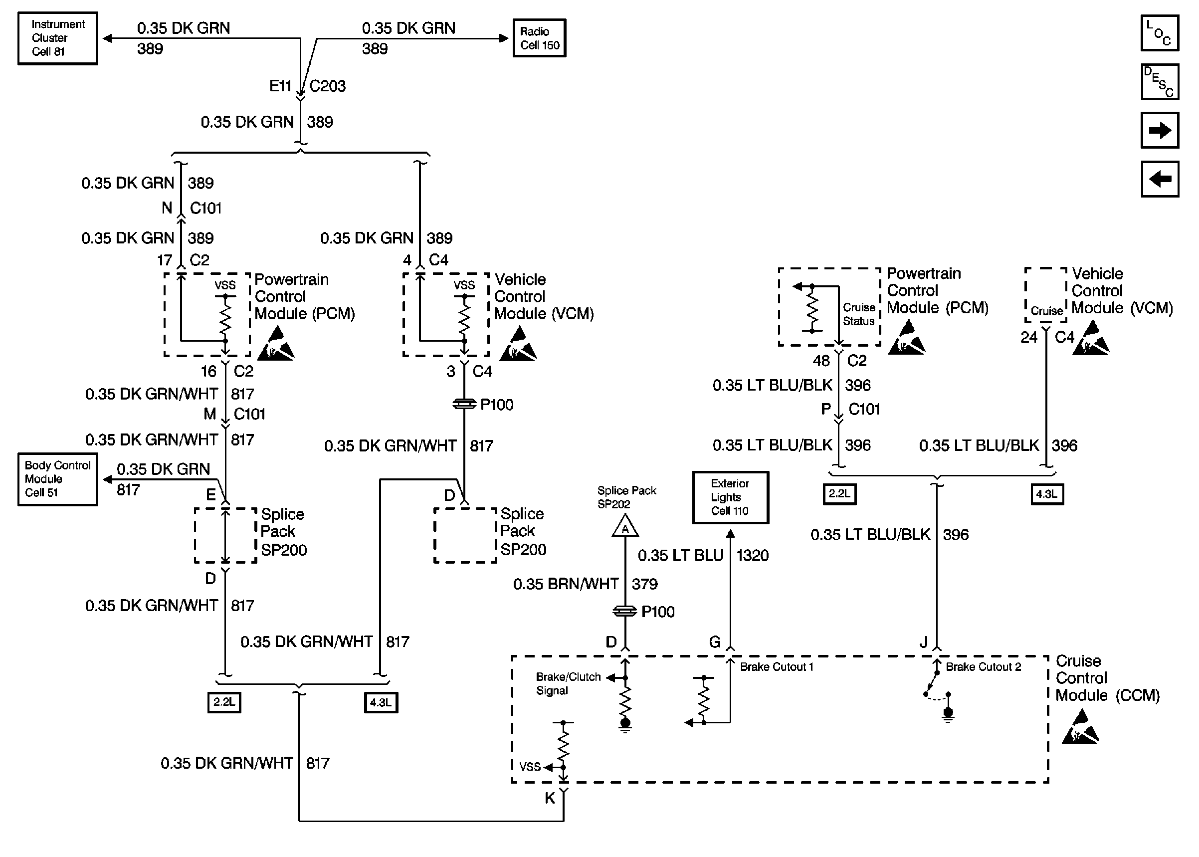
🢒 Cell 34: Cruise Control Module and PCM/VCM
Cell 34: Cruise Control Module and PCM/VCM
Cell 34: Cruise Control Module and PCM/VCM
Cell 81: G203, G204, Park Switch and PCM/VCM
Cell 150: Power and Ground (Chevy/GMC)
Handling ESD Sensitive Parts Notice
Cell 51: Power and Ground
Handling ESD Sensitive Parts Notice
Handling ESD Sensitive Parts Notice
Handling ESD Sensitive Parts Notice
Cruise Control Components
Cruise Control System Circuit Description
Cell 34: CRUISE Fuse, Multifunction Switch and Cruise Control Module
Cell 34: Clutch Pedal Position Switch and TCC/Stop Lamp Switch
Cell 34: Clutch Pedal Position Switch and TCC/Stop Lamp Switch
Handling ESD Sensitive Parts Notice
Cell 110: STOP LP, HAZ LP Fuses and Turn Signal Switch