GM Service Manual Online
For 1990-2009 cars only
Makes
🢒
Chevrolet
🢒
2000
🢒
S10 Pickup - 2WD
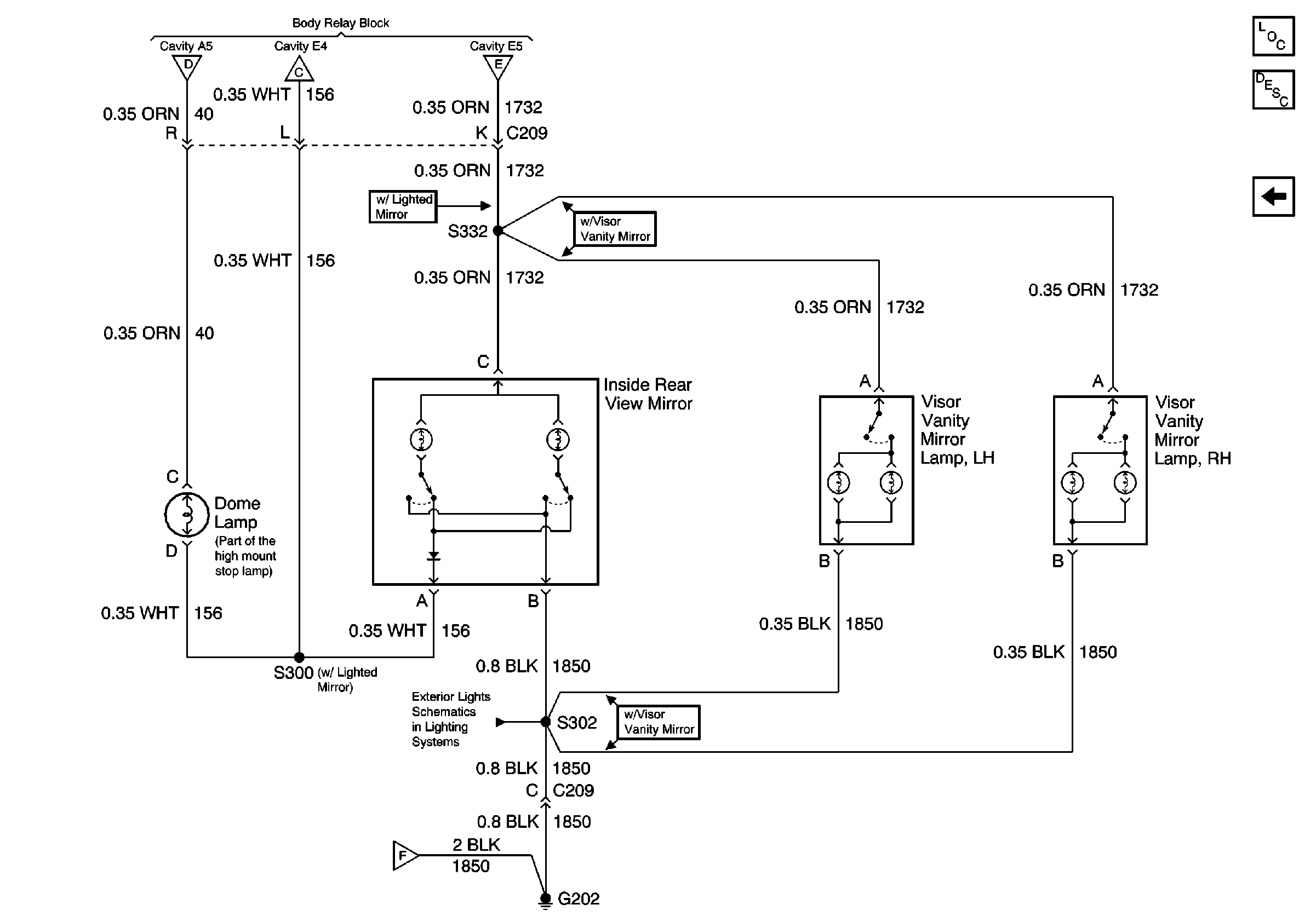
🢒 Inside Rear View Mirror and Visor Vanity Mirror Lamps
Inside Rear View Mirror and Visor Vanity Mirror Lamps
Inside Rear View Mirror and Visor Vanity Mirror Lamps
Lighting Systems Components
Interior Lights Circuit Description
Inadvertent Power Relay, IP Compartment and Underhood Lamps
CTSY LP Fuse, Courtesy Lamp Relay and Courtesy Lamps
Inadvertent Power Relay, IP Compartment and Underhood Lamps
High Mount Stoplamp, Multifunction Switch (Turn Signal Switch) and Turn Signal Flasher
Front Door Jamb Switches and Door Handle Switch, LH