GM Service Manual Online
For 1990-2009 cars only
Makes
🢒
Chevrolet
🢒
2000
🢒
S10 Pickup - 2WD
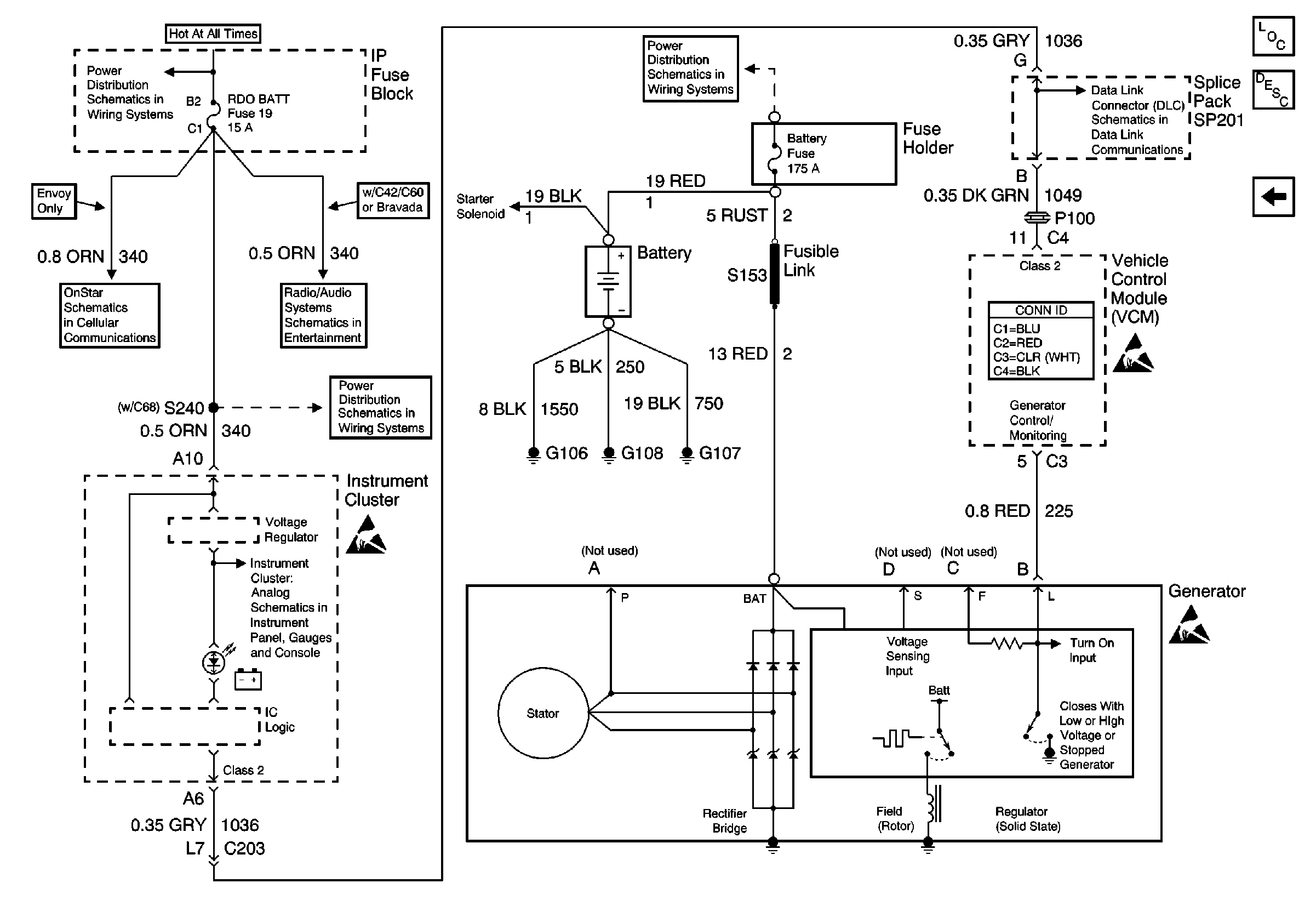
🢒 Engine Charging (4.3L)
Engine Charging (4.3L)
Engine Charging (4.3L)
Engine Electrical Components
Charging System Circuit Description
Engine Charging (2.2L)
AUX PWR, RDO BATT and HDLP SW Fuses
Vehicle Interface Unit (VIU) (Gen 1 - Dealer Installed)
Power and Ground (Chevy/GMC)
AUX PWR, RDO BATT and HDLP SW Fuses
Handling ESD Sensitive Parts Notice
PCM/VCM, Data Link Connector (DLC), Engine Oil Pressure Gauge Sensor
Manual Transmission Starting
B+ Bus Bar
VCM Connector End Views
Handling ESD Sensitive Parts Notice
Handling ESD Sensitive Parts Notice