GM Service Manual Online
For 1990-2009 cars only
Makes
🢒
Chevrolet
🢒
2007
🢒
Silverado - 2WD
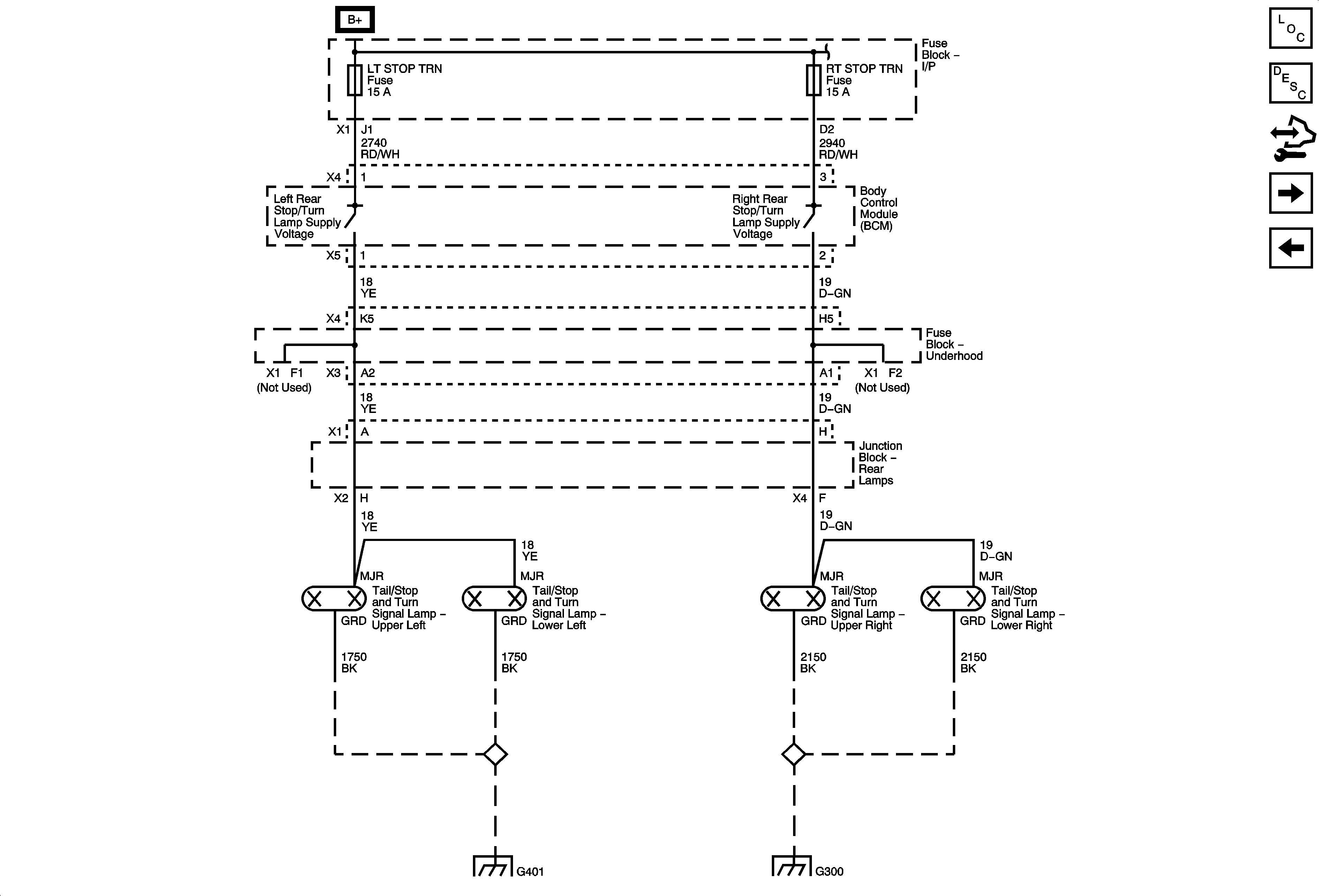
🢒 Rear Stop/Turn Signal Lamps
Rear Stop/Turn Signal Lamps
Rear Stop/Turn Signal Lamps
Master Electrical Component List
Exterior Lighting Systems Description and Operation
Control Module References
Stop Lamp Controls and CHMSL
Turn Signal Controls and Front Turn Signal Lamps
G401 and G403
G300