GM Service Manual Online
For 1990-2009 cars only
Makes
🢒
Chevrolet
🢒
2001
🢒
Tracker - 2WD
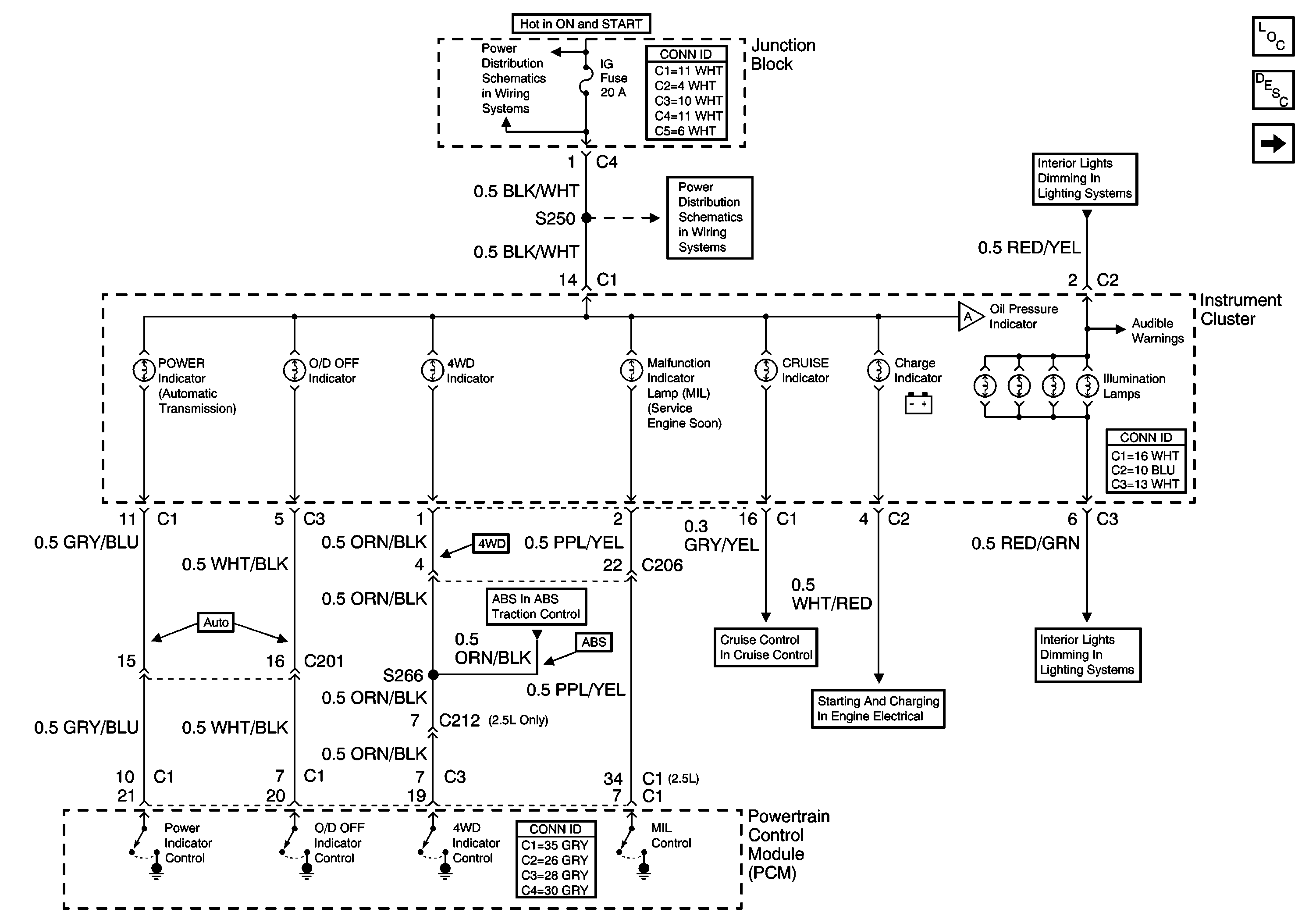
🢒 Instrument Cluster Indicators
Instrument Cluster Indicators
Instrument Cluster Indicators
Master Electrical Component List
Instrument Cluster Description and Operation
Oil Pressure Switch, (ECT) Sensor
IP Lamp Dimmer Control, Shift Indicator Lamp
IP Lamp Dimmer Control, Shift Indicator Lamp
Oil Pressure Switch, (ECT) Sensor
CHARGING SYSTEM
Cruise Indicator, Cruise Control Mode Switch, and Main Cruise Control Switch
H/L, HTR, IG, and Lamp Fuses
Brake Pressure Modulator Valve
H/L, HTR, IG, and Lamp Fuses