GM Service Manual Online
For 1990-2009 cars only
Makes
🢒
Chevrolet
🢒
2001
🢒
Tracker - 2WD
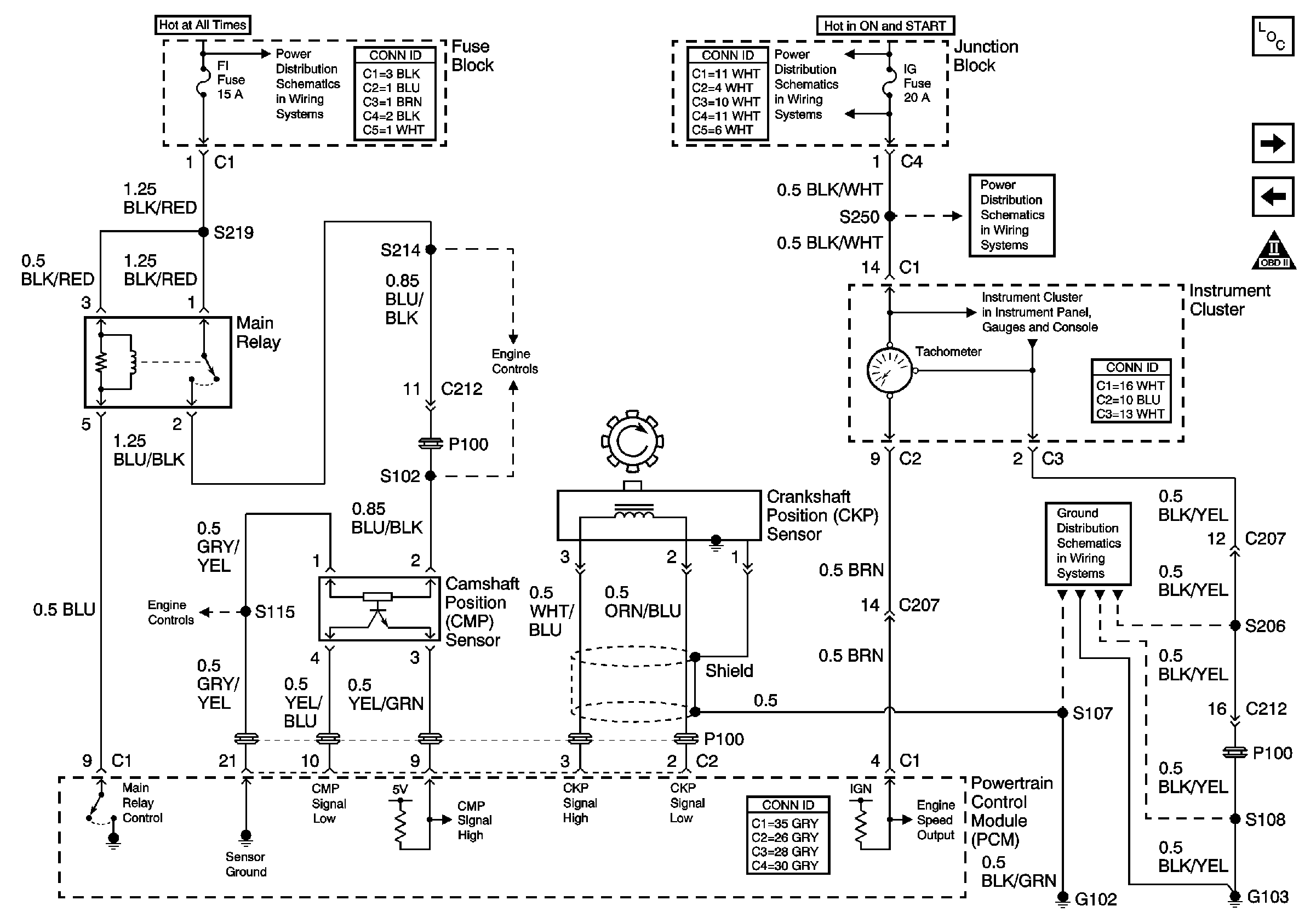
🢒 CKP Sensor, CMP Sensor
CKP Sensor, CMP Sensor
CKP Sensor, CMP Sensor
Master Electrical Component List
Heated Oxygen Sensor Fuse and Relay
Fuel Pump Relay, Fuel Sender Assembly
OBD II Symbol Description Notice
G103
IG, Turn and WIP Fuses
Oil Pressure Switch, (ECT) Sensor
H/L, HTR, IG, and Lamp Fuses
BATT, ABS, FI and ACC Fuses