GM Service Manual Online
For 1990-2009 cars only
Makes
🢒
Chevrolet
🢒
2000
🢒
Tracker - 4WD
🢒 (VSS Circuit)
(VSS Circuit)
(VSS Circuit)
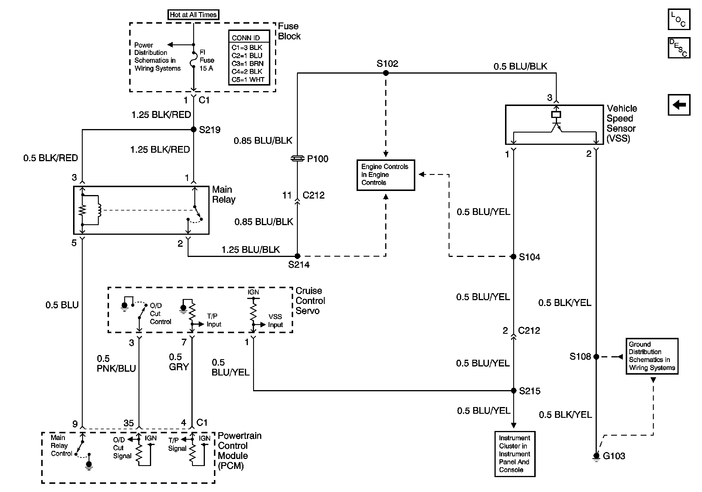
Cruise Control Components
Cruise Control System Circuit Description
Cruise Indicator, Main Cruise Control Switch and Mode Switch
Power and Ground
G103
Handling ESD Sensitive Parts Notice
Handling ESD Sensitive Parts Notice
BATT, ABS, FI and ACC Fuses