GM Service Manual Online
For 1990-2009 cars only
Makes
🢒
Chevrolet
🢒
2001
🢒
Venture Ext.
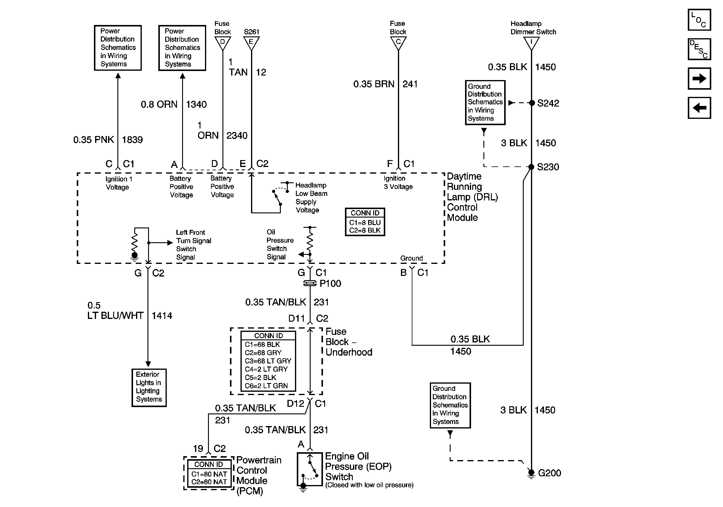
🢒 Export Daytime Running Lamp Control Module
Export Daytime Running Lamp Control Module
Export Daytime Running Lamp Control Module
Export DRL/Headlamp and IP Lamp Dimmer Switch
Export DRL/Headlamp and IP Lamp Dimmer Switch
Export DRL/Headlamp and IP Lamp Dimmer Switch
Export DRL/Headlamp and IP Lamp Dimmer Switch
Export DRL/Headlamp and IP Lamp Dimmer Switch
Export DRL/Headlamp and IP Lamp Dimmer Switch
Export Headlamp Position Lamps/License Lamps
G200 (1 of 3)
Export DRL/Headlamp and IP Lamp Dimmer Switch
Master Electrical Component List
Exterior Lighting Systems Description and Operation
Export Headlights
Export DRL/Headlamp and IP Lamp Dimmer Switch