GM Service Manual Online
For 1990-2009 cars only
Makes
🢒
Generic
🢒
2003
🢒
Unit Repair
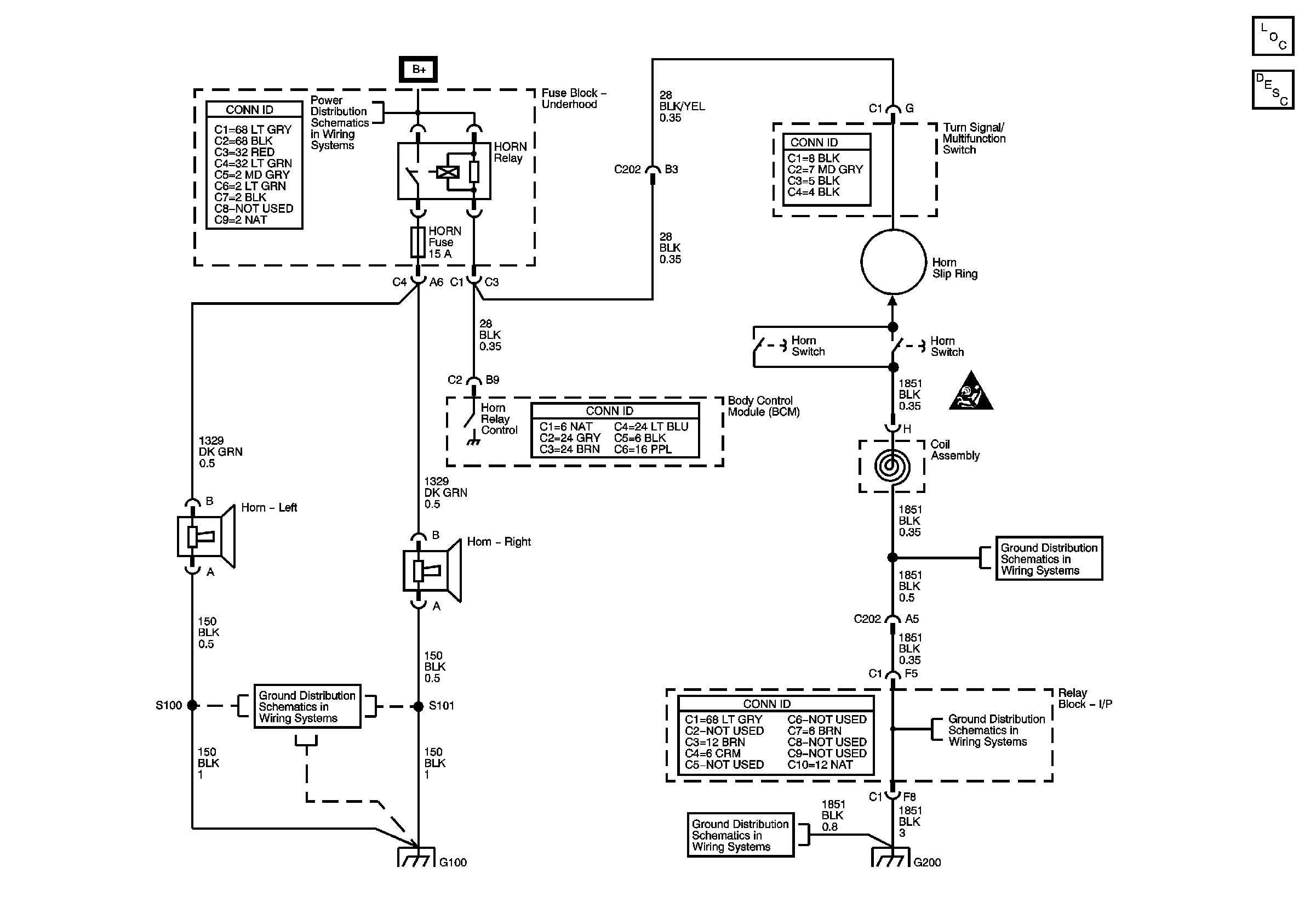
🢒 Horns Schematics
Horns Schematics
Master Electrical Component List
Horns System Description and Operation
B+ Bus
SIR Caution for Zoning
G200
G200
G200
G105 and G100