GM Service Manual Online
For 1990-2009 cars only
Makes
🢒
Generic
🢒
2003
🢒
Unit Repair
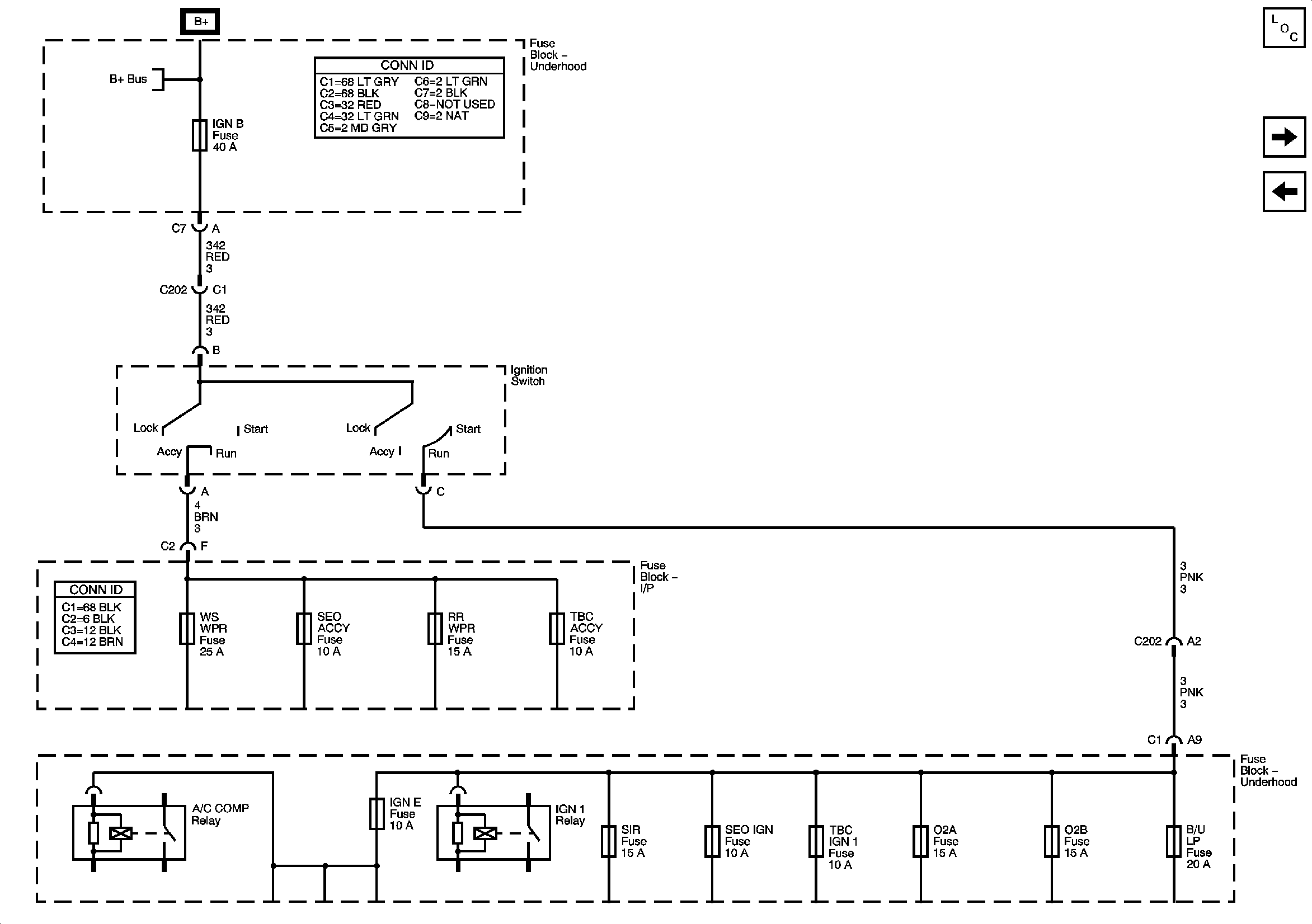
🢒 ACCY/RUN/ and RUN/START Bus Bars
ACCY/RUN/ and RUN/START Bus Bars
ACCY/RUN, and RUN/START Bus Bars
Master Electrical Component List
STUD 1, STUD 2, VSES/ECAS, BLOWER, ABS, and MBEC 1 Fuses
ACCY/RUN/START, RUN, and START Bus Bars, CRANK Fuse
B+ Bus