GM Service Manual Online
For 1990-2009 cars only
Makes
🢒
Generic
🢒
2006
🢒
Unit Repair
🢒 High Beam, Door Open, Fuel Indicators
High Beam, Door Open, Fuel Indicators
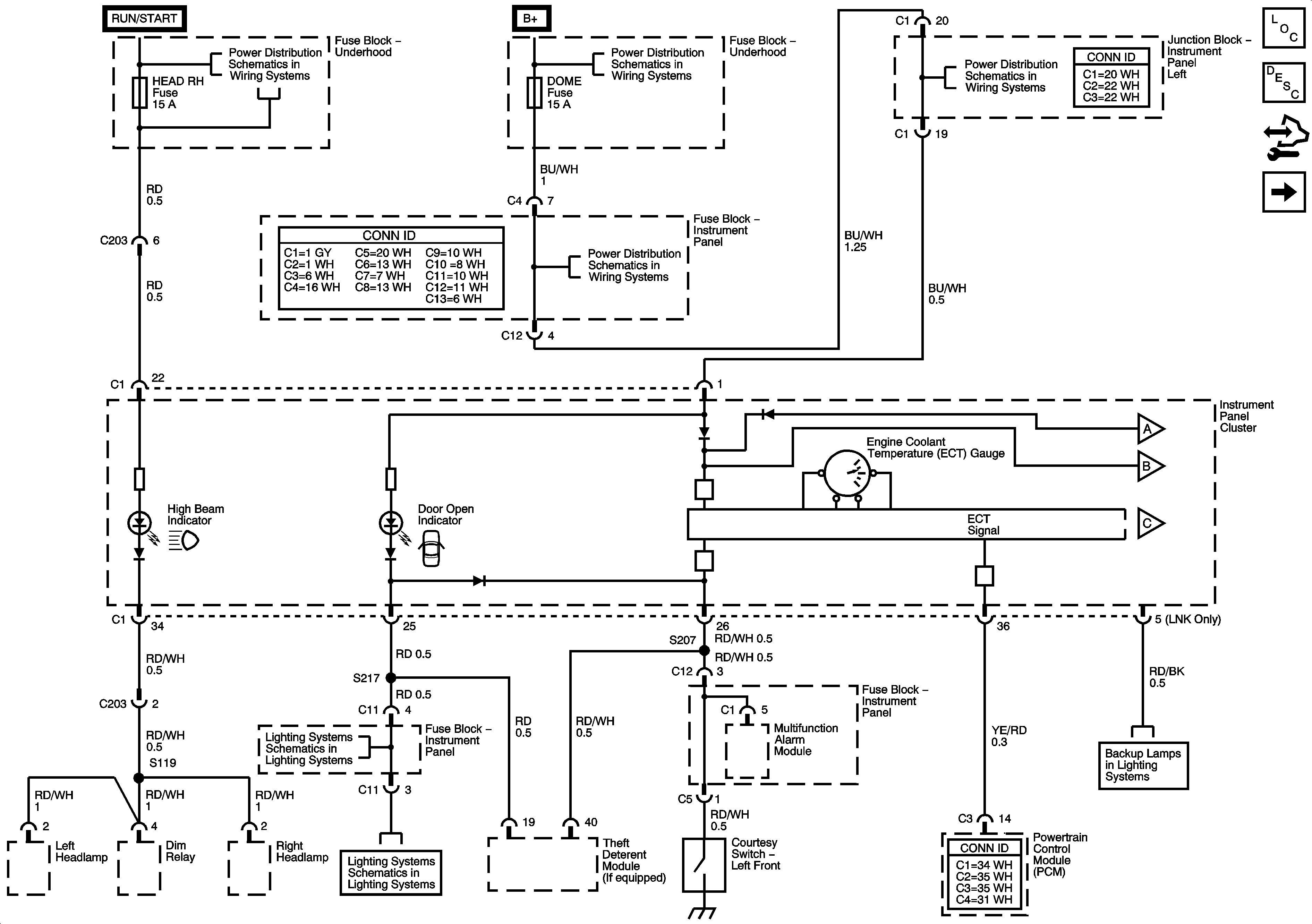
High Beam Door Open, Engine Coolant Temperature (ECT) Indicators
Master Electrical Component List
Control Module References
Fuel Gauge, Seat Belt Low Fuel Indicators, Passenger Sea Belt Warning Lamp
SIR Caution for Zoning
Air Pump, ETCS, Head, Alt S, EFI, EFI 2, Hazard Fuses
Horn, Dome, Main, Amp, Onstar Fuses
Horn, Dome, Main, Amp, Onstar Fuses
Horn, Dome, Main, Amp, Onstar Fuses
Dome/Courtesy Lamp Switches
Dome/Courtesy Lamp Switches
Back Up Lamps