GM Service Manual Online
For 1990-2009 cars only
Makes
🢒
Generic
🢒
2006
🢒
Unit Repair
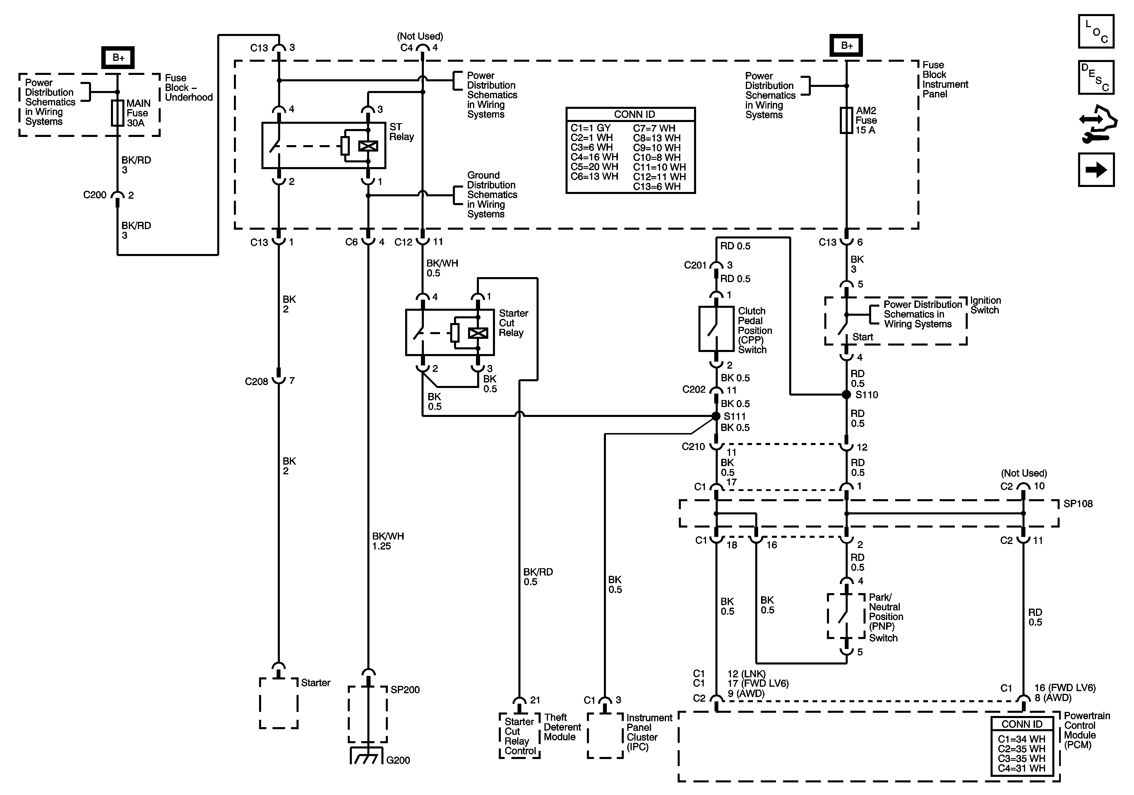
🢒 Start Relay, Starter Cut Relay, Theft Deterent Module, Powertrain Control Module (PCM)
Start Relay, Starter Cut Relay, Theft Deterent Module, Powertrain Control Module (PCM)
Start Relay, Starter Cut Relay, Theft Deterrent Module, Powertrain Control Module (PCM)
Master Electrical Component List
Theft Systems Description and Operation
Control Module References
heft Deterent Module, Glass Breakage Sensor, Security Indicator
Horn, Dome, Main, Amp, Onstar Fuses
Horn, Dome, Main, Amp, Onstar Fuses
Horn, Dome, Main, Amp, Onstar Fuses
Fuse Block - Instrument Panel
SP201 and G201
Ignition Switch (1 of 2)