GM Service Manual Online
For 1990-2009 cars only
Figure 1:

Heated Driver Seat


Object Number: 1807731  Size: FS
Master Electrical Component List
Heated Seats Description and Operation (Front)
Control Module References
Heated Passenger Seat
Memory Controls
Power, Ground, DLC and Splice Pack SP205
SP206 and SP207
G302, G304, and G306
Figure 2:

Heated Passenger Seat


Object Number: 1807735  Size: FS
Master Electrical Component List
Heated Seats Description and Operation (Front)
Control Module References
Left Rear Heated Seat
Heated Driver Seat
SP206 and SP207
Power, Ground, DLC and Splice Pack SP205
Position Sensors and Motors
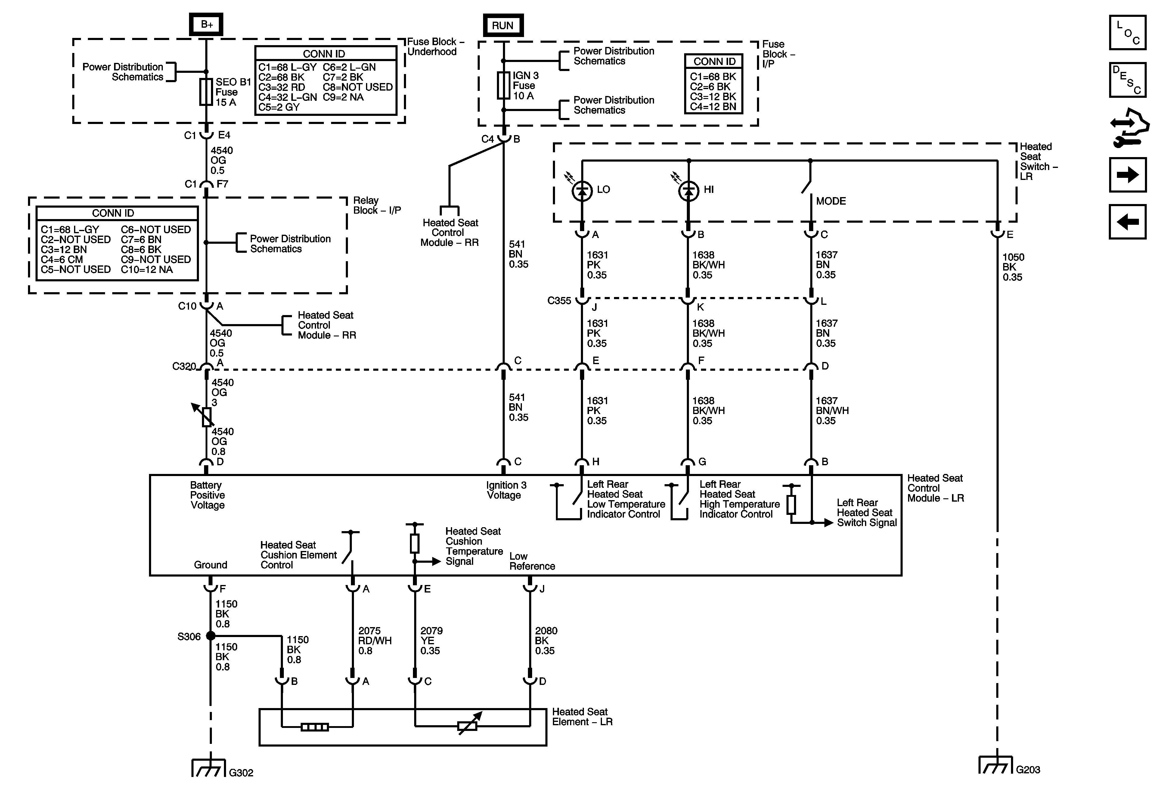
Figure 3:

Left Rear Heated Seat


Object Number: 1807737  Size: FS
Master Electrical Component List
Heated Seats Description and Operation (Rear)
Control Module References
Right Rear Heated Seat
Heated Passenger Seat
B+ Bus
HVAC/ECAS, IPC/DIC, PCM B, SEO B1, SEO B2, TBC BATT, and TREC Fuses
Right Rear Heated Seat
Right Rear Heated Seat
Ignition Switch - ACY/RUN/START, RUN and Start Bus Bars, and CRANK and IGN A Fuses
4WD, BRAKE, CRUISE, HVAC 1, and IGN 3 Fuses
G302, G304, and G306
G203 - 1 of 3
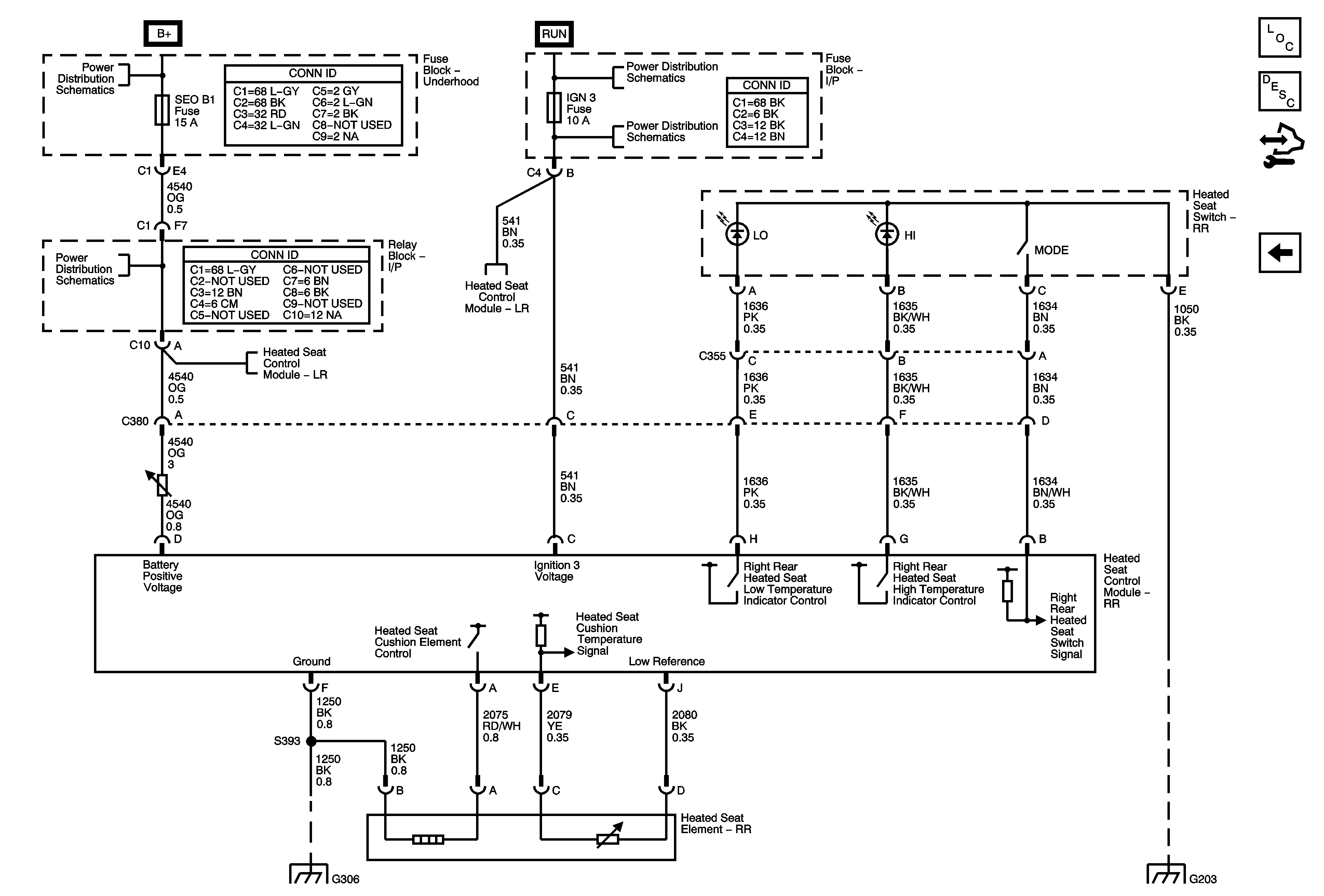
Figure 4:

Right Rear Heated Seat


Object Number: 1807739  Size: FS
Master Electrical Component List
Heated Seats Description and Operation (Rear)
Control Module References
Left Rear Heated Seat
B+ Bus
HVAC/ECAS, IPC/DIC, PCM B, SEO B1, SEO B2, TBC BATT, and TREC Fuses
Left Rear Heated Seat
Left Rear Heated Seat
Ignition Switch - ACY/RUN/START, RUN and Start Bus Bars, and CRANK and IGN A Fuses
4WD, BRAKE, CRUISE, HVAC 1, and IGN 3 Fuses
G302, G304, and G306
G203 - 1 of 3