GM Service Manual Online
For 1990-2009 cars only
Makes
🢒
HUMMER
🢒
2007
🢒
H2
🢒
Safety and Security
🢒
Object Detection
🢒 Object Detection Schematics
Master Electrical Component List
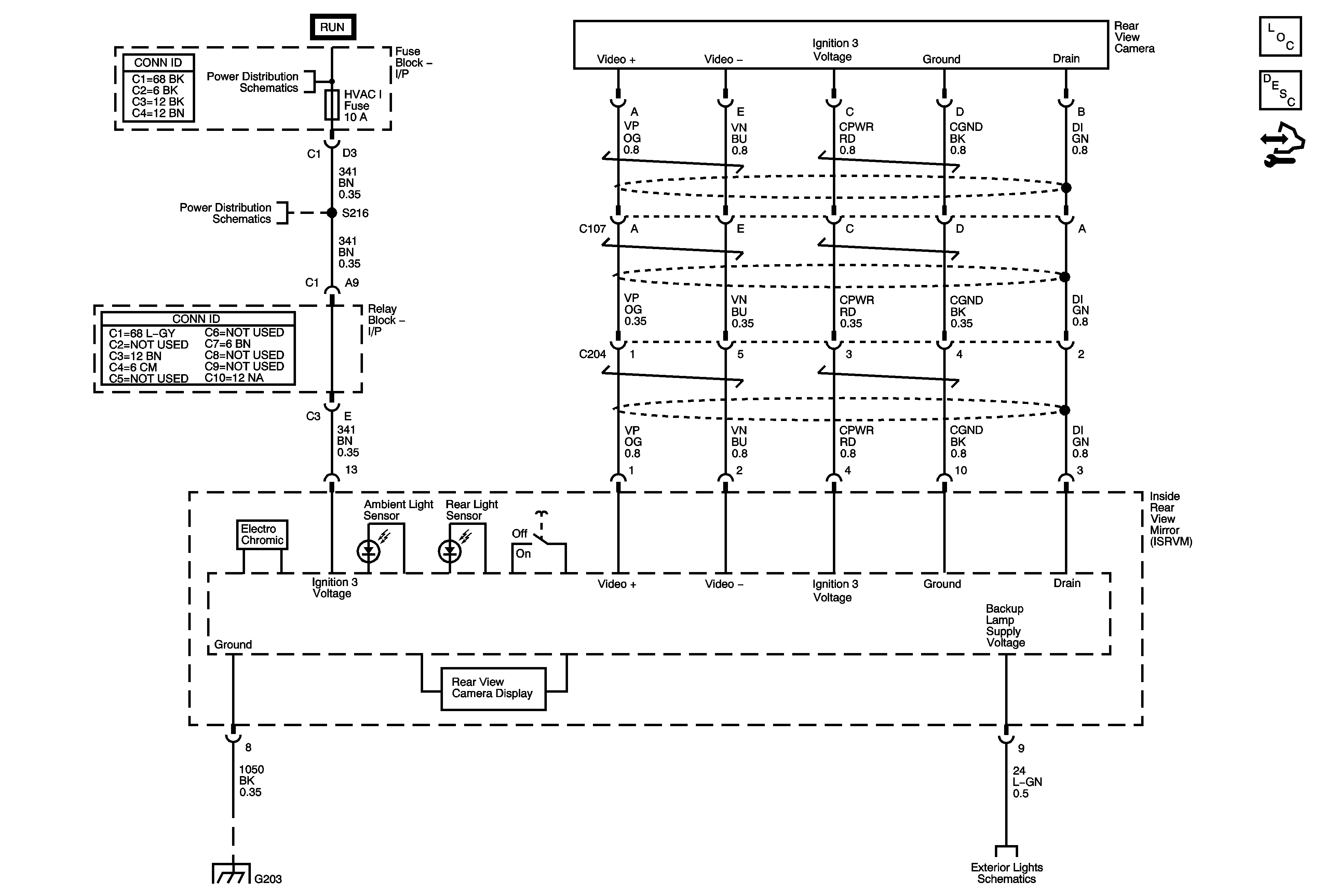
Object Detection Description and Operation (Rear Vision Camera)
Control Module References
Ignition Switch - ACY/RUN/START, RUN and Start Bus Bars, and CRANK and IGN A Fuses
4WD, BRAKE, CRUISE, HVAC 1, and IGN 3 Fuses
G203 - 2 of 3
Backup Lamps