GM Service Manual Online
For 1990-2009 cars only
Makes
🢒
Isuzu
🢒
2003
🢒
Ascender - 4WD
🢒 FLASHER, VEHICLE CHMSL, VEHICLE STOP TRLl L TURN,TRL R TURN, LEFT TURN, RIGHT TURN Fuses
FLASHER, VEHICLE CHMSL, VEHICLE STOP TRLl L TURN,TRL R TURN, LEFT TURN, RIGHT TURN Fuses
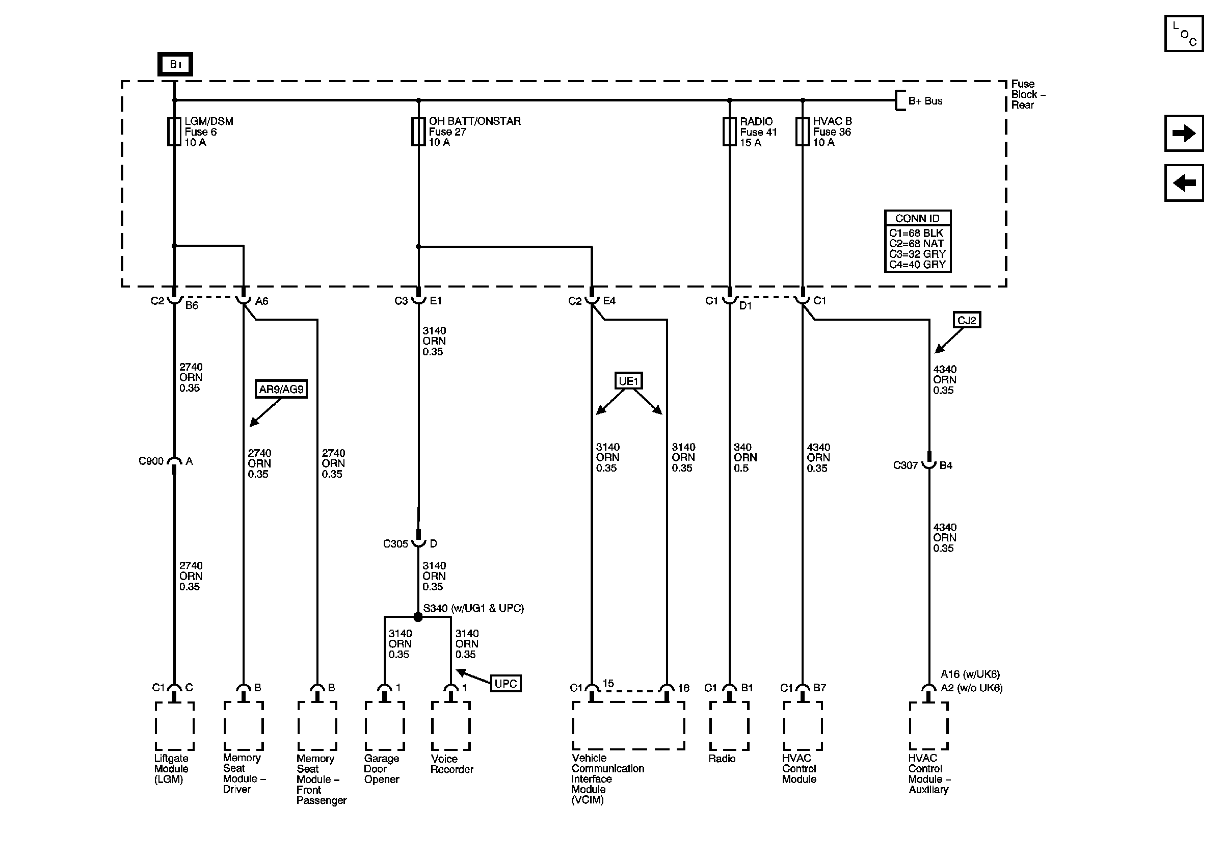
LGM/DSM, OH BATT/ONSTAR, RADIO and HVAC B Fuses
Master Electrical Component List
B/U, SIR, TBC IGN 1, ETC CRANK Fuses
O2 and ENG 1 Fuses
I/P BATT, TRAILER ABS, HORN IGN A, IGN B, ATC Fuses