GM Service Manual Online
For 1990-2009 cars only
Makes
🢒
Isuzu
🢒
2003
🢒
Ascender - 4WD
🢒 IGN 0, TBC IG, TBC ACC, FRT WIPER ,RAIN SEN, HVAC, 4WD Fuses
IGN 0, TBC IG, TBC ACC, FRT WIPER ,RAIN SEN, HVAC, 4WD Fuses
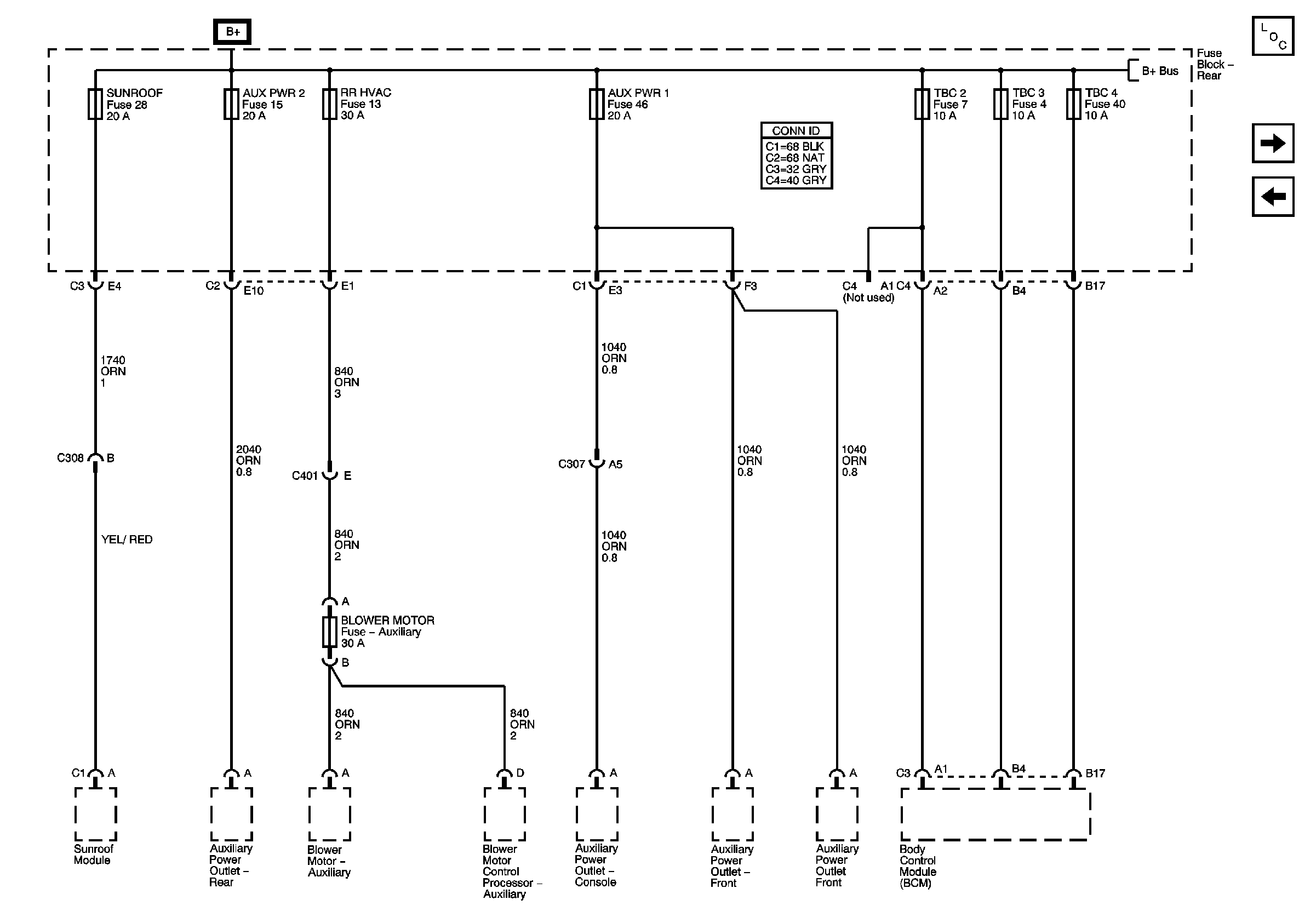
SUNROOF, AUX PWR 2, RR HVAC, AUX PWR 1, TBC 2, TBC 3 and TBC4 Fuses
Master Electrical Component List
HVAC I, BRAKE, TBC RUN Fuses
B/U, SIR, TBC IGN 1, ETC CRANK Fuses
I/P BATT, TRAILER ABS, HORN IGN A, IGN B, ATC Fuses