GM Service Manual Online
For 1990-2009 cars only
Figure 1:

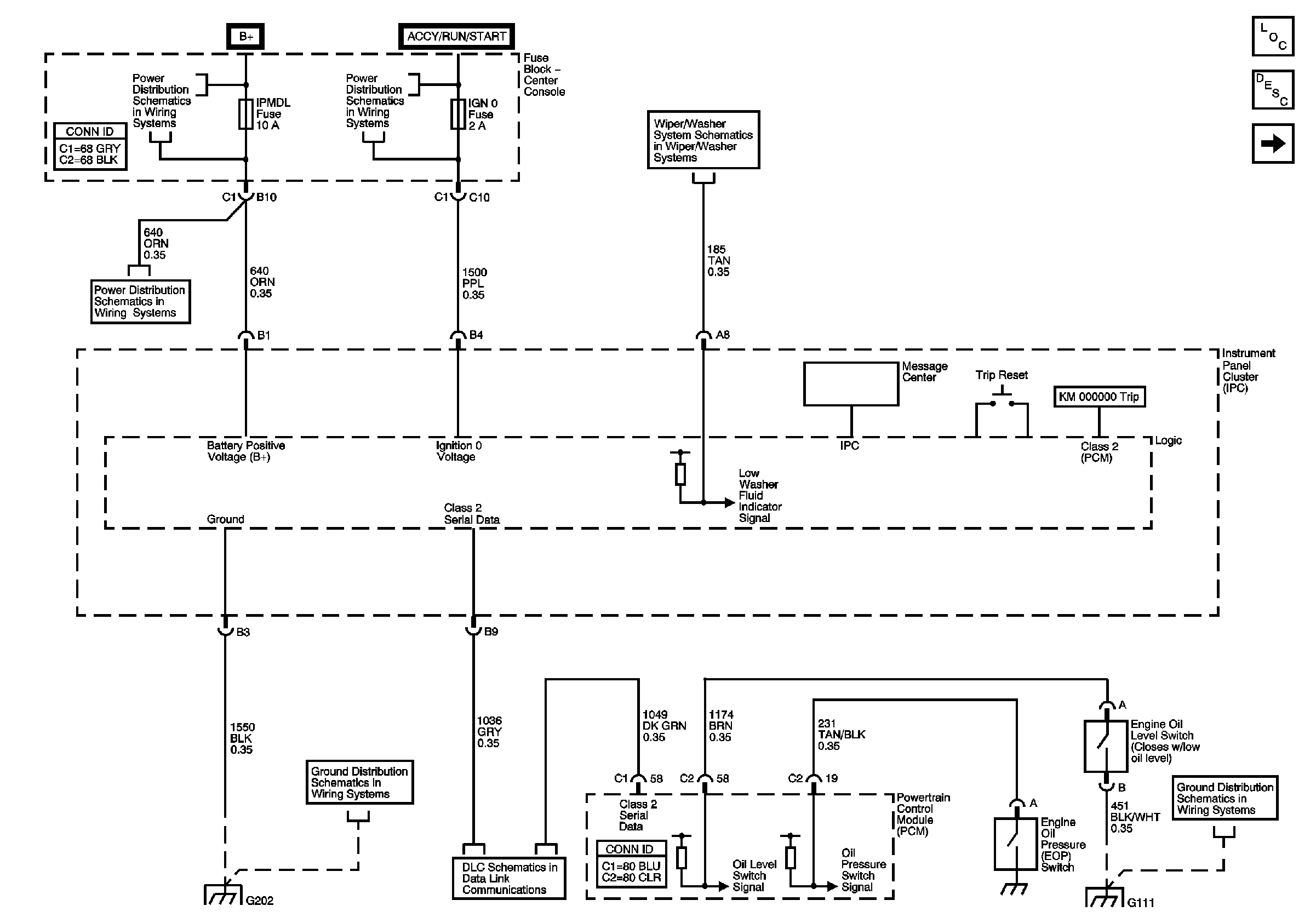
Power, Ground, Seral Data and Message Center


Object Number: 627074  Size: FS
Fuse Block-Underhood Fuse: 48 Fuse Block-Center Console Fuses: BCM LHZD FL HUD RADIO RD AMP and IP MDL
Master Electrical Component List
Instrument Cluster Description and Operation
Backlighting, Turn Signals Indicators, Discrete Indicators
Fuse Block-Underhood Fuse: 47 Fuse Block-Center Console Fuses: INKEY, KEY SOL, IGN 0, FRT BLWR, IGN 3 and HVAC
Wiper/Washer Schematics
Fuse Block-Underhood Fuse: 48 Fuse Block-Center Console Fuses: BCM LHZD FL HUD RADIO RD AMP and IP MDL
Ground G201
Data Link Communications Schematics - GMT250
Ground G111
Ground G201
Ground G111
Figure 2:

Indicators


Object Number: 627077  Size: FS
Master Electrical Component List
Instrument Cluster Description and Operation
PCM Sensors (Fuel Level Sensor, Engine Oil Level Indicator Switch, Engine Oil Pressure Indicator Switch, Engine Coolant Temperature Sensor)
Power, Ground, Gauges, Class 2 Data Line
Hazard Flasher, Tailamps, Park/Turn Lamps
Hazard Flasher, Tailamps, Park/Turn Lamps
Ground G200 (1 of 2)
Brake Warning System
Power, Ground, DLC, MIL
Figure 3:

Gauges


Object Number: 627090  Size: FS
Master Electrical Component List
Instrument Cluster Description and Operation
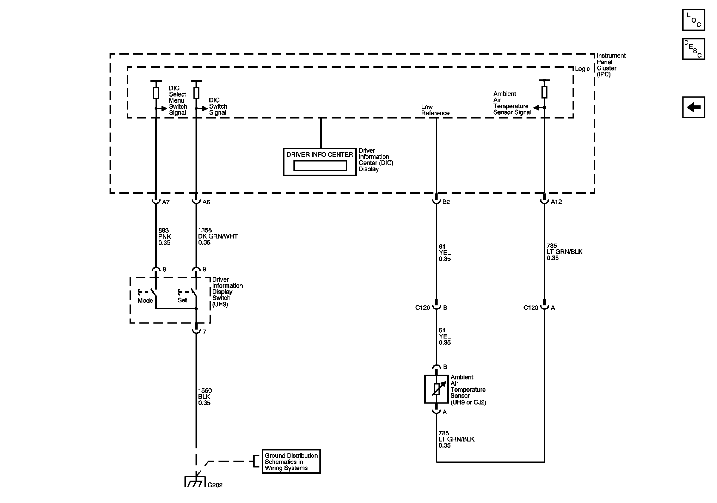
Driver Information Center (DIC)
Backlighting, Turn Signals Indicators, Discrete Indicators
Engine Data Sensors, HO2S1, HO2S2
Data Link Communications Schematics - GMT250
Figure 4:

Driver Information Center (DIC)


Object Number: 627087  Size: FS
Master Electrical Component List
Instrument Cluster Description and Operation
PCM Sensors (Fuel Level Sensor, Engine Oil Level Indicator Switch, Engine Oil Pressure Indicator Switch, Engine Coolant Temperature Sensor)
Ground G201