GM Service Manual Online
For 1990-2009 cars only
Makes
🢒
Pontiac
🢒
2000
🢒
Firebird
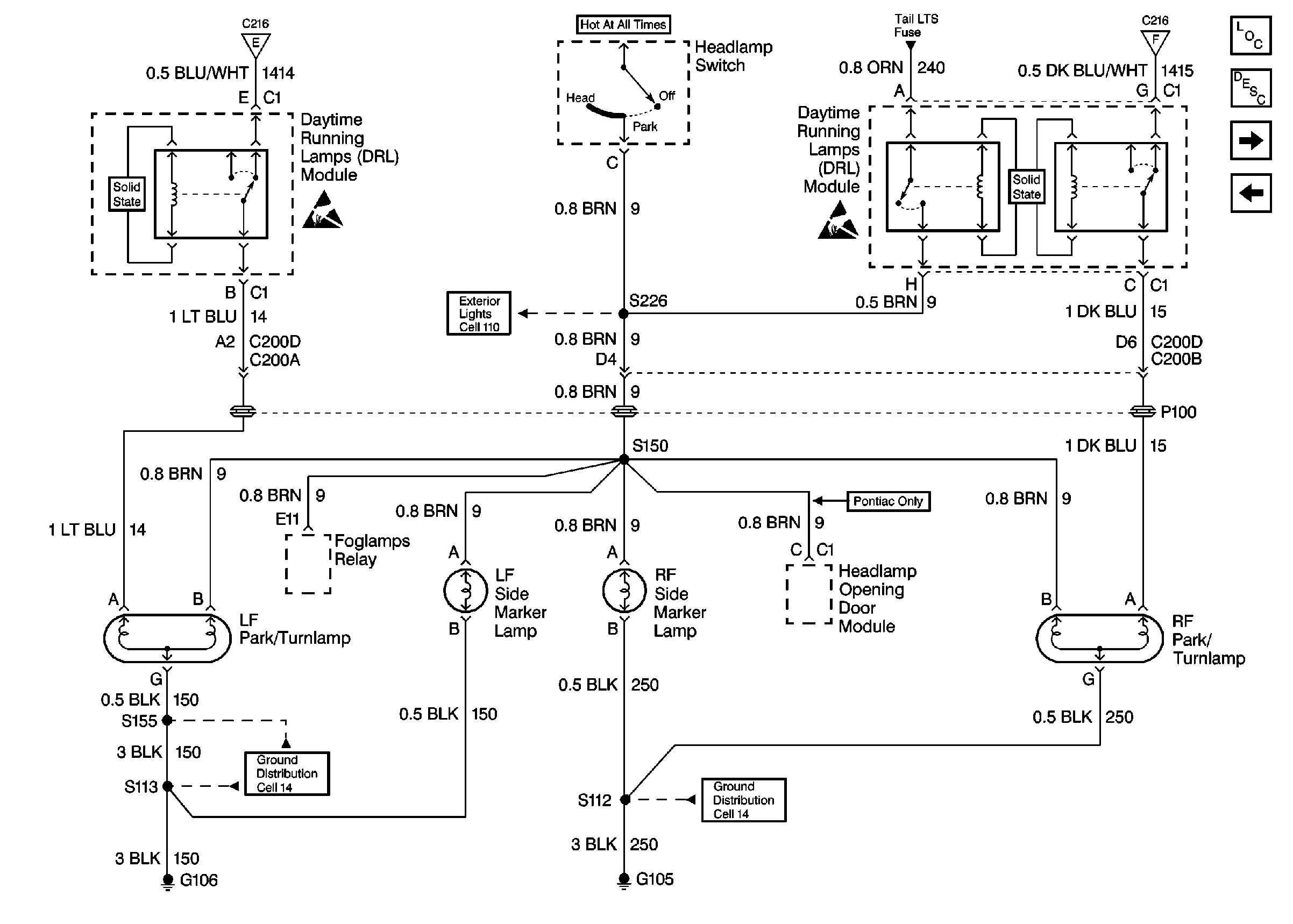
🢒 Park/Turnlamps, Foglamps Relay, Side Marker Lamps Cell 110
Park/Turnlamps, Foglamps Relay, Side Marker Lamps Cell 110
Park/Turnlamps, Foglamps Relay, Side Marker Lamps Cell 110
Tail/Stop/Turnlamps Cell 110
Handling ESD Sensitive Parts Notice
Chevrolet: Taillamps, Tail/Stop Turnlamps, Tail/Stoplamps, License Lamp Cell 110
G106
G105
Handling ESD Sensitive Parts Notice
Chevrolet: Headlamps Cell 102
Tail/Stop/Turnlamps Cell 110
Lighting Systems Components
Exterior Lights Circuit Description
Chevrolet: Taillamps, Tail/Stop Turnlamps, Tail/Stoplamps, License Lamp Cell 110
Center High Mounted Stoplamp Cell 110