GM Service Manual Online
For 1990-2009 cars only
Makes
🢒
Pontiac
🢒
2002
🢒
Firebird
🢒
Body and Accessories
🢒
Keyless Entry
🢒 Keyless Entry Schematics
Master Electrical Component List
Keyless Entry System Description and Operation
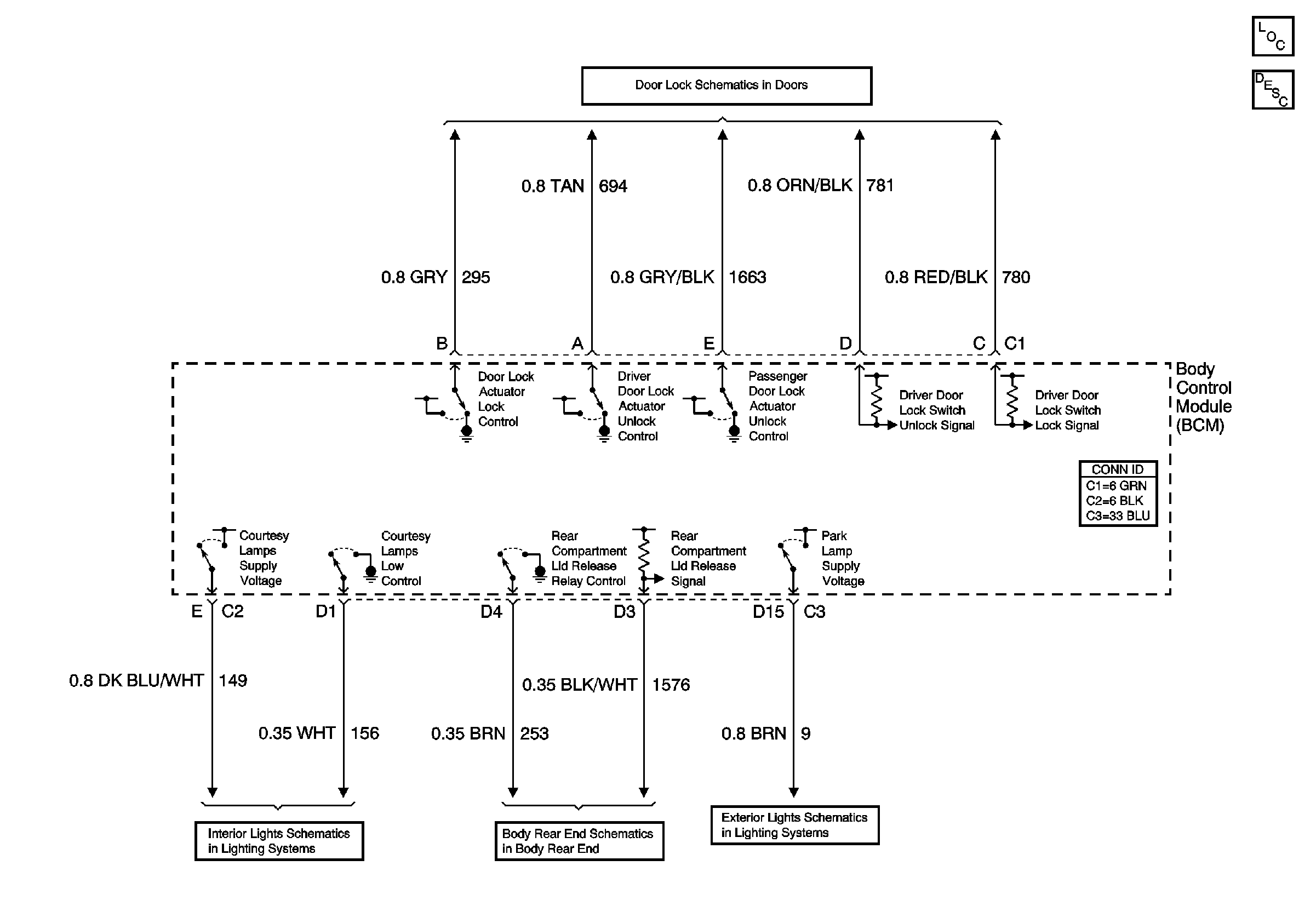
Door Lock/Indicator Schematic
Courtesy Lamps
Rear Compartment Lid Release/Ajar Controls
Front Parklamps Chevrolet Domestic and Gulf