GM Service Manual Online
For 1990-2009 cars only
Makes
🢒
Pontiac
🢒
2002
🢒
Firebird
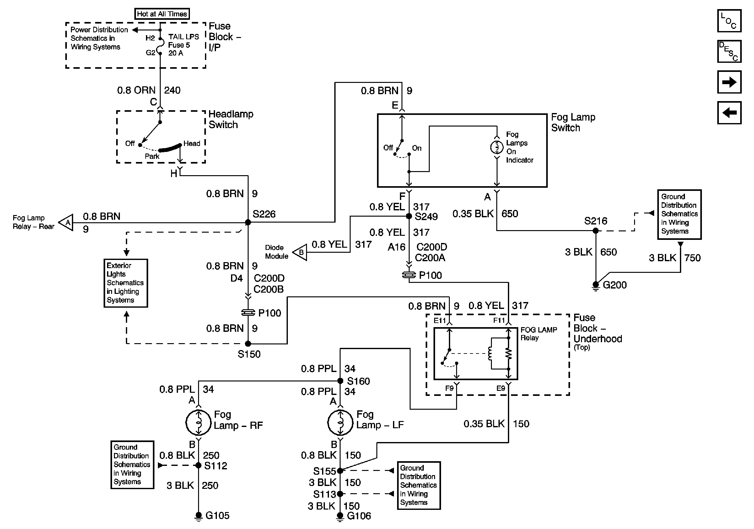
🢒 Front Foglights Europe
Front Foglights Europe
Front Fog Lights - Chevrolet - Europe
Master Electrical Component List
Exterior Lighting Systems Description and Operation
Rear Fog Lights Chevrolet Europe
Foglights Pontiac
I/P-2,TAIL LPS, STOP/HAZARD,PWR ACCY and CIG/ACCY Fuses
Rear Fog Lights Chevrolet Europe
Rear Fog Lights Chevrolet Europe
G200 Page 1 of 3
G105
G106