GM Service Manual Online
For 1990-2009 cars only
Makes
🢒
Pontiac
🢒
2002
🢒
Firebird
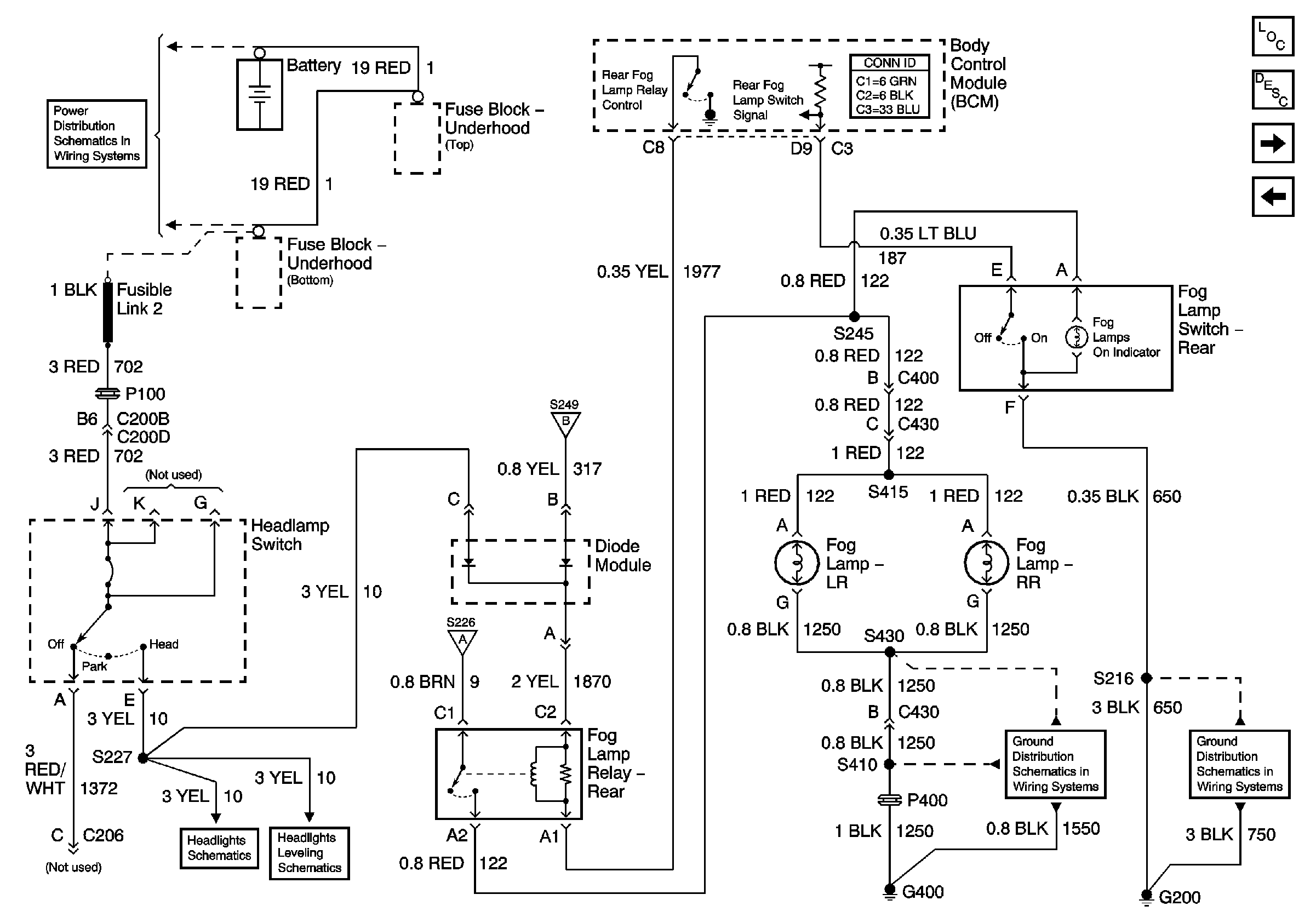
🢒 Rear Fog Lights Chevrolet Europe
Rear Fog Lights Chevrolet Europe
Rear Fog Lights - Chevrolet - Europe
Master Electrical Component List
Exterior Lighting Systems Description and Operation
Foglights Chevrolet Japan
Front Foglights Europe
Battery Positive Voltage Bussing
Front Foglights Europe
Front Foglights Europe
Chevrolet (Europe)
Headlight Leveling Schematic
G400 Chevrolet
G200 Page 1 of 3