GM Service Manual Online
For 1990-2009 cars only
Makes
🢒
Pontiac
🢒
2002
🢒
Firebird
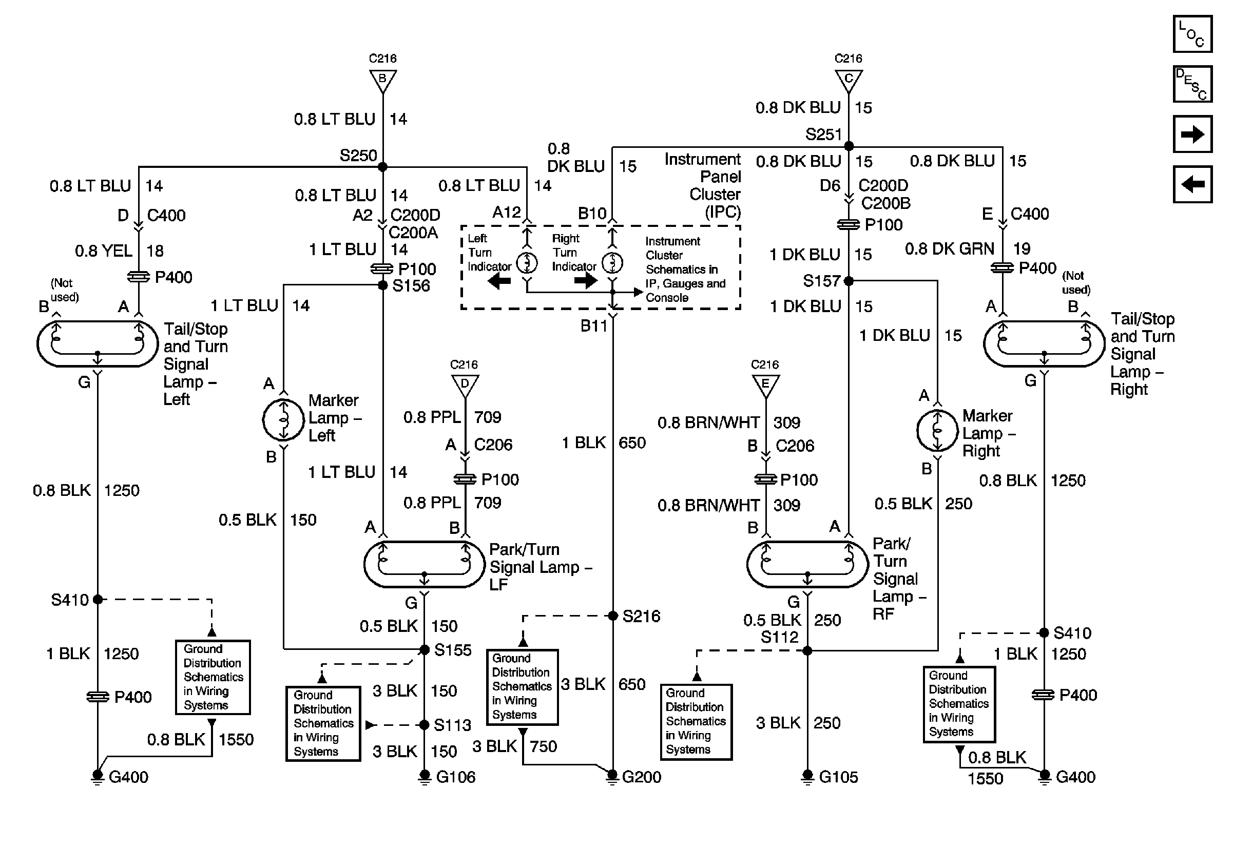
🢒 Turn Signal Lamps Chevrolet Japan
Turn Signal Lamps Chevrolet Japan
Turn Signal Lamps - Chevrolet - Japan
Master Electrical Component List
Interior Lighting Systems Description and Operation
Stoplamps Chevrolet Japan
Turn Signal Controls Chevrolet Japan
Turn Signal Controls Chevrolet Japan
Turn Signal Controls Chevrolet Japan
Turn Signal Controls Chevrolet Japan
Turn Signal Controls Chevrolet Japan
Lamp Indicators
G400 Chevrolet
G106
G200 Page 1 of 3
G105
G400 Chevrolet