GM Service Manual Online
For 1990-2009 cars only
Makes
🢒
Pontiac
🢒
2005
🢒
GTO
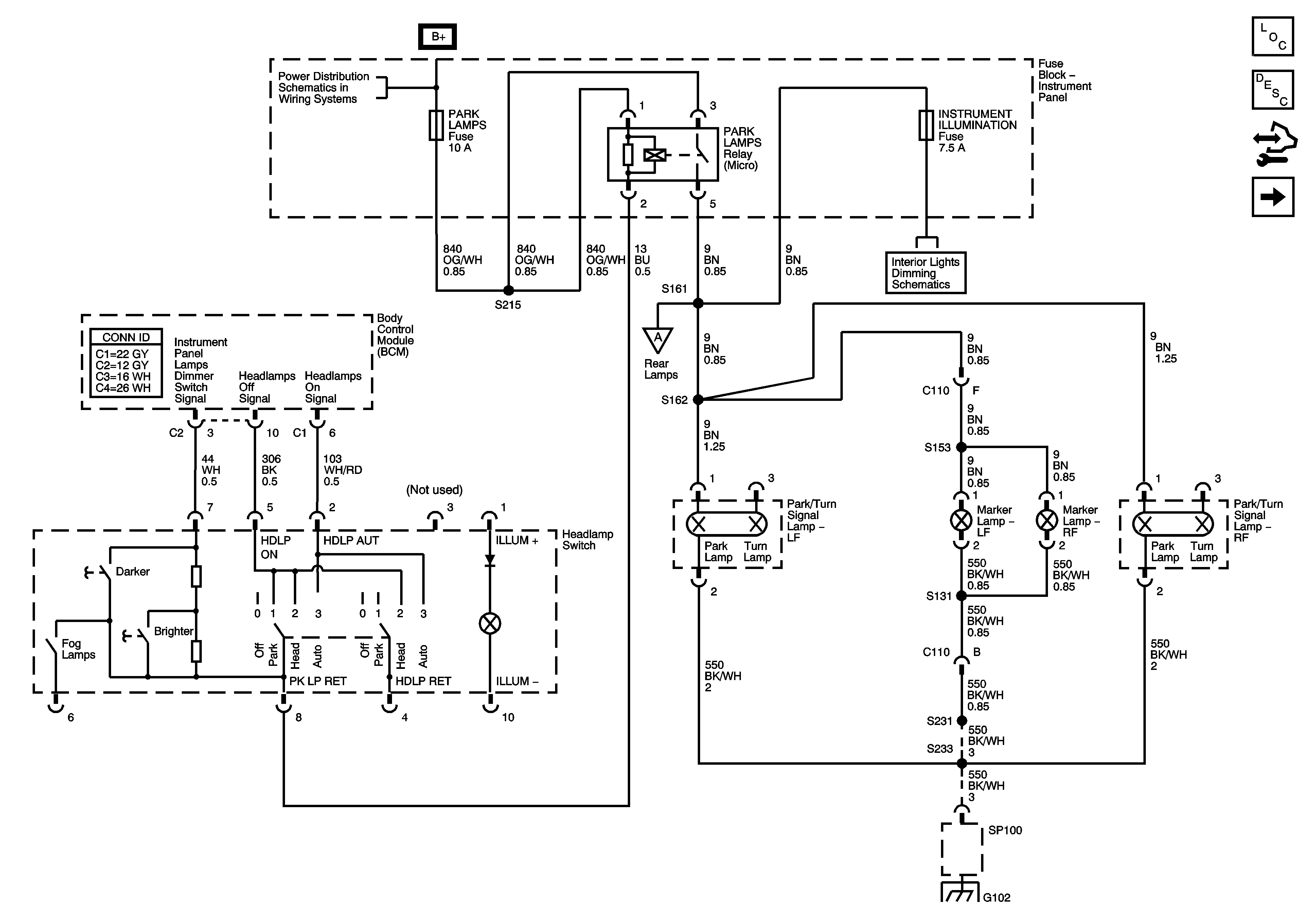
🢒 Front Marker Lamps
Front Marker Lamps
Front Marker Lamps
Master Electrical Component List
Exterior Lighting Systems Description and Operation
Control Module References
Rear Marker Lamps
PARK LAMPS, STOP LAMPS, INTERIOR ILLUMINATION, HAZARD LAMPS Fuses
Interior Dimming Lights
SP100 and G102 3 of 5