GM Service Manual Online
For 1990-2009 cars only
Makes
🢒
Pontiac
🢒
2004
🢒
Grand Prix
🢒 Controlled/Monitored Subsystem References
Controlled/Monitored Subsystem References
Controlled/Monitored Subsystem References
Master Electrical Component List
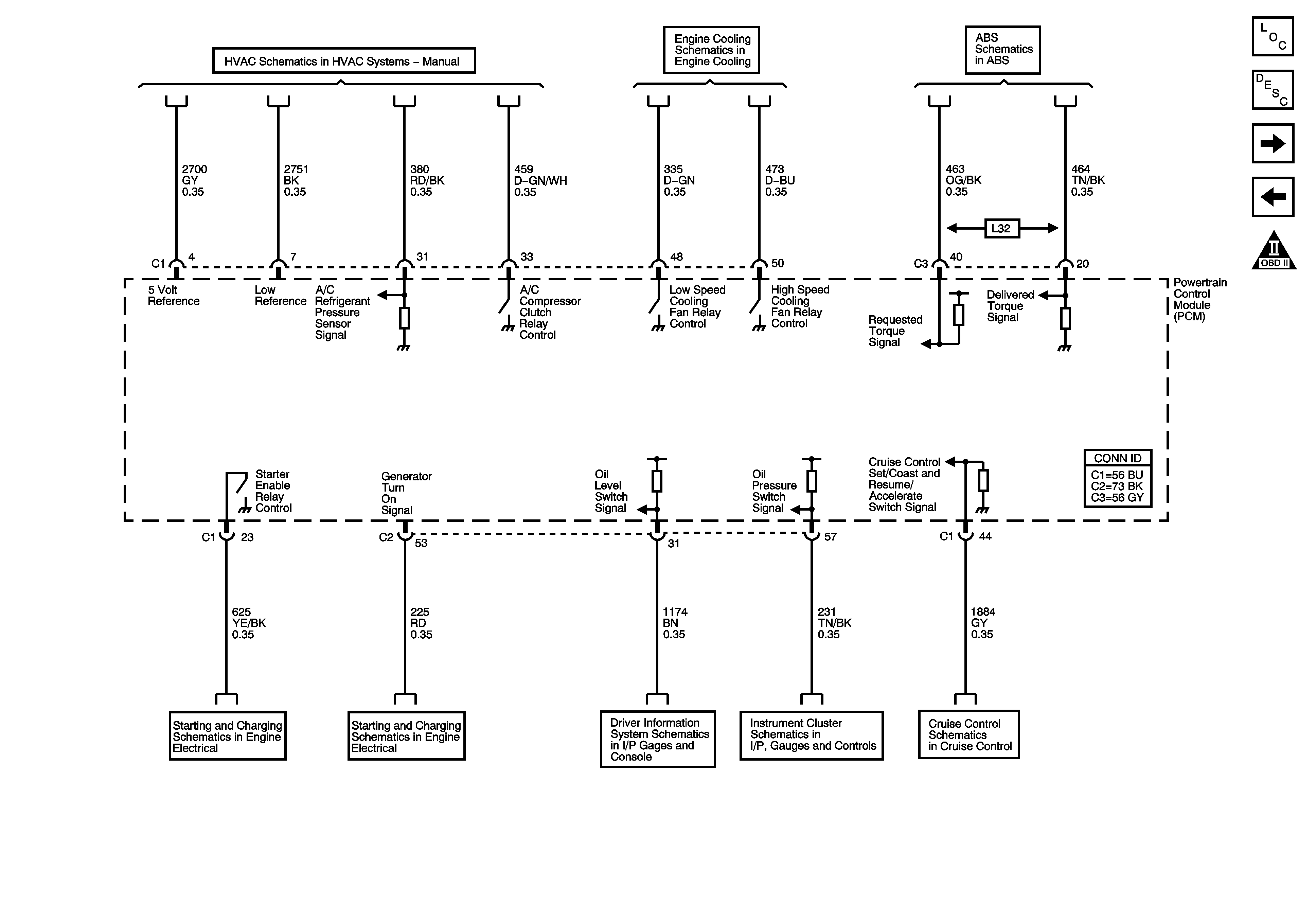
Powertrain Control Module Description
Automatic Transmission Controls References
EVAP Solenoids, FTP Sensor, and EGR Valve
Engine Controls Schematic Icons
A/C Compressor Controls
Engine Cooling Schematics
ABS Indicators, Torque Signals, Steering andTraction Control
Starter
Generator
Driver Information System Schematics
04 W Pontiac Instrument Cluster Schematics - Indicators
Cruise Control Schematics