GM Service Manual Online
For 1990-2009 cars only
Makes
🢒
Pontiac
🢒
2007
🢒
Solstice
🢒
Diagnostic Navigation
🢒
Vehicle Diagnostic Information
🢒 OnStar Schematics
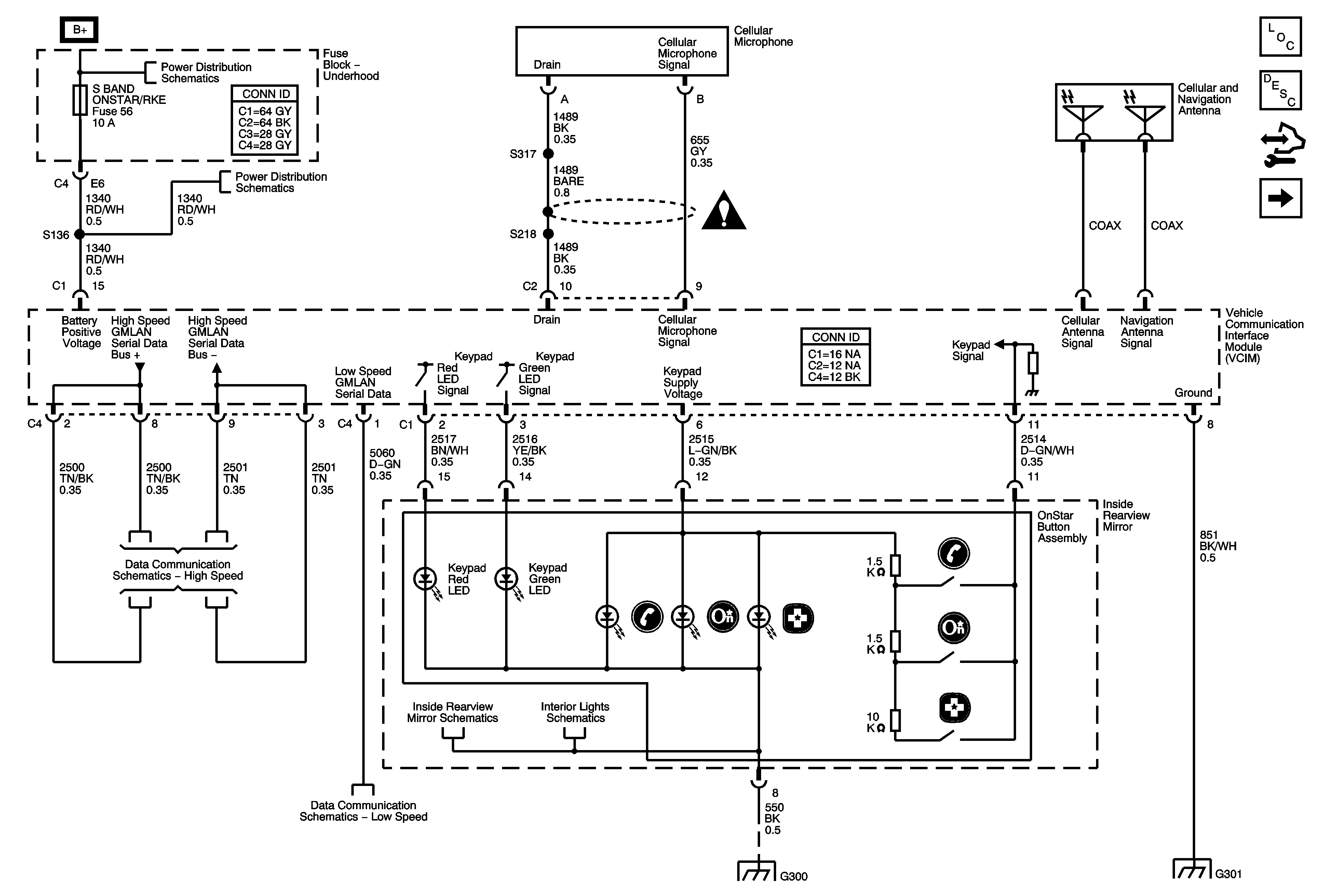
Figure
1:
Antenna, DLC, Ground, Inputs, and Power
Master Electrical Component List
OnStar Description and Operation
Control Module References
Audio Output
B+ Bus Bar - 2 of 2
ABS, MIR, and S BAND ONSTAR/RKE Fuses and PWR SEATS Circuit Breaker (Underhood Fuse Block)
Entertainment/Communication Schematic Icons
High Speed LAN
Interior Lights Schematics
Interior Lights Schematics
Low Speed LAN
G300 - 2 of 2
G301, G302, G303, G400 and G402
Figure
2:
Audio Output
Master Electrical Component List
OnStar Description and Operation
Control Module References
Antenna, DLC, Ground, Inputs, and Power
Entertainment/Communication Schematic Icons