GM Service Manual Online
For 1990-2009 cars only
Makes
🢒
Pontiac
🢒
2001
🢒
Sunfire
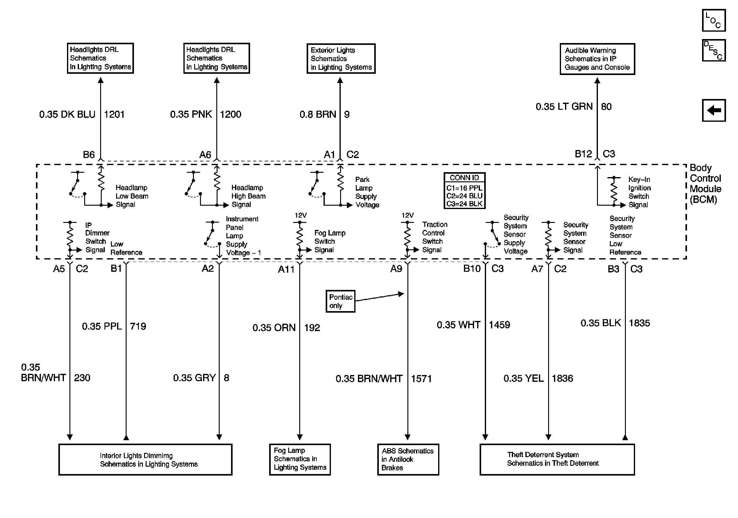
🢒 Controlled/Monitored Subsystem References 3 of 3
Controlled/Monitored Subsystem References 3 of 3
Controlled/Monitored Subsystem References 3 of 3
Master Electrical Component List
OBD II Symbol Description Notice
Controlled/Monitored Subsystem References 2 of 3
G204 1 of 2
Lamp Controls, Rear Torn Lamps, and Indicators
Domestic and Indicators
Domestic and Indicators
Dimmer Controls