GM Service Manual Online
For 1990-2009 cars only
Makes
🢒
Pontiac
🢒
2005
🢒
Wave
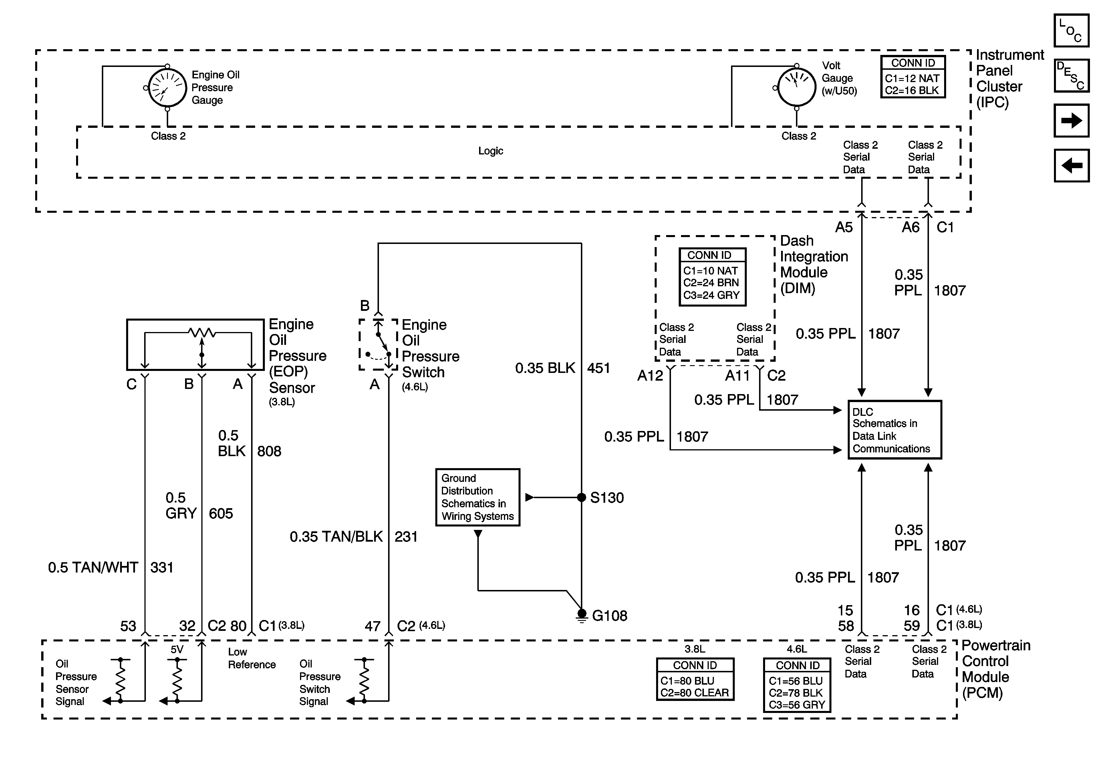
🢒 PCM Signals - Engine Oil and Volt Indicators
PCM Signals - Engine Oil and Volt Indicators
PCM Signals - Engine Oil and Volt Indicators
Master Electrical Component List
Indicator/Warning Message Description and Operation
DIM, PCM, and EBCM Signals - Traction, ABS, Brake, Battery and MIL Indicators
PCM Signals - Speedometer, Tachometer, and Fuel Indicators
G108, G110, and G111 - 4.6L
Serial Data Class 2