GM Service Manual Online
For 1990-2009 cars only
Makes
🢒
Pontiac
🢒
2005
🢒
Wave
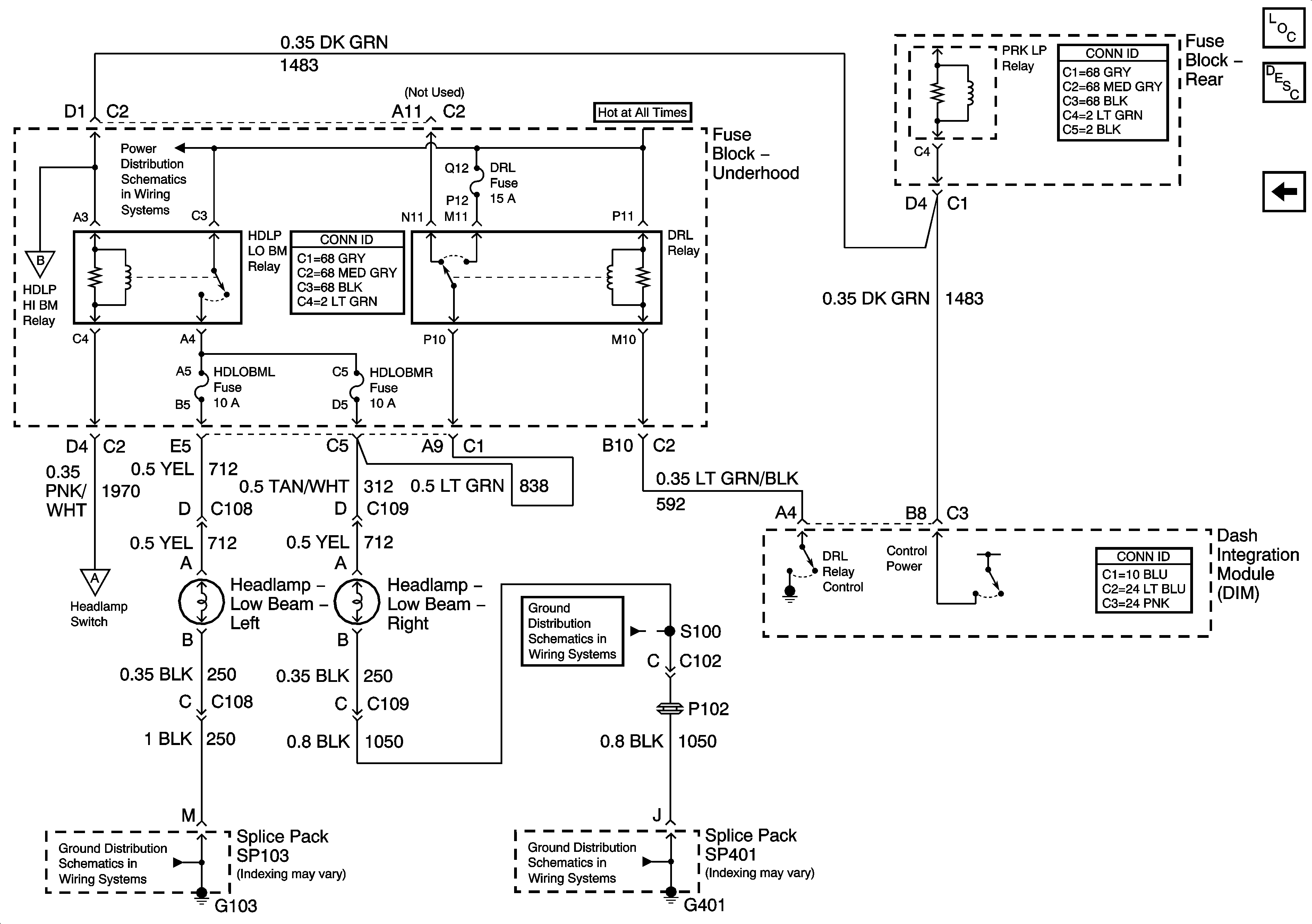
🢒 DRL Controls and Low Beam Headlamps
DRL Controls and Low Beam Headlamps
DLR Controls and Low Beam Headlamps
Master Electrical Component List
Exterior Lighting Systems Description and Operation
High Beam Headlamps
High Beam Headlamps
High Beam Headlamps
DRL, HDHIBML, HDHIBMR, HDLOBML, and HDLOBMR Fuses - 3.8L
DRL, HDHIBML, HDHIBMR, HDLOBML, and HDLOBMR Fuses - 3.8L
Park LP Relay and License Lamps
G103
G401 - 2 of 2
G401 - 2 of 2
Serial Data Class 2
Power and Ground