GM Service Manual Online
For 1990-2009 cars only
Makes
🢒
Pontiac
🢒
2007
🢒
Wave
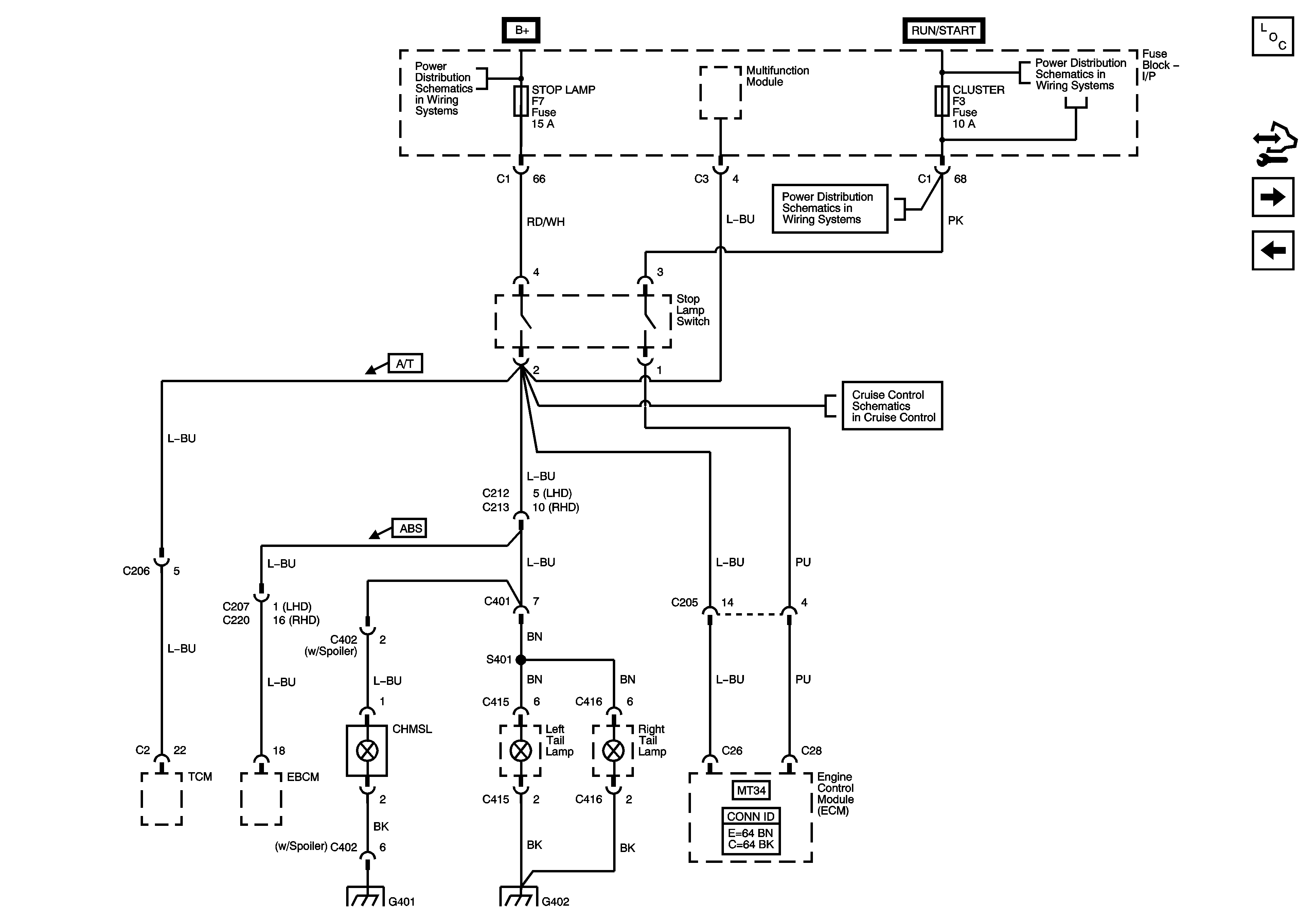
🢒 Tail Lamp Assembly and Stop Lamp Switch
Tail Lamp Assembly and Stop Lamp Switch
Tail Lamp Assembly and Stop Lamp Switch
Master Electrical Component List (Notchback)
Control Module References
Turn Signals
Park and Turn Indicator Lamps
Headlamp, Fog Lamp Relays and Fuses, BATT Fuse
IGN 2/ST Fuse, Ignition Switch, CIGAR, AUDIO/CLOCK, CLUSTER, T/SIG Fuses
IGN 2/ST Fuse, Ignition Switch, CIGAR, AUDIO/CLOCK, CLUSTER, T/SIG Fuses
Cruise Control Schematics
G401, G402
G401, G402