GM Service Manual Online
For 1990-2009 cars only
Makes
🢒
Pontiac
🢒
2007
🢒
Wave
🢒 Audible Warnings
Audible Warnings
Master Electrical Component List (Hatchback)
Battery Feed
Battery Feed
Battery Feed
Park Lamps
Lamp Control Module
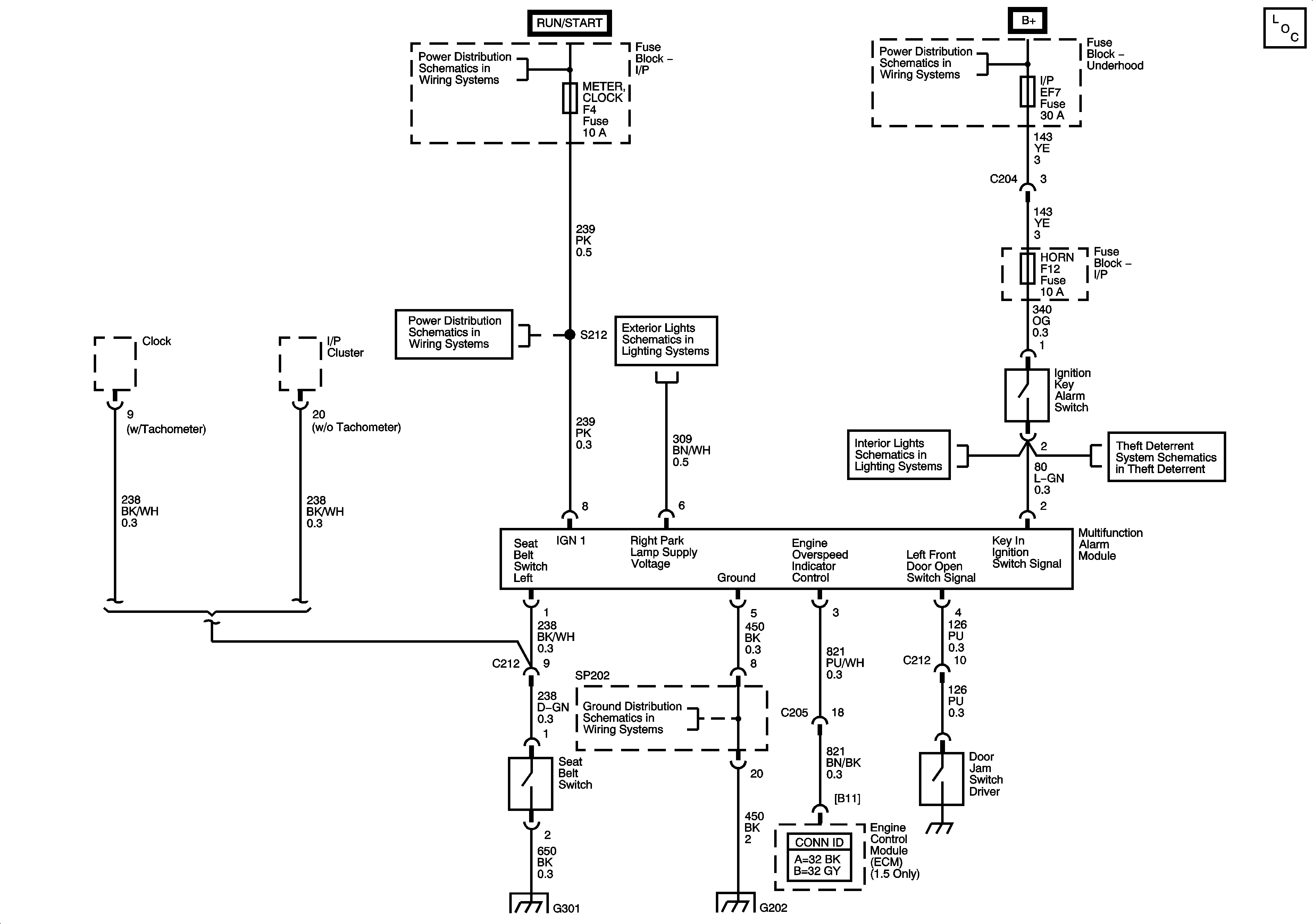
Power, Serial Data, Inputs, Indicator and Alarm Controls
Ground Distribution G101, G102 - 1 of 2 and G105
Ground Distribution G301
Ground Distribution G202 - 1 of 3