GM Service Manual Online
For 1990-2009 cars only
Makes
🢒
Pontiac
🢒
2007
🢒
Wave
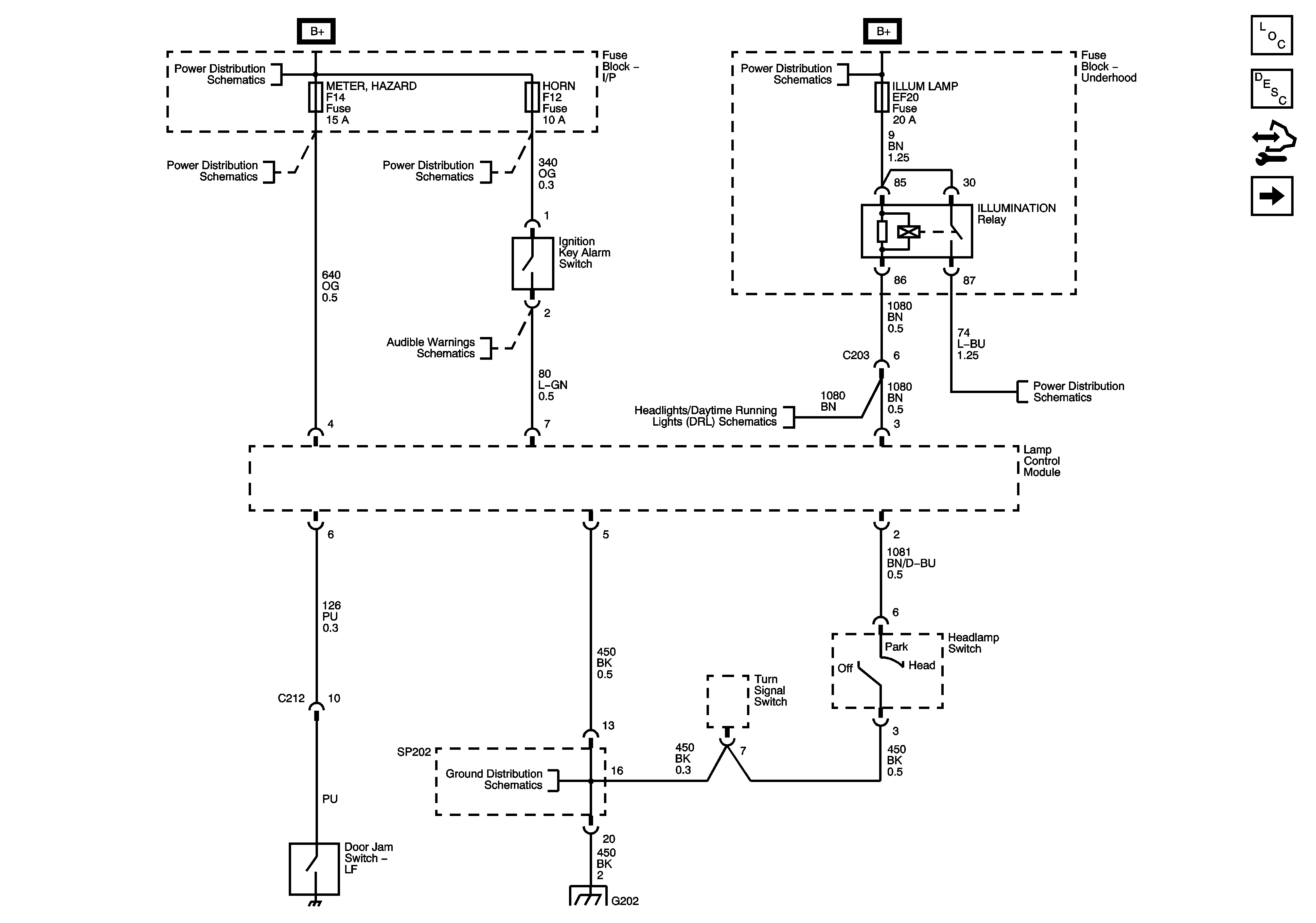
🢒 Lamp Control Module
Lamp Control Module
Lamp Control Module
Master Electrical Component List (Hatchback)
Interior Lighting Systems Description and Operation
Control Module References
Courtesy Lamps
Battery Feed
Battery Feed
Battery Feed
Battery Feed
Audible Warnings
Battery Feed
Ground Distribution G101, G102 - 1 of 2 and G105
Ground Distribution G202 - 1 of 3