GM Service Manual Online
For 1990-2009 cars only
Makes
🢒
Pontiac
🢒
2007
🢒
Wave
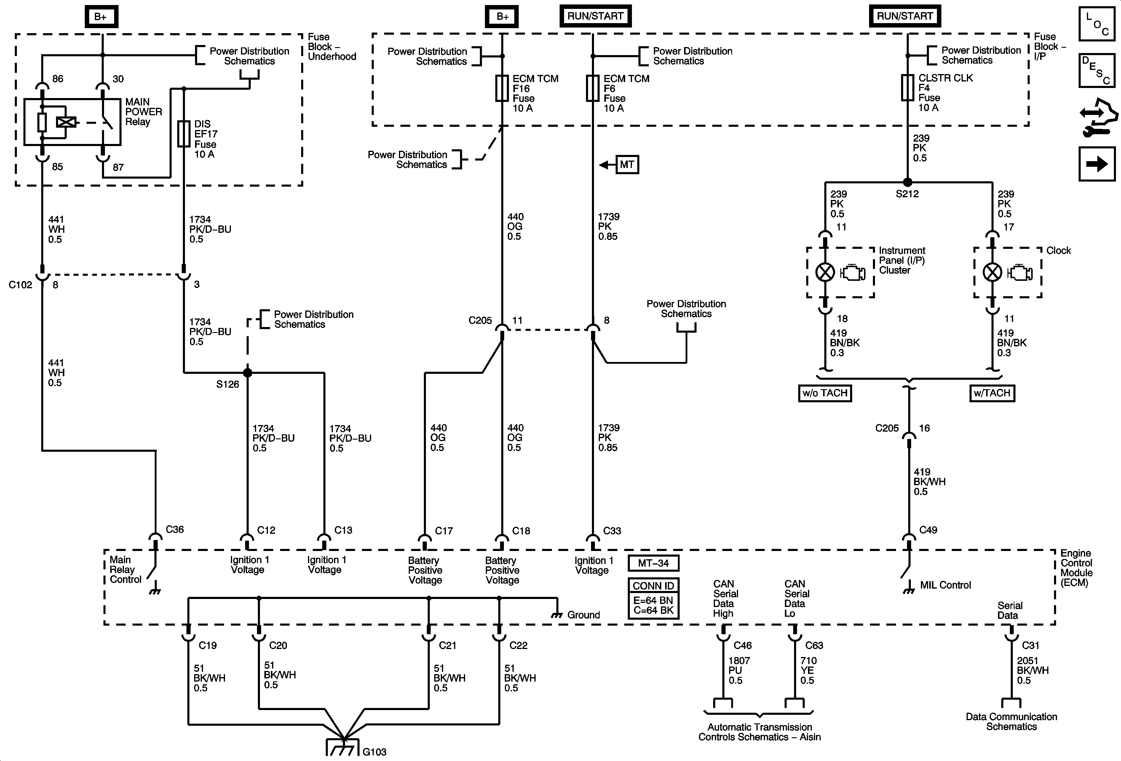
🢒 Power, Ground and MIL 1.6L
Power, Ground and MIL 1.6L
Power, Ground and MIL
Master Electrical Component List Hatchback
Engine Control Module Description
Control Module References
Data Sensors
Battery Feed
Power Distribution Fuses EF7,F12, 13, 14, 15, 16 and 23
Power Distribution Ignition Switch and Fuses F6, 7 - 1 of 2, 17 and 18
Ignition Switch and Fuses EF5, F1, 2, 3, 4, 5, 8, and 11
Power Distribution Fuses EF7,F12, 13, 14, 15, 16 and 23
Underhood EF13 and EF17 Fuses
Power Distribution Ignition Switch and Fuses F6, 7 - 1 of 2, 17 and 18
Ground Distrbution G103 - 1.2L
Power and Grounds
Data Communications