GM Service Manual Online
For 1990-2009 cars only
Makes
🢒
Cadillac
🢒
1998
🢒
DeVille
🢒 Cell 100: Headlamps - Eldorado
Cell 100: Headlamps - Eldorado
Cell 100: Headlamps -- Eldorado
Cell 100: Headlamps - Eldorado Export
Cell 100: Headlamps - DeVille Export
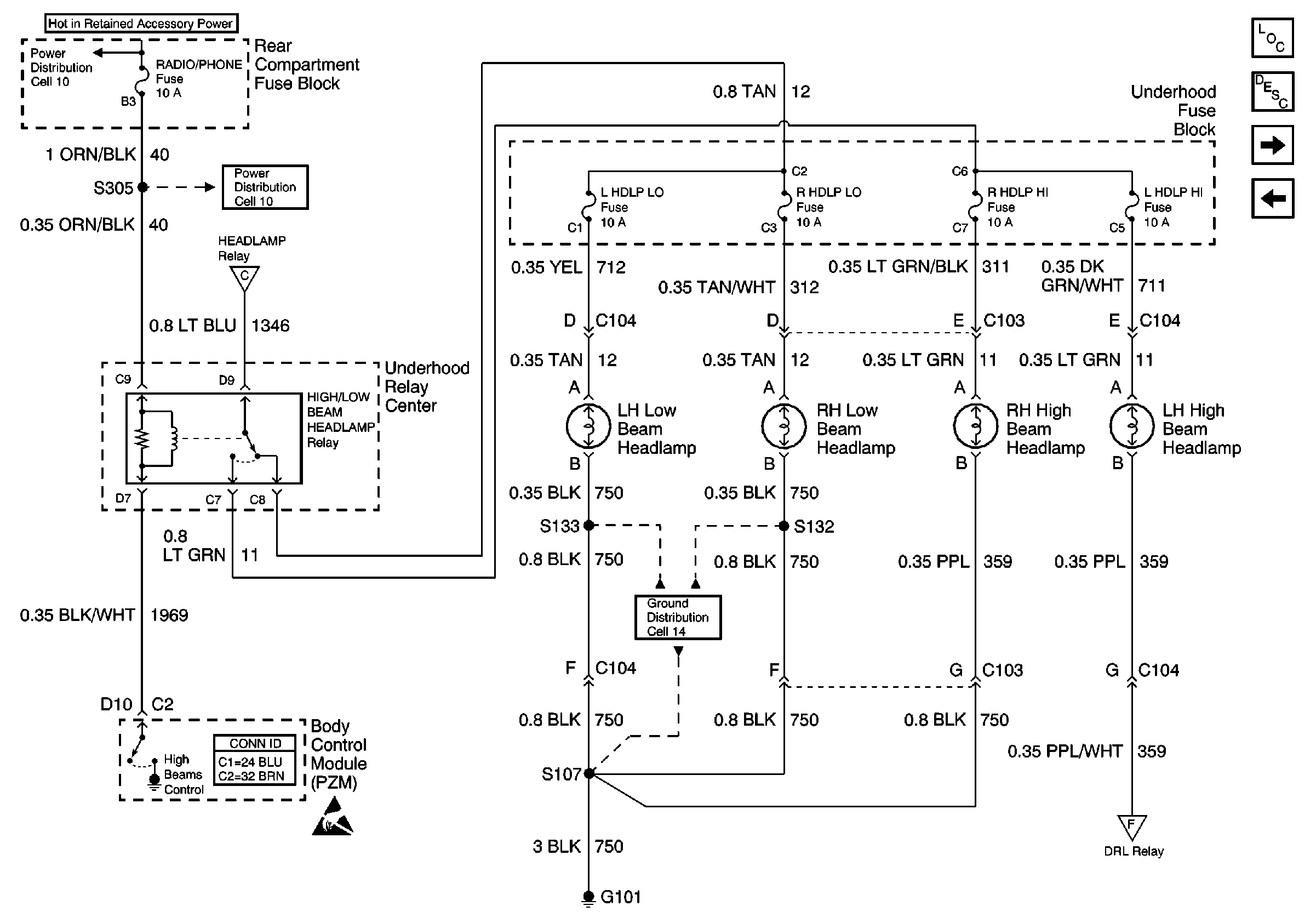
Lighting Systems Components
Headlights Circuit Description
Power Distribution Schematics
Power Distribution Schematics
Cell 100: Headlamp Switch and Headlamp Control
Body Control System Connector End Views
Handling ESD Sensitive Parts Notice
Cell 100: Daytime Running Lamps - Eldorado
Ground Distribution Schematics