GM Service Manual Online
For 1990-2009 cars only
Makes
🢒
Cadillac
🢒
2002
🢒
Escalade EXT
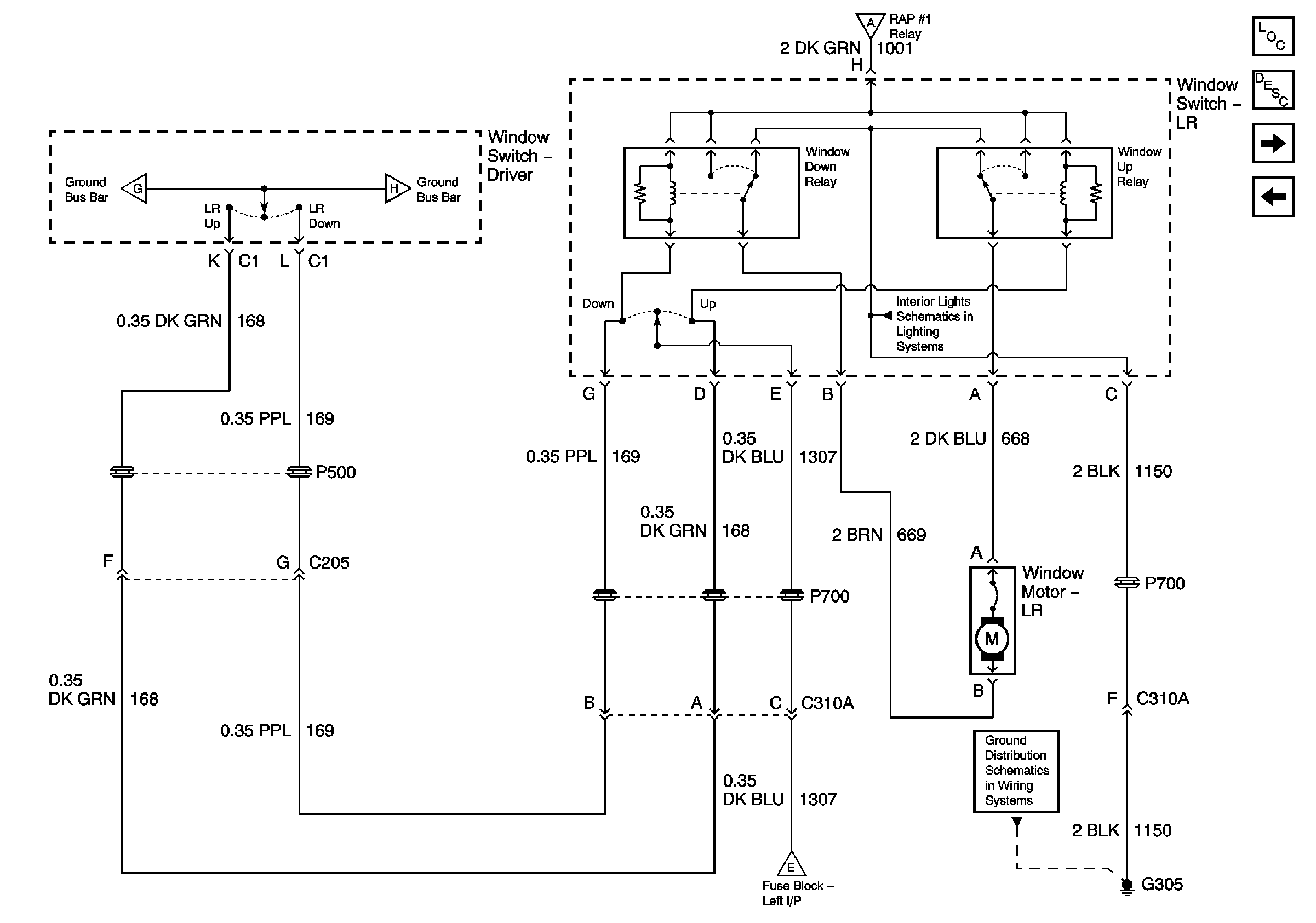
🢒 Window Switches and Motor-LR
Window Switches and Motor-LR
Window Switches and Motor-LR
Master Electrical Component List
Power Windows Description and Operation
Window Switches and Motor-RR
Window Switches and Motors-Front Doors
Window Switches and Motors-Front Doors
Window Switches and Motor-RR
RAP Relay Controls
Interior Parklamp Supply - 2 of 3
G305
Window Switches and Motors-Front Doors