GM Service Manual Online
For 1990-2009 cars only
Makes
🢒
Cadillac
🢒
2002
🢒
Escalade EXT
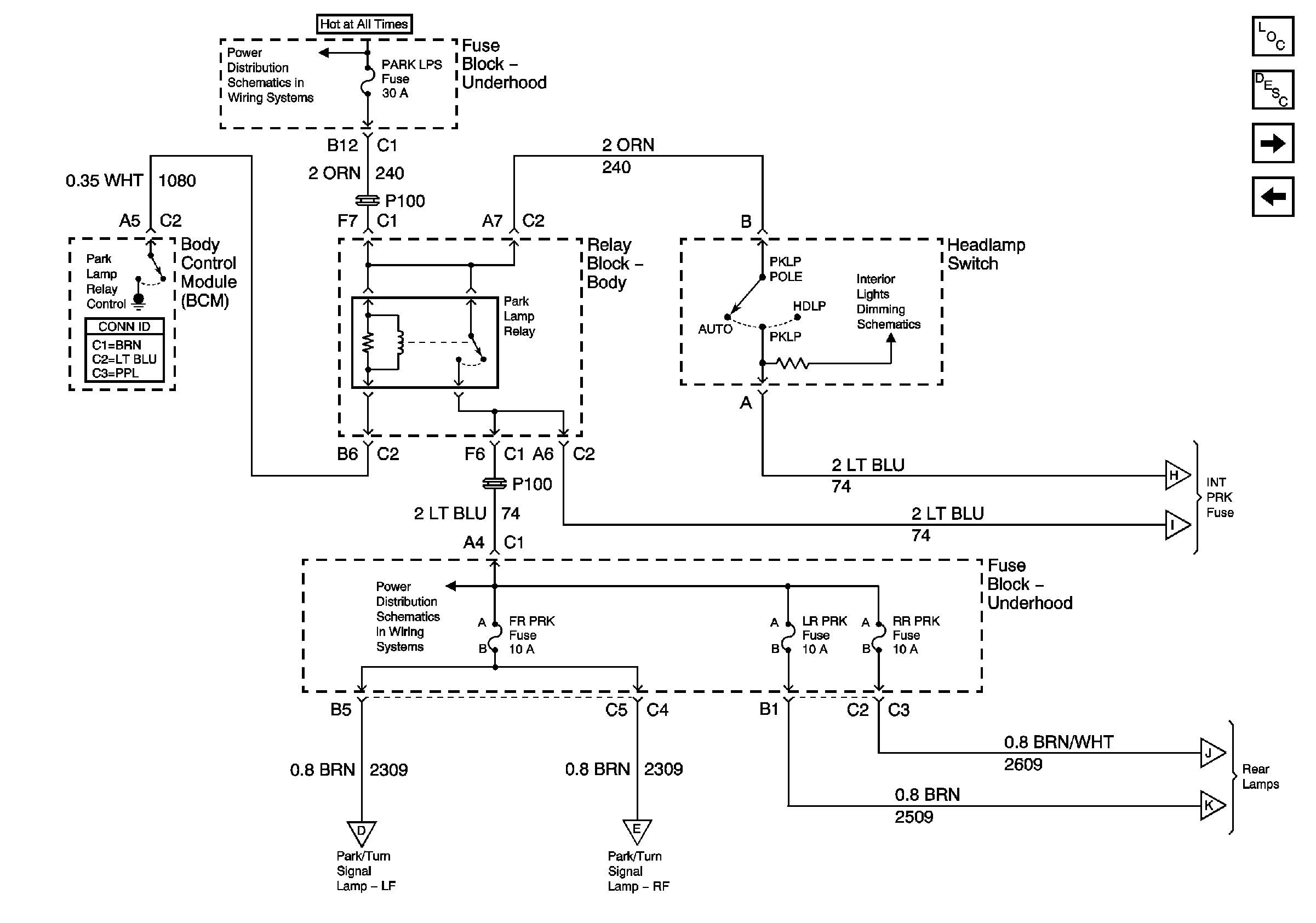
🢒 Park Lamp Control
Park Lamp Control
Park Lamp Control
Master Electrical Component List
Exterior Lighting Systems Description and Operation
Park Lamp Supply and CHMSL
Park/Turn Signal Lamps
ABS, HAZ LP, STUD 1, STUD 2, CTSY LP, and PARK LP Fuses
Power, Ground and Dimming Control
FR PRK, TRL PRK, HORN Fuses, FOG LAMP and HORN Relays
Park/Turn Signal Lamps
Park/Turn Signal Lamps
Rear Lamps - Right
Rear Lamps - Left