GM Service Manual Online
For 1990-2009 cars only
Makes
🢒
Cadillac
🢒
2004
🢒
Escalade EXT
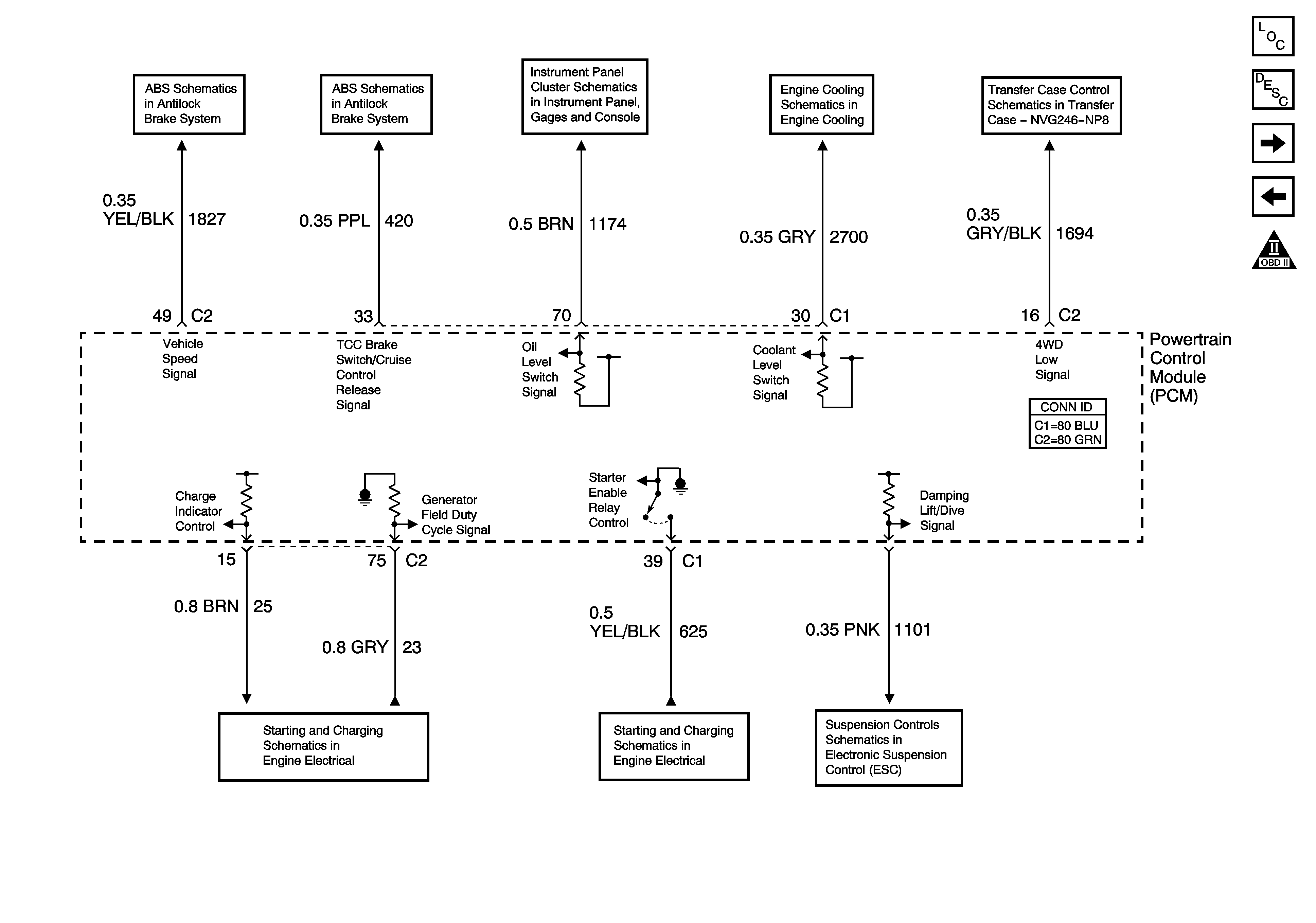
🢒 Controlled/Monitored Subsystem References - 2 of 2
Controlled/Monitored Subsystem References - 2 of 2
Controlled/Monitored Subsystem References - 2 of 2
Master Electrical Component List
Powertrain Control Module Description
Transmission Controls - A/T 4L60-E
Controlled/Monitored Subsystem References - 1 of 2
Engine Controls Schematic Icons
Power, Ground, Serial Data, and Wheel Speed Sensors
Stop Lamp Switch and Traction Control Switch
Indicators
Engine Cooling Schematics
Power, Ground, Serial Data and Encoder Motor Control
Charging
Starting
Power, Ground, and Serial Data