GM Service Manual Online
For 1990-2009 cars only
Makes
🢒
Cadillac
🢒
2006
🢒
Escalade EXT
🢒 Controlled/Monitored Subsystem References
Controlled/Monitored Subsystem References
Controlled/Monitored Subsystem References
Master Electrical Component List
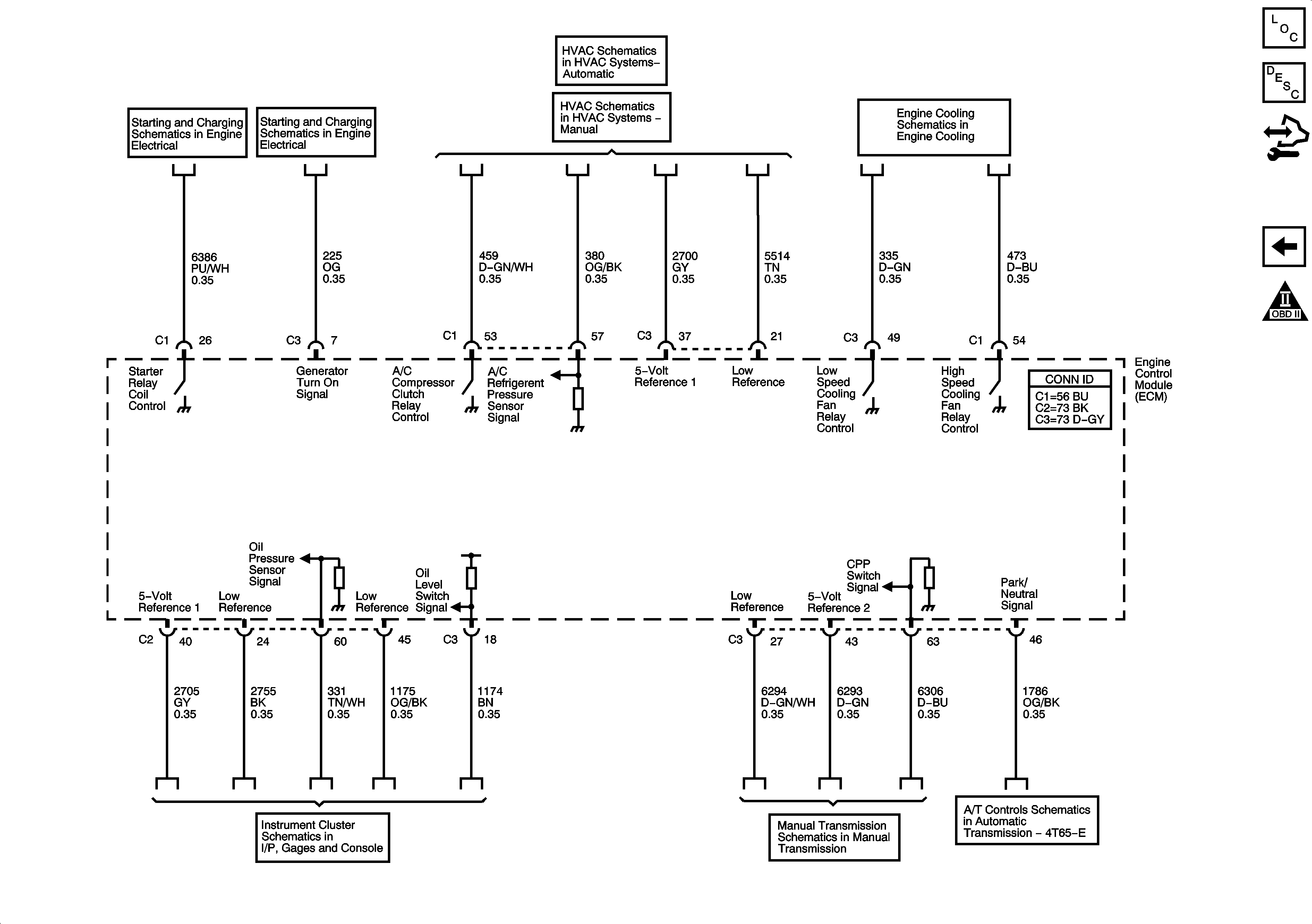
Engine Control Module Description
Control Module References
EVAP Controls, FTP Sensor, IMT Valve
Engine Controls Schematic Icons
Starting System - LE5/LZ9
Charging System
Air Temperature and Mode Controls
Ambient Air Temperature Sensor and Compressor Controls
Cooling Fans
Indicators
Manual Transmission Schematics
Internal Mode Switch (IMS)