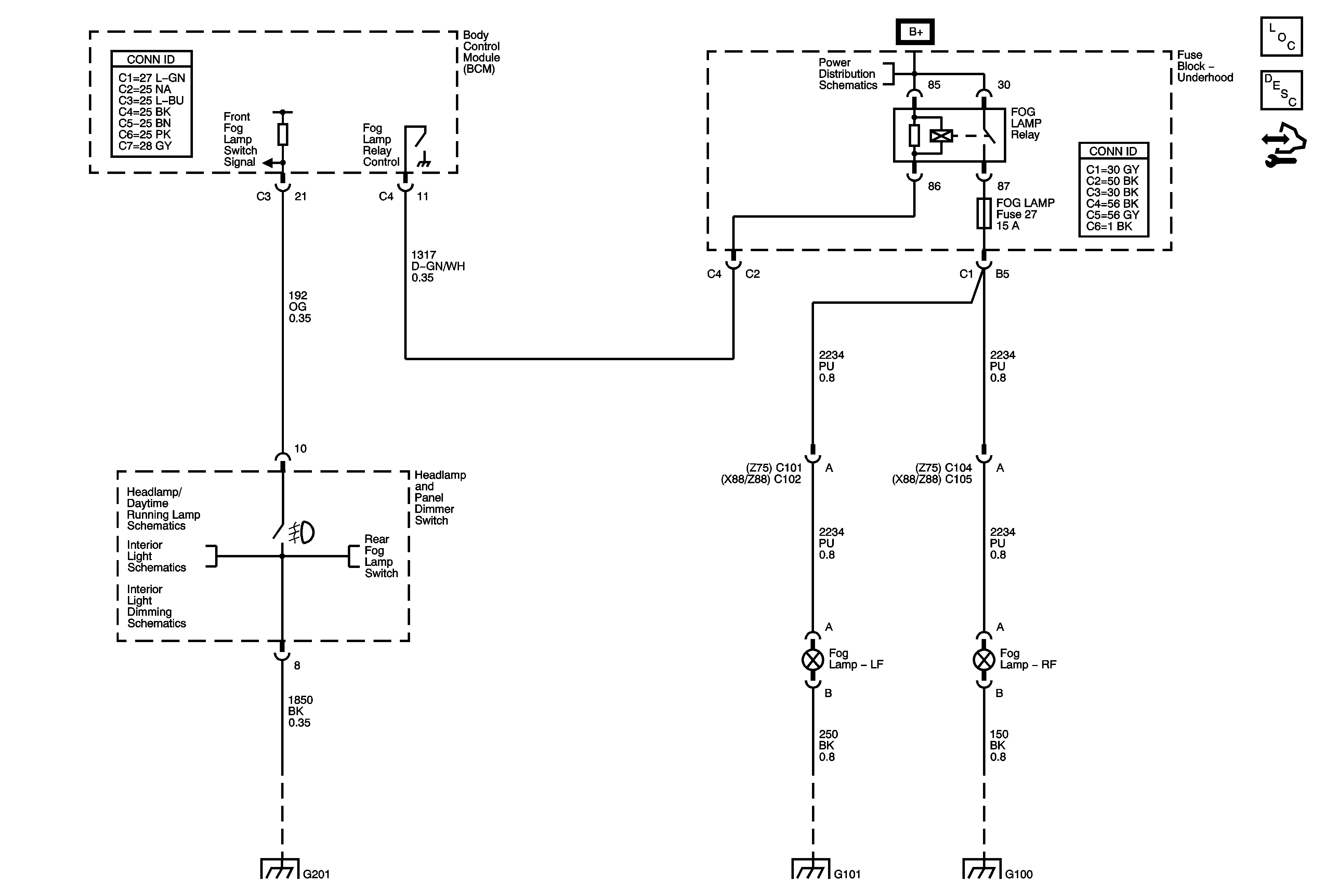
GM Service Manual Online
For 1990-2009 cars only
Makes
🢒
Cadillac
🢒
2007
🢒
Escalade EXT
🢒 Front
Front
Front
Master Electrical Component List
Exterior Lighting Systems Description and Operation
Control Module References
Rear - Export
B+ Bus - 1 of 3
Headlamp and Daytime Running Lamp Controls
Inadvertent Lamp Control
Dimming Control and LED Dimming - 1 of 3
G201
G101
G100