GM Service Manual Online
For 1990-2009 cars only
Makes
🢒
Cadillac
🢒
2007
🢒
Escalade EXT
🢒 Trailer Brake Control - Domestic
Trailer Brake Control - Domestic
Trailer Brake Control - Domestic
Master Electrical Component List
Control Module References
Export Trailer Wiring - 2 of 2
G102 and G108
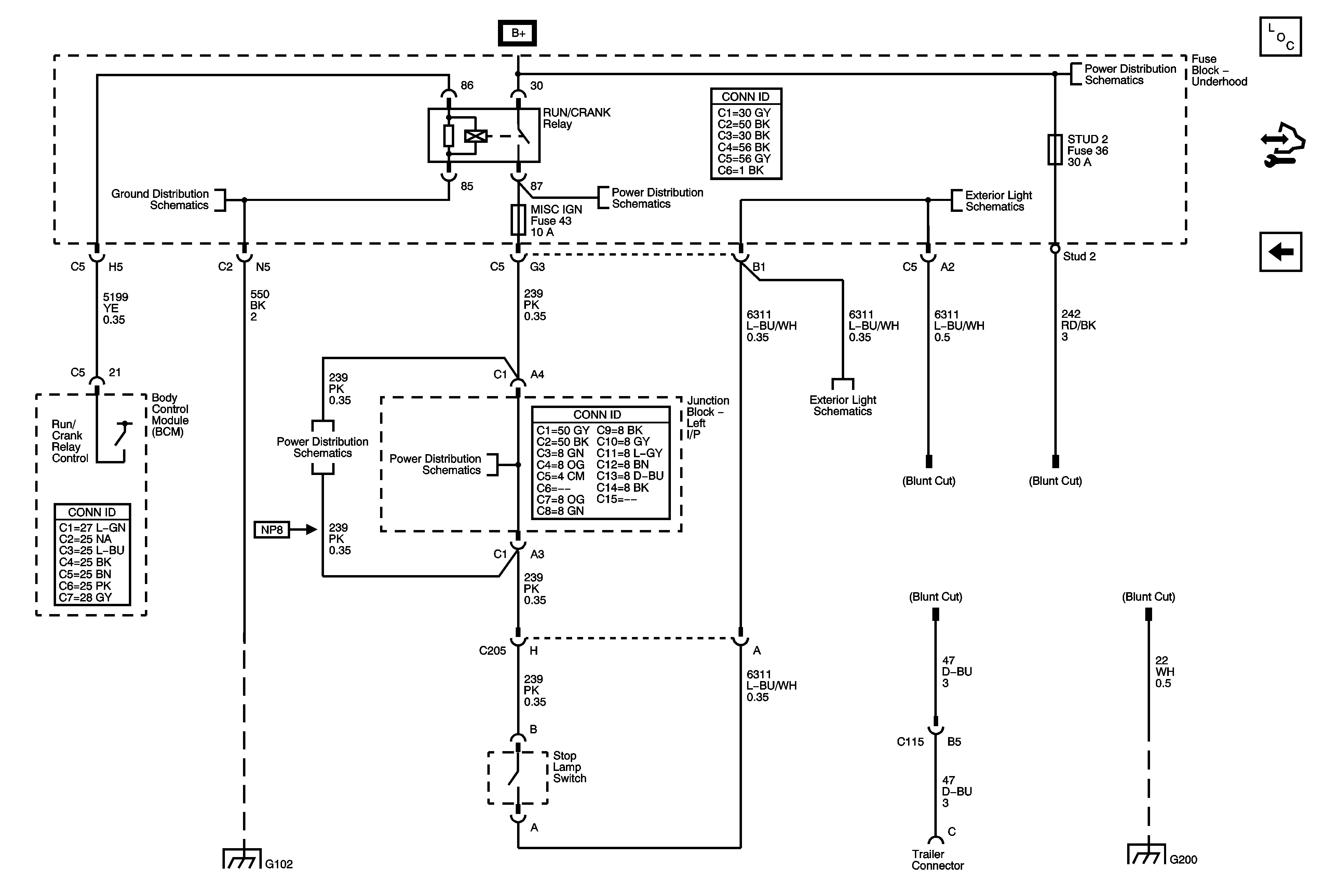
RUN/CRANK Bus - AIRBAG IGN, MISC IGN, ans SEO/ALC Fuses
B+ Bus - 1 of 3
RUN/CRANK Bus - AIRBAG IGN, MISC IGN, ans SEO/ALC Fuses
RUN/CRANK Bus - AIRBAG IGN, MISC IGN, ans SEO/ALC Fuses
Stop Lamp Controls and CHMSL
G102 and G108
G200 - 1 of 2