GM Service Manual Online
For 1990-2009 cars only
Makes
🢒
Cadillac
🢒
2000
🢒
Seville
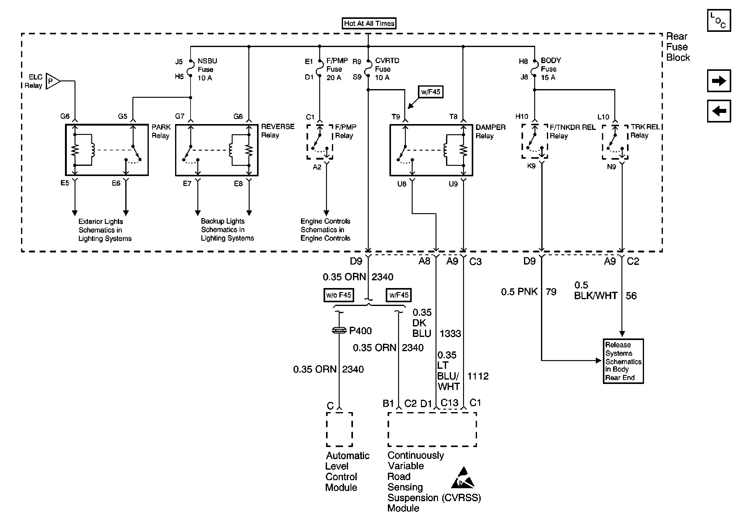
🢒 NSBU, F/PMP, CVRTD and BODY Fuses
NSBU, F/PMP, CVRTD and BODY Fuses
NSBU, F/PMP, CVRTD and BODY Fuses
Power and Grounding Components
PCM BATT, EXPORT BRK, IP, ABS Sol, and ABS MOT Fuses
DRV MDL, PASS MDL, RRDR MDL and DLC Fuses
Release Systems Schematics
RR Blo, RR Defog, PRK BRK, ELC Fuses
Headlamp Switch, PRK LP Relay
Backup Lights Schematics
Fuel Pump and Engine Oil Pressure Switch
Handling ESD Sensitive Parts Notice