GM Service Manual Online
For 1990-2009 cars only
Makes
🢒
Cadillac
🢒
2000
🢒
Seville
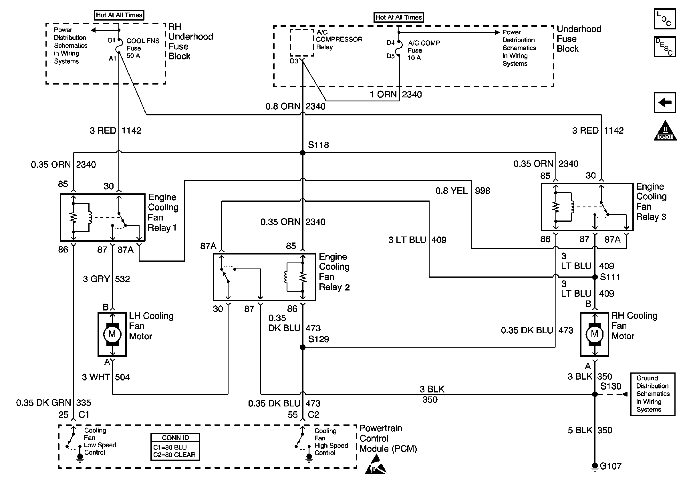
🢒 Cooling Fans and Relays
Cooling Fans and Relays
Cooling Fans and Relays
Engine Controls Components
Information Sensors/Switches Description
Vehicle Speed Output and Cruise Control Module
Transaxle - IMS, VSS
OBD II Symbol Description Notice
Battery Feeds
PCM (BAT), A/C COMP, PARK/REV Fuses and A/C COMPRESSOR Relay
G103, G107, and G110
Handling ESD Sensitive Parts Notice