GM Service Manual Online
For 1990-2009 cars only
Makes
🢒
Chevrolet
🢒
2001
🢒
Blazer - 2WD
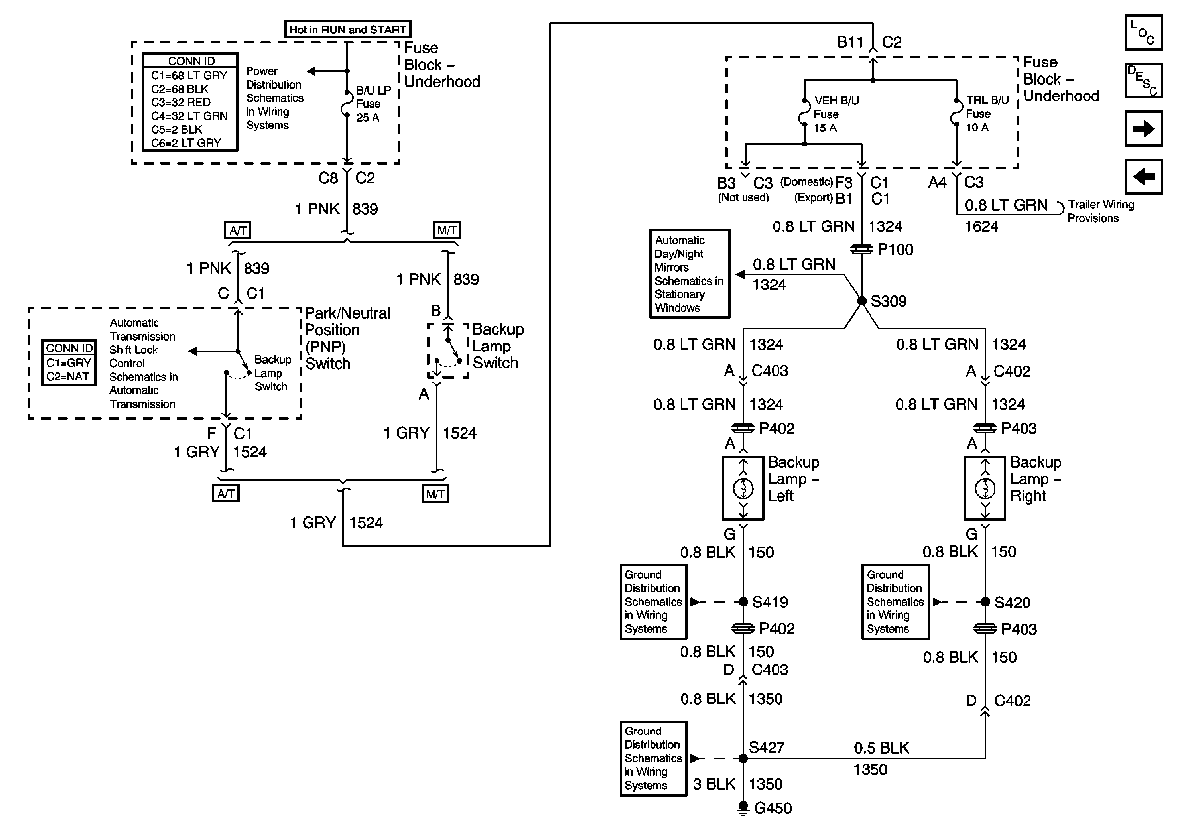
🢒 Backup Lamps (Utility)
Backup Lamps (Utility)
Backup Lamps - Utility
Master Electrical Component List
Exterior Lighting Systems Description and Operation
Backup Lamps (Pickup)
Tail, Stop and License Lamps (Export)
Ign RUN and START Bus Bar
Park/Neutral Position (PNP) Switch and Automatic TransmiSsion Shift Lock Solenoid (Pickup and 2-Door Utility w/ Column Shift)
Automatic Day-Night Mirror Schematics
S313 and S419
G420,G450 and S427 (Utility w/ Endgate and Crew Cab)
S320 and S420