GM Service Manual Online
For 1990-2009 cars only
Makes
🢒
Chevrolet
🢒
2001
🢒
Blazer - 2WD
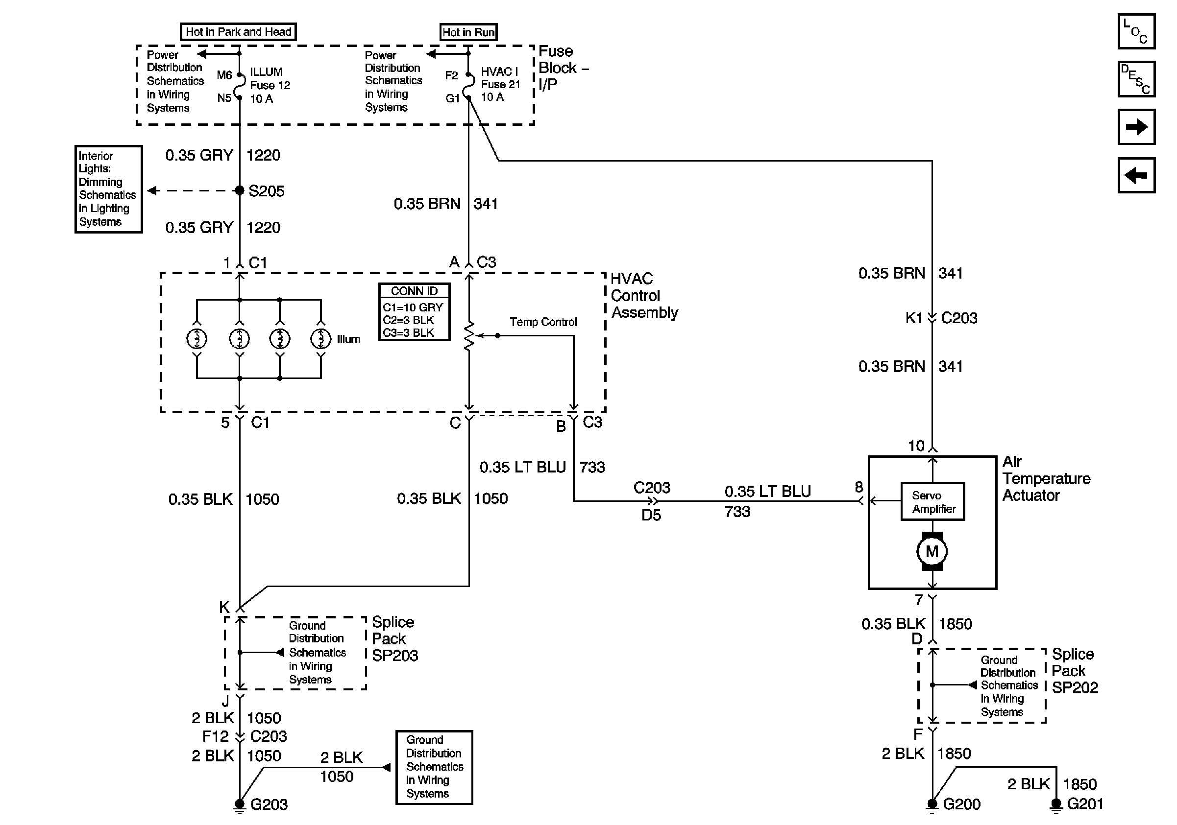
🢒 Air Delivery/Temperature Controls (Heat Only)
Air Delivery/Temperature Controls (Heat Only)
Air Delivery/Temperature Controls (Heat Only)
Master Electrical Component List
Air Temperature Description and Operation 2.2L
Air Delivery/Temperature Controls (Heat and A/C)
Compressor Controls (4.3L)
ILLUM and PARK LP Fuses
Ign ACC, RUN and RAP Bus Bar
ILLUM Fuse 12
G203 and G204 (Pickup)
G200, G201 and G207 (Pickup and Crew Cab)
G203 and G204 (Utility w/ Manual A/C)