GM Service Manual Online
For 1990-2009 cars only

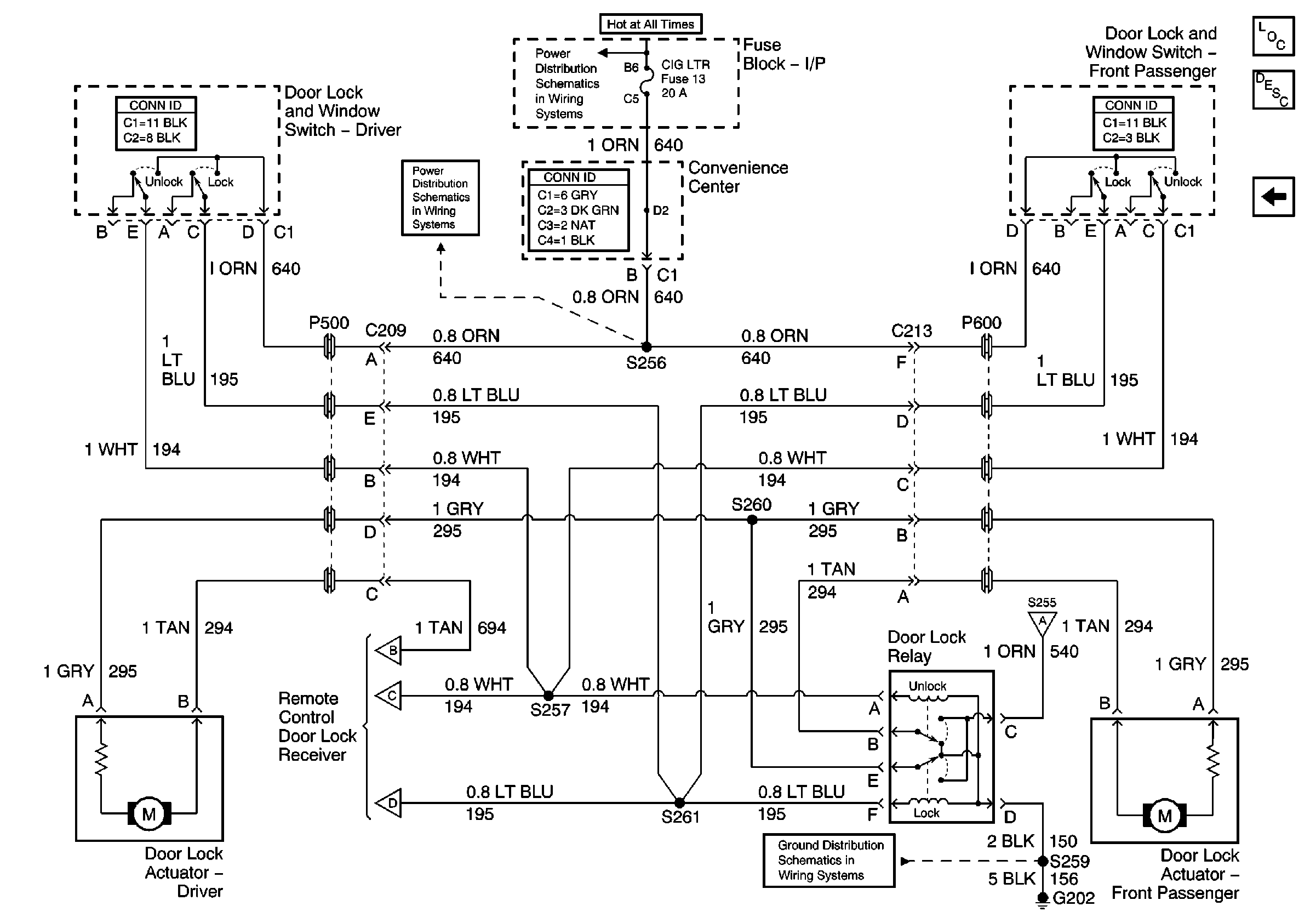
Door Lock/Indicator Schematics Without Keyless Entry

Figure 1:

Power Door Lock Controls (w/o Power Windows)


Object Number: 653319  Size: FS
Master Electrical Component List
Power Door Locks Description and Operation
Power Door Lock Controls (w/Power Windows)
Ashtray Lamp, Power Window and Door Lock Controls Illumination
PTO Fuse, and Pwr Accy Circuit Breaker
Lighting and Battery Fuses
Ashtray Lamp, Power Window and Door Lock Controls Illumination
G202
Figure 2:

Power Door Lock Controls (w/Power Windows)


Object Number: 653321  Size: FS
Master Electrical Component List
Power Door Locks Description and Operation
Power Door Lock Controls (w/o Power Windows)
PTO Fuse, and Pwr Accy Circuit Breaker
Lighting and Battery Fuses
Ashtray Lamp, Power Window and Door Lock Controls Illumination
G202

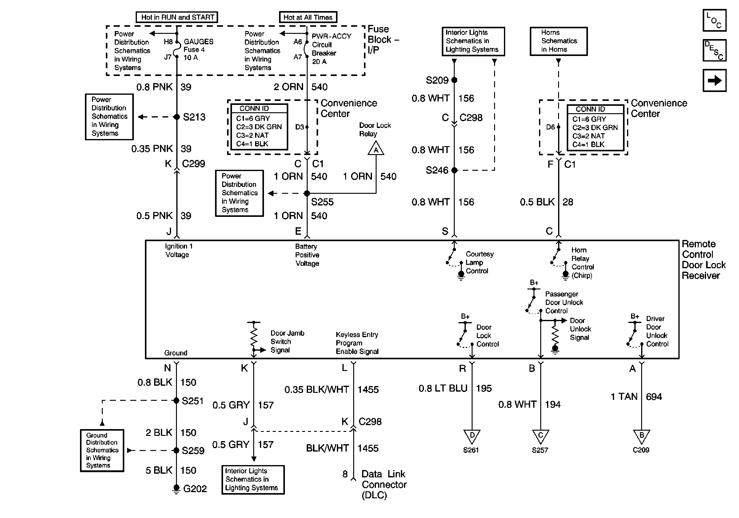
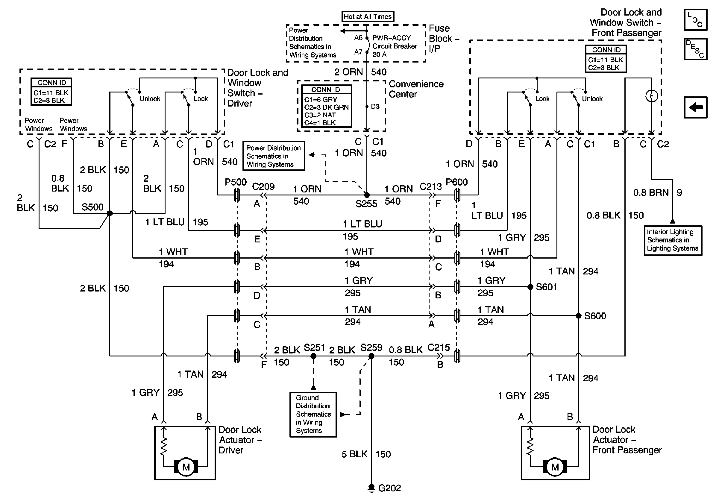
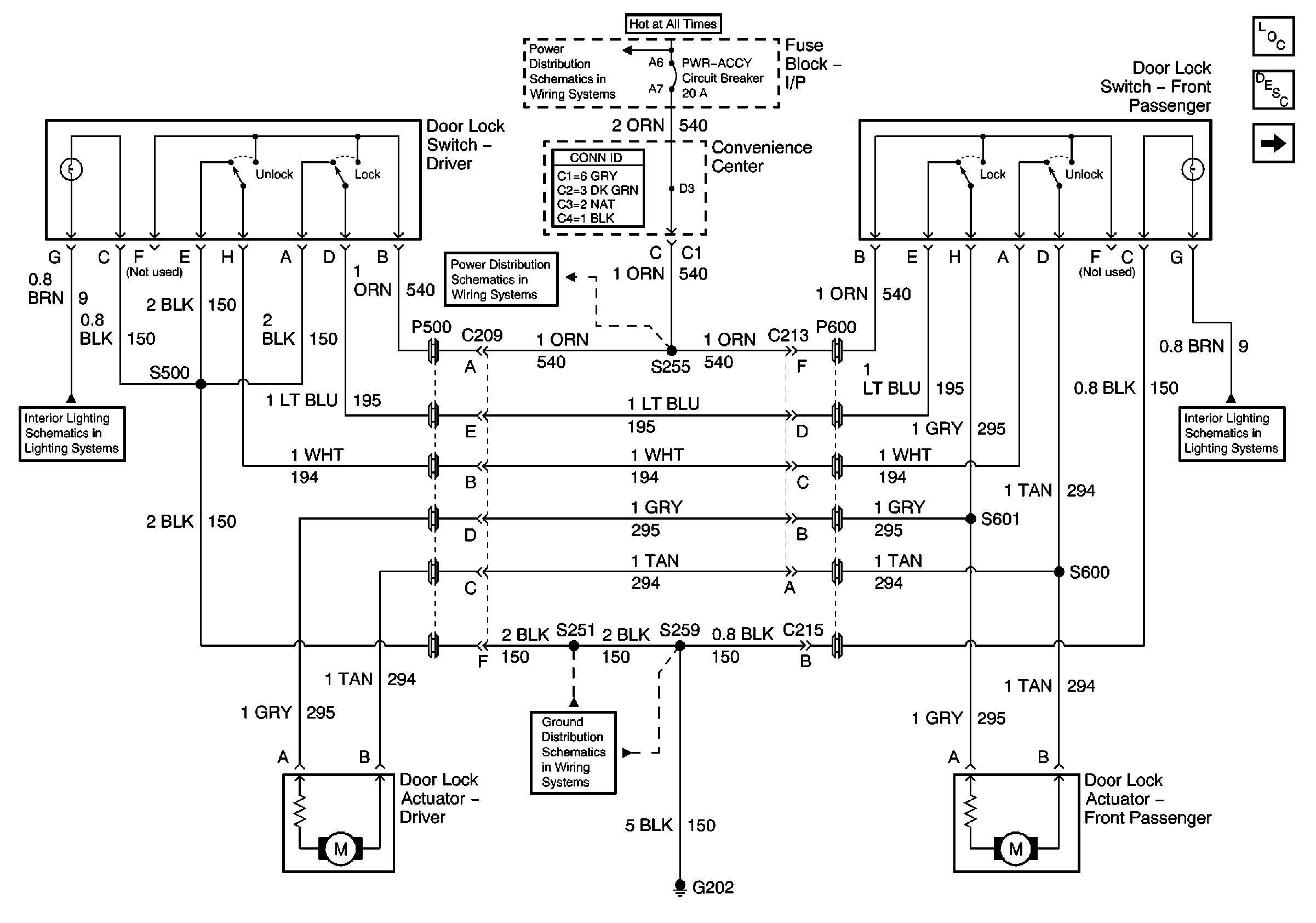
Door Lock/Indicator Schematics With Keyless Entry

Figure 1:

Module Power, Grounding, and DLC; Lights and Horn Control


Object Number: 657301  Size: FS
Master Electrical Component List
Keyless Entry System Description and Operation
Door Lock Controls
Gauges Fuse and Turn-B/U Fuse
IGN A Fuse and Ignition Switch
PTO Fuse, and Pwr Accy Circuit Breaker
Lighting and Battery Fuses
Door Lock Controls
Courtesy Lamps, Dome Lamp, IP Compartment Lamp Circuits
Horns Circuit
Door Lock Controls
Courtesy Lamps, Dome Lamp, IP Compartment Lamp Circuits
G202
Figure 2:

Door Lock Controls


Object Number: 657305  Size: FS
Master Electrical Component List
Keyless Entry System Description and Operation
Module Power, Grounding, and DLC; Lights and Horn Control
Stop/Haz, Radio Batt, Aux Pwr, and Cig Ltr Fuses
Lighting and Battery Fuses
Module Power, Grounding, and DLC; Lights and Horn Control
G202
Module Power, Grounding, and DLC; Lights and Horn Control